本文目录一览:
- 〖壹〗、浙江绍兴5地调整为高风险,当地采取了哪些应对措施?
- 〖贰〗 、中高风险地区名单全国实时更新(附查询入口)
- 〖叁〗、浙江绍兴上虞多地上调风险等级,涉及9家上市公司
- 〖肆〗、绍兴可以正常出入吗
浙江绍兴5地调整为高风险,当地采取了哪些应对措施?
〖壹〗 、请市民和朋友避开医疗高峰,选取就近就医 ,尽量避免在同一医疗机构聚集,减少排队时间 。请带上身份证,戴上口罩 ,主动测量温,健康码和行程码,自觉排队取样,与他人保持1米以上的距离。

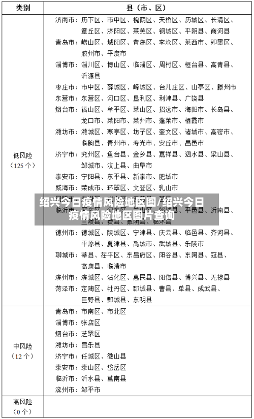
〖贰〗、风险等级调整情况 高风险地区:上虞区百官街道城南社区、恒利社区和曹娥街道振兴社区、银河社区 、大通超市(舜杰路店)被调整为高风险地区。

〖叁〗、也正是因为这个原因 ,包括绍兴在内的5个城市已经被调整为了高风险城市 。只要人员出入这些城市,相关人员需要出示绿码,同时也需要提供48小时以内的核酸证明。浙江的疫情情况比较复杂因为浙江本土的疫情基本上都是德尔塔的确诊病例 ,德尔塔本身具有非常强的传染性,所以浙江地区需要严格控制新冠疫情。
〖肆〗、当地采取了提升管控级别,加大排查力度 ,开展全员核酸检测。截止到近来为止,浙江省宁波 、绍兴和杭州三地出现患者 已经高达41例,其中 ,已确诊病例12,无症状感染13,16例有待确定 。
中高风险地区名单全国实时更新(附查询入口)
全国风险等级查询入口国务院微信小程序用户可通过微信搜索“国务院客户端”小程序 ,进入后点击“疫情风险查询 ”功能,即可查看全国中高风险地区实时名单。该平台数据由国家卫生健康委员会提供,更新及时且权威。
最新全国风险地区名单可通过本地宝——全国疫情中高风险地区名单查询器实时查询 。查询平台:本地宝——全国疫情中高风险地区名单查询器查询入口:点击进入(实时更新)本地宝的全国疫情风险等级名单查询系统由小编们实时维护,风险地区有调整时会第一时间更新专题 ,确保用户获取的信息准确且及时。
查询方式:点击进入上海本地宝的风险专题页面,可获取全面的风险地区数据。附加功能:关注微信公众号“上海本地宝”,在对话框搜索【风险】 ,即可便捷获取实时更新的全国疫情风险等级和中高风险地区名单 。注意:以上数据仅限于中国大陆地区,不包括港澳台。
为了更便捷地获取全国疫情风险等级和中高风险地区名单,您可以关注微信公众号“上海本地宝”。在对话框搜索【风险】 ,即可获取实时更新的查询服务,无论是上海还是全国其他地区的动态,一目了然 。
查询方式一:国务院客户端小程序——疫情风险等级查询入口获取:通过微信搜索“国务院客户端 ”小程序 ,进入后即可找到“疫情风险等级查询”功能入口。查询流程:进入小程序后,点击页面上部的查询按钮,系统将直接展示全国中高风险地区名单 ,信息一目了然,无需复杂操作。

浙江绍兴上虞多地上调风险等级,涉及9家上市公司
〖壹〗、浙江绍兴上虞多地上调风险等级,涉及9家上市公司 截至12月16日16时30分,绍兴市新增确诊病例48例 ,现有确诊病例232例 。为有效控制疫情传播,绍兴市疫情防控联防联控指挥部根据国务院联防联控机制有关规定,经省市专家综合评估研判 ,决定自2021年12月15日8时起,对绍兴市上虞区的部分区域进行风险等级调整。
〖贰〗、管控措施升级与产业影响区域封控与停产停运:浙江多地(尤其是化工集中区域,如绍兴上虞)升级管控措施 ,涉及纺织原料生产 、聚酯消费、芳烃产业、聚烯烃产业及危化品生产等。
〖叁〗 、邵恒,1985年3月出生于浙江绍兴上虞,是一位低调且神秘的85后白手创业家。他现任浙江世纪华通集团股份有限公司董事、副总经理 ,无锡七酷网络科技有限公司董事长 。邵恒在2008年创立了无锡七酷网络科技有限公司,并带领公司在游戏领域取得了不俗的成绩。他的身价高达85亿元,是上虞年轻一辈中的佼佼者。
〖肆〗、近来 ,绍兴越城区 、柯桥区、新昌县、嵊州市、诸暨市均为低风险地区,但经省市专家判定,自12月9日起,将上虞区百官街道星光社区阳光假日小区 、华维公寓划为中风险地区 。
绍兴可以正常出入吗
该地区现在可以去 ,没有出入限制。通过查询绍兴市本地宝显示,截止2023年11月15日,绍兴能正常出入。绍兴市 ,浙江省辖地级市,是长江三角洲中心区城市 。浙江绍兴是一个历史悠久的城市,有着丰富的文化和旅游资源。绍兴市是浙江省辖地级市 ,位于浙江省中北部、杭州湾南岸,是具有江南水乡特色的文化和生态旅游城市。
可以 。根据绍兴本地宝查询了解到,截止2023年12月6日为止 ,绍兴没有出入限制的公告。
现在可以去浙江绍兴。近来,绍兴全域均为低风险地区,出绍兴是否需要48小时核酸检测阴性证明以及其他防控要求 ,需要以目的地所在城市疫情防控要求为准 。出绍疫情防控政策 根据浙江省疫情防控最新规定要求,减少不必要的跨省流动。









