本文目录一览:
- 〖壹〗 、青龙桥街道下属的哪个社区出现了疫情?
- 〖贰〗、北京已有4个高风险地区都是哪里?
- 〖叁〗、锦水花乡是否疫情区域?
- 〖肆〗、北京市有哪些区哪些街乡位被列中风险地区?
- 〖伍〗 、北京昌平现在属于低风险吗?
- 〖陆〗、速看!北京多街道调整风险等级
青龙桥街道下属的哪个社区出现了疫情?
〖壹〗、根据国务院疫情风险等级查询客户端小程序显示,东城区天坛街道 ,海淀区永定路街道 、青龙桥街道,朝阳区十八里店,大兴区庞各庄镇、黄村镇、大兴天宫院街道 、观音寺街道,丰台南苑街道、卢沟桥乡、大红门街道 ,石景山八宝山街道,已上调为疫情中风险地区 。

〖贰〗 、海淀区(6个):青龙桥街道骚子营社区圆明园西路51号院2号楼;紫竹院街道中央民族大学附属中学本部除女生宿舍楼外的其他区域;马连洼街道东北旺西路10号院中关村软件园二期东区13号楼、派掌柜驴肉火烧(软件园店)、卡姆游泳健身(七彩店);上地街道乐乎青年社区(上地店)。

〖叁〗 、现住址:海淀区青龙桥街道 症状与诊断:12日出现发热等症状,到佑安医院就诊 ,核酸检测阳性,经专家会诊为确诊病例,临床分型为普通型。

〖肆〗、月26日:西城区月坛街道由中风险降为低风险。6月28日:西城区金融街街道、丰台区太平桥街道由中风险降为低风险 。6月29日:海淀区永定路街道由高风险降为中风险。东城区天坛街道、朝阳区十八里店乡 、丰台区西罗园街道、大兴区庞各庄镇、石景山区八宝山街道 、海淀区青龙桥街道由中风险降为低风险。
〖伍〗、青龙桥街道核心位置北京市海淀区青龙桥街道位于海淀区中部 ,距区政府约1千米,办事处驻玉泉山路15号(部分信息显示安河桥东1号) 。辖区面积约159平方公里,常住人口约14万(2021年数据) ,下辖21个社区,区划代码110108009。
〖陆〗、截止至2020年6月24日,属于低风险区的。
北京已有4个高风险地区都是哪里?
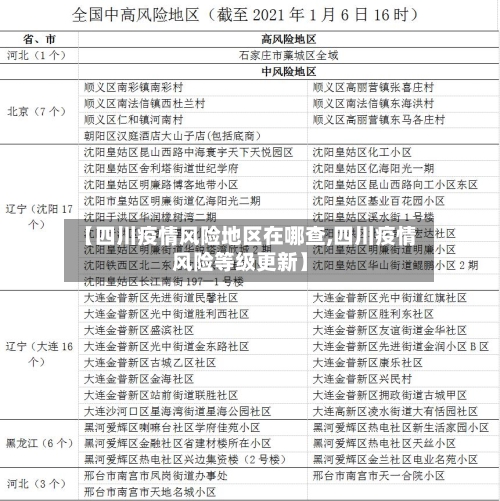
〖壹〗 、北京已有四个高风险地区 ,分别是丰台区新村街道、大兴区黄村(地区)镇、花乡(地区)乡 、西红门(地区)镇 。截至6月21日15时,北京市丰台区新村街道、大兴区黄村(地区)镇由中风险调整为高风险。本市还有37个中风险地区,涉及丰台区、大兴区 、海淀区、西城区、房山区、东城区 、石景山区、朝阳区、门头沟区 、通州区10个区。
〖贰〗、国务院客户端小程序疫情风险等级查询服务显示,截至6月22日17时 ,北京已有4个高风险地区,涉及丰台区花乡(地区)乡、丰台区新村街道 、大兴区西红门(地区)镇和大兴区黄村(地区)镇 。这4个地区与新发地农产品批发市场距离较近,其中花乡(地区)乡为新发地批发市场所在地区。
〖叁〗、截止到最新数据 ,北京相关部门公开的高风险区域包含14个,分别分布在朝阳区、房山区和通州区。其中,有个高风险区位于朝阳区 ,四个高风险区位于房山区,剩下的一个高风险区位于通州区 。一直以来,北京都在尽力保障每位居民拥有着充足的生活用品 ,比如蔬菜水果和新鲜肉鱼蛋奶。

锦水花乡是否疫情区域?
该地址暂时还不是。截止今天2021年11月5日为止,锦江区有2个中风险区,距离锦水花乡直线距离大约5公里左右。此前在6月13日 ,根据国务院疫情风险等级查询客户端小程序显示,北京市丰台区西罗园街道 、花乡地区、西城区月坛街道、房山区长阳镇疫情风险等级都已升级为中风险地区 。
虽由于疫情跨省旅游暂时无法实现,但在武汉市内锦里沟景区内依然可以领略到纯正的异域风情。
号线:火车北站-简阳南站,新增站台 ,提升沿线区域的交通便利。19号线:金星-天府新站,可能跨过天府机场,沿西航港大道布局 。建议方面 ,19号线与5号线需考虑增设换乘站,20号线则可能变为加密线路,减少重复路段 ,如优化锦水花乡-天府五街段。
商业:沃尔玛卓锦曼购中心(2017年开业) 、华熙LIVE·528(2018年开业)、伊藤洋华堂亚洲最大旗舰店(2019年开业)构成商业三巨头,叠加永辉超市及社区底商,满足全业态消费需求。生态:三圣花乡旅游区(国家AAAA级 ,15000亩)、幸福梅林景区、秀丽东方 、花乡农居四大生态IP,打造成都顶级生态居住环境 。
明、清,丰台是著名的花乡。一到春天 ,遍地花开,姹紫嫣红,如霞似锦。卖花人的担,赏花人的车 ,川流不息 。“丰台 ”是怎么来的?是怎样变成一个花的王国?这还要从金章宗说起呢。北京是金朝的中都。广安门外的莲花池,是金宫的御花园 。那著名的卢沟桥,也是金章宗下令修建的。
锦江区:位于成都东门和东南门 ,其位于市中心的盐市口、春熙路等商圈全国闻名,而其位于郊区的“三圣花乡”是放松心情,休闲娱乐的好去处。问题二:2016成都哪个区买房好 2016年已经过去了一半 ,要总结上半年成都楼市的情况,才能推测出下半年成都哪些片区属于比较热门的发展势头比较好的片区。
北京市有哪些区哪些街乡位被列中风险地区?
〖壹〗 、中风险地区:北京市西城区、丰台区、房山区 、大兴区共8个街乡为中风险地区,需加强防控 。防控政策调整:北京市教委宣布小学1-3年级暂缓返校 ,培训机构暂停营业,禁止群聚性活动。机构防护核心措施 学生接送管理交通方式建议:优先选取骑车或私家车接送,避免公共交通;若需乘坐公交 ,需全程规范佩戴口罩。
〖贰〗、020年6月14日下午,根据国务院疫情风险等级查询客户端小程序显示,截至近来北京有4个区的10个街乡位列中风险地区,分别为:西城区月坛街道、金融街街道 ,丰台区西罗园街道 、新村街道、太平桥街道、卢沟桥街道,房山区长阳镇,大兴区林校路街道 、高米店街道、西红门地区 。
〖叁〗、北京丰台两个街乡被列中风险地区是真的。截至6月13日15时 ,国务院疫情风险等级查询系统显示,北京市丰台区西罗园街道和花乡地区被列为中风险地区。6月13日上午,北京市疫情防控新闻发布会通报 ,北京连续出现确诊病例 。
北京昌平现在属于低风险吗?
〖壹〗、北京昌平属于低风险。现在北京已经没有高 、中风险区了。
〖贰〗、截止至2020年6月24日,属于低风险区的 。
〖叁〗、没有封控 北京昌平太阳城没有被封控,因为北京昌平太阳城是低风险地区 ,没有新冠肺炎疫情病例的出现,所以不需要封控,因此 ,北京昌平太阳城没有被封控。
〖肆〗 、昌平区北七家镇宏福苑社区属于中风险地区,昌平区其他地区为低风险地区。风险地区认定依据:2021年10月22日0时至11时,昌平区北七家镇宏福苑社区新增4例京外关联本地确诊病例,近14天累计报告4例京外关联本地确诊病例 。
〖伍〗、截至2022年5月29日 ,属于低风险区。截至近来,该市共有18个高风险区和26个中风险区。北京其他地区是低风险地区。近来,本市疫情防控工作处于关键时期 ,社会上仍有零星病例 。要坚持快进快出,深挖细排,一手抓筛查 ,一手抓管控,以最快的速度控制所有风险点和人员,尽快实现社会出清。
〖陆〗、月23号北京昌平人员能离开昌平吗?可以离开昌平。昌平区现在没有确诊病例 ,属于低风险地区,可以出行 。今年春节,国家提倡 ,非必要不出行,就地过年,减少流动,确保大家安全过年。北京近来有两个中风险地区 ,如果没有特殊情况,比较好呆在昌平区内,避免去往丰台区 ,房山区和海淀区。
速看!北京多街道调整风险等级
月30日:东城区永定门外街道 、房山区长阳镇、门头沟永定镇由中风险降为低风险 。7月1日:东城区和平里街道和北新桥街道、丰台区大红门街道和长辛店镇 、大兴区林校路街道由中风险降为低风险。
截止于2021年3月15日,北京海淀区风险等级属于低风险地区。截至7月10日15时,北京市海淀区田村路街道、四季青(地区)镇 ,昌平区回龙观街道由中风险地区降级为低风险地区 。武汉等地发生新型冠状病毒感染的肺炎疫情后,北京市启动突发公共卫生事件一级响应机制。
截止到2022年8月24日,北京大兴区属于低风险地区。经评估 ,丰台区卢沟桥乡、大兴区魏善庄镇 、大兴区高米店街道连续14天内无新增本地确诊病例,由中风险地区调整为低风险地区 。低风险地区是指无确诊病例,或者连续14天都无新增加确诊新冠肺炎病例。大兴区坚持严防死守、从严快筛 ,以最快速度阻断疫情传播链条。
北京大兴区是低风险等级。面对当前疫情多渠道输入,多点散发、聚集性传播的复杂严峻形势,大兴区坚持严防死守、从严快筛,以最快速度阻断疫情传播链条 。








