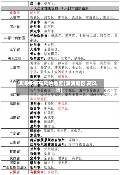
滨海疫情高风险地区(滨海新区 高风险)

本文目录一览:

疫情中高险地区为哪些/疫情高风中风险是那些地方

〖壹〗、高风险地区:指病例和无症状感染者的居住地,以及活动频繁且疫情传播风险较高的工作地和活动地等区域。通常以居住小区(村)为单位划定 ,具体范围可根据流调研判结果调整 。

滨海疫情高风险地区(滨海新区 高风险)-第1张图片

〖贰〗、高风险等级地区,一般为病例和无症状感染者居住地,以及活动频繁且疫情传播风险较高的工作地和活动地等区域。高风险区原则上以居住小区(村)为单位划定 ,可根据流调研判结果调整风险区域范围,采取“足不出户 、上门服务”等封控措施。

滨海疫情高风险地区(滨海新区 高风险)-第2张图片

〖叁〗、连续14天内无新增本地确诊病例.根据国务院联防联控机制有关要求,经市疫情防控指挥部研究决定 ,才会将中风险地区降级为低风险 。

滨海疫情高风险地区(滨海新区 高风险)-第3张图片

天津现在是否高风险地区

若天津部分区域被列为中高风险,返承人员可能被纳入集中隔离范围。河北承德现行返乡政策(需动态核实)集中隔离条件:若天津返承人员来自中高风险地区所在县(市、区),或健康码为红码/黄码 ,或行程卡带星号,通常需14天集中隔离+7天居家健康监测,并完成多次核酸检测。

自2022年1月11日18时起 ,天津新增3个高风险地区和5个中风险地区 ,具体调整情况如下:高风险地区 津南区辛庄镇林锦花园 津南区辛庄镇林绣花园 津南区咸水沽镇丰达园以上3个区域因疫情形势严峻被划定为高风险地区,需严格落实封控措施,包括人员足不出户 、服务上门等 。

天津近来属于高风险。截止到4月7日天津共有4处高风险地区 ,4处中风险地区,其他区域为低风险地区。虽然高中风险地区在减少,但当前疫情还是很严峻 ,还是要注意个人防护,减少不必要的聚集,戴好口罩 ,勤洗手,多通风,严格遵守各地区的防疫政策 。

近来天津仅有1地为高风险地区 ,没有中风险地区。具体信息如下:高风险地区:天津空港经济区雅苑足道(自2022年2月27日起划定)。位置示意图来源:高德地图中风险地区:暂无 。特别提醒:根据天津市防控指挥部消息,阳性感染者轨迹涉及雅苑足道(空港店) 。

天津现在算高风险地区。通过查询相关信息显示:截止于2022年12月9日,由于天津境内各处出现不少高风险区域 ,和中风险区域 ,让人防不胜防,所以天津全境都属于高风险区。高风险区管控措施:出行限制:区域采取“封控”措施,期间“足不出户、上门服务 ” 。核酸检测:社区上门“入户核酸检测”。

天津市滨海新区进几哈尔滨有什么规定?

〖壹〗、你好!天津市滨海新区低风险地区。进入哈尔滨需要3天内完成两次核酸检测(采样时间间隔大于24小时) ,并做好健康监测 。

〖贰〗 、行程时长:滨海西站出发约6小时41分,滨海北站出发约6小时01分。票价:二等座约535元起(票价可能因购票时间、座位类型浮动)。

〖叁〗、哈尔滨隔离政策:低风险地区,近期14天内没有中风险地区旅居史 ,健康码正常,来哈尔滨不用提供核酸检测,正常出行 ,持龙江健康码绿码即可自由通行 。中高风险地区,需要持有7日内核酸检测阴性证明,则不用隔离。否则 ,实施集中隔离。48小时以内做2次核酸检测 。

〖肆〗 、以天津市滨海新区南疆区域为例,当地为加强安全管理 、防范风险,决定对南疆南港路卡口以东区域实施封闭式管理。这种封闭管理要求车辆和人员线上预约备案后才能进入 ,并且进入后需遵守相关管理规定。

〖伍〗、中高风险地区 ,需要持有7日内核酸检测阴性证明,则不用隔离 。否则,实施集中隔离 。48小时以内做2次核酸检测。

相关推荐

  • 【去天津怎么报备疫情地区,去天津要健康宝吗】

    【去天津怎么报备疫情地区,去天津要健康宝吗】

    本文目录一览:〖壹〗、去天津需要报备吗?附报备方式〖贰〗、去天津怎么报备(2022最新规定)〖叁〗、回天津怎么在网上报备〖肆〗、2022去天津河西区怎么报备(附电话)去天津需要报备吗?附报备方式〖壹〗、去天津需要报备,来返津人员抵津后需立即向所在地街道(社区)报备,并于抵津后24小时内进行1次核酸检测,配合属地做好各项疫情防控工作。...

  • 太原疫情同行地区有哪些/太原地区疫情新政策

    太原疫情同行地区有哪些/太原地区疫情新政策

    本文目录一览:〖壹〗、太原哪个小区有疫情〖贰〗、太原市管控区域有哪些〖叁〗、太原哪有疫情〖肆〗、太原疫情在哪个区〖伍〗、太原韵达快递阳性人员升至61人,疫情传播链涉及了哪些地区?太原哪个小区有疫情〖壹〗、通过查询相关资料显示,太原市迎泽区桃园四巷,清源镇大北村小区,阳光揽胜小区,六合村北大街东五巷的小区有疫情,太原市防疫办公告...

  • 【大庆疫情风险有哪些地区,大庆市疫情区吗】

    【大庆疫情风险有哪些地区,大庆市疫情区吗】

    本文目录一览:〖壹〗、7月28日大庆疾控中心风险提示(大庆市疾控风险提示:这些地方抵返庆人员...〖贰〗、大庆市疾控中心发布风险提示上海市新增2例本土确诊病例〖叁〗、大庆属于中风险地区吗〖肆〗、近来大庆疫情安全吗7月28日大庆疾控中心风险提示(大庆市疾控风险提示:这些地方抵返庆人员...〖壹〗、大庆市疾控中心发布疫情风险提示7月17...

  • 滨海疫情高风险地区(滨海新区 高风险)

    滨海疫情高风险地区(滨海新区 高风险)

    本文目录一览:〖壹〗、疫情中高险地区为哪些/疫情高风中风险是那些地方〖贰〗、天津现在是否高风险地区〖叁〗、天津市滨海新区进几哈尔滨有什么规定?疫情中高险地区为哪些/疫情高风中风险是那些地方〖壹〗、高风险地区:指病例和无症状感染者的居住地,以及活动频繁且疫情传播风险较高的工作地和活动地等区域...

  • 玉溪市疫情低风险地区(玉溪市疫情风险等级)

    玉溪市疫情低风险地区(玉溪市疫情风险等级)

    本文目录一览:〖壹〗、玉溪到长水会经过高风险地区吗〖贰〗、通海封城了吗〖叁〗、去云南玉溪需要隔离么玉溪到长水会经过高风险地区吗会。玉溪市,云南省辖地级市,位于云南省中部。通过查询资料显示:截止2022年10月15日,玉溪共有低风险地区2处,中风险地区7处,高风险地区1处,所以玉溪到长水会经过高风险地区,河南长水县,亦为长渊县,今为洛宁县长...

  • 舒城疫情风险地区查询/舒城防疫情况

    舒城疫情风险地区查询/舒城防疫情况

    本文目录一览:〖壹〗、肥西回舒城需要隔离吗〖贰〗、安徽皖北哪个城市没有疫情〖叁〗、9月4日安徽舒城是无风险地区吗〖肆〗、舒城来回六安需要隔离吗〖伍〗、六安舒城县城关部分地区暂时实施强化管理肥西回舒城需要隔离吗〖壹〗、肥西回舒城不需要隔离。通过查询相关公开信息显示截止于11月7日,舒城防疫防控情况常态化,防疫管控措施要求是安徽省...

  • 【三明地区疫情英雄,三明地区疫情英雄事迹】

    【三明地区疫情英雄,三明地区疫情英雄事迹】

    本文目录一览:〖壹〗、福建三明大田有疫情吗〖贰〗、福建三明疫情在哪?〖叁〗、三明疫情怎么样了〖肆〗、从三明到福州有哪些地区的疫情较为严重〖伍〗、福建三明疫情风险等级〖陆〗、三明疫情在哪福建三明大田有疫情吗〖壹〗、福建三明大田有疫情。通过查询相关信息显示截止于2022年11月26日三明大田发现1例阳性,轨迹公布大田县应对新...

  • 疫情地区紫色什么意思(疫情紫色码)

    疫情地区紫色什么意思(疫情紫色码)

    本文目录一览:〖壹〗、惠州健康码紫色代表什么〖贰〗、核酸检测码有几种颜色〖叁〗、健康码紫色代表什么?〖肆〗、健康码什么情况下会变紫色〖伍〗、健康码紫色是什么意思?惠州健康码紫色代表什么惠州健康码采用不同的颜色来区分不同的人群状态,紫色代表危险人群。这些人群包括确诊患者、检测阳性患者、疑似病例及其密切接触者,以及未过14天观察期...

  • 【京山市哪个地区有疫情,京山市有新型肺炎吗】

    【京山市哪个地区有疫情,京山市有新型肺炎吗】

    本文目录一览:〖壹〗、上海回京山市隔离是自费还是免费的〖贰〗、京山有没有疫情〖叁〗、京山疫情防控电话24小时电话〖肆〗、内蒙古:草原天使驱病魔〖伍〗、内蒙古支援湖北抗疫哪个市〖陆〗、荆门京山是低风险区吗上海回京山市隔离是自费还是免费的〖壹〗、自费。通过查询相关资料显示截止到2022年7月13日,其上海市最新疫情通知,京山...

  • 【泉州各地区疫情图表查询,泉州各区最新疫情】

    【泉州各地区疫情图表查询,泉州各区最新疫情】

    本文目录一览:〖壹〗、泉州新增中高风险地区25个名单泉州新增中高风险地区25个名单最新_百度...〖贰〗、福建泉州属于什么风险地区福建泉州风险区域划分〖叁〗、泉州怎么查询所在地是封控区泉州新增中高风险地区25个名单泉州新增中高风险地区25个名单最新_百度...月14日起,泉州市新增1处高风险地区和1处中风险地区,同时鞋服平台组织员工集体检...

返回顶部