最新疫情地区风险通报图(最新疫情最新风险划分)

本文目录一览:

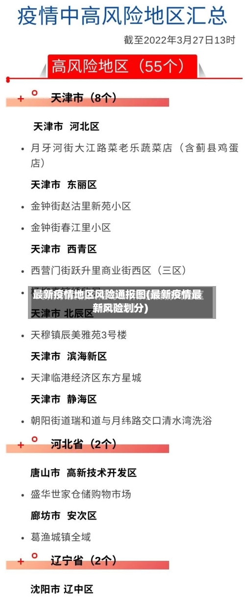
天津近来是什么风险地区?

〖壹〗、高风险地区:共12处。高风险地区通常指疫情传播风险极高 、病例集中或存在广泛社区传播的区域 ,需采取最严格的防控措施(如封控管理 、全员核酸筛查等) 。中风险地区:共26处。中风险地区存在一定传播风险,但疫情规模相对可控,需采取强化管控措施(如限制聚集、分区管理、定期检测等)。

最新疫情地区风险通报图(最新疫情最新风险划分)-第1张图片

〖贰〗 、中高风险地区所在地市其他县(市、区、旗)旅居史人员:实施抵津后 14天医学观察 。中高风险地区所在县(市 、区、旗)旅居史人员:严格实施抵津后 14天居家集中管理 ,并按规定频次进行核酸检测 ,检测结果为阴性可解除管理 。

最新疫情地区风险通报图(最新疫情最新风险划分)-第2张图片

〖叁〗、低风险地区定义:根据国务院联防联控机制及天津市疫情防控政策,低风险地区指无中高风险区域 、无本土疫情报告,且区域内疫情传播风险较低的地区。静海区当前状态符合该定义。动态调整可能性:风险等级会随疫情变化实时调整 。

最新疫情地区风险通报图(最新疫情最新风险划分)-第3张图片

〖肆〗、高风险地区 津南区辛庄镇林锦花园 津南区辛庄镇林绣花园 津南区咸水沽镇丰达园以上3个区域因疫情形势严峻被划定为高风险地区 ,需严格落实封控措施,包括人员足不出户、服务上门等。

〖伍〗 、天津武清区近来存在中风险地区,无高风险地区。具体如下:中风险地区范围武清区汊沽港镇三街中山路、永华道、兴业路合围区域 武清区汊沽港镇大刘堡村中心西街南1-2排依据:天津市防控指挥部2022年3月14日通告 ,上述区域因疫情形势被划定为中风险地区 。

2022年5月4日起北京关于调整风险等级的通报

022年5月4日起,北京市调整了部分地区疫情风险等级,将朝阳区金盏乡金盏嘉园二社区升级为高风险地区 ,房山区阎村镇大紫草坞村升级为中风险地区。朝阳区金盏乡金盏嘉园二社区:截至2022年5月3日24时,该社区近14天累计报告6例本土确诊病例。

022年5月3日起,北京市部分区域风险等级调整如下:高风险地区升级情况截至2022年5月2日24时 ,以下地区因近14天累计报告本土确诊病例数达到标准,由中风险地区升级为高风险地区:朝阳区十八里店乡周家庄村:累计报告6例本土确诊病例 。

022年5月12日起,北京市风险等级调整情况为2地升级为中风险地区 ,5地风险等级调低 ,具体如下:升级为中风险地区的有:截至2022年5月11日24时,房山区阎村镇紫欣苑小区近14天累计报告3例本土确诊病例,通州区马咸桥镇样本小区近14天累计报告2例本土确诊病例。

国家卫健委:7日新增确诊病例4例,均为境外输入

月7日0—24时 ,全国新增确诊病例4例,均为境外输入(四川3例,上海1例) ,无新增死亡病例,新增疑似病例1例(境外输入,在上海)。 具体数据及分析如下:新增确诊病例 当日新增确诊4例 ,均为境外输入,其中四川报告3例,上海报告1例 。无新增本土确诊病例 ,表明国内疫情防控形势稳定。

月5日0—24时,31个省(自治区 、直辖市)和新疆生产建设兵团报告新增确诊病例4例,其中本土病例1例(在北京) ,境外输入病例3例(内蒙古1例 ,辽宁1例,陕西1例)。其他相关情况如下:治愈出院与密切接触者情况当日新增治愈出院病例2例 。解除医学观察的密切接触者455人 。重症病例与前一日持平。

当日解除医学观察8例(境外输入7例)。尚在医学观察无症状感染者114例(境外输入77例) 。港澳台地区确诊病例情况:累计收到港澳台地区通报确诊病例1780例。其中,香港特别行政区1285例(出院1157例 ,死亡7例),澳门特别行政区46例(出院45例),台湾地区449例(出院438例 ,死亡7例)。

月26日0—24时,全国新增确诊病例21例,其中本土病例17例均在北京 ,境外输入病例4例,无新增死亡病例 。 具体数据及分析如下:新增确诊病例分布 本土病例:17例,均在北京。境外输入病例:4例 ,分布于广东(2例) 、上海(1例)、甘肃(1例)。新增疑似病例:1例,为境外输入(上海) 。

月17日0—24时,全国新增确诊病例28例 ,其中本土病例24例 ,境外输入病例4例,无新增死亡病例。 具体数据及情况如下:新增确诊病例分布境外输入病例:共4例,分布在上海(2例)、陕西(1例) 、甘肃(1例)。本土病例:共24例 ,其中北京21例,河北2例,天津1例 。

月13日0—24时 ,全国新增确诊病例11例,其中湖北新增4例,境外输入新增7例。具体数据及分析如下:全国总体数据 新增确诊病例11例 ,新增死亡病例13例(湖北13例),新增疑似病例17例。当日新增治愈出院1430例,重症病例减少410例 ,解除医学观察的密切接触者2174人 。

相关推荐

  • 吴川什么地区有疫情病例(吴川有确诊病例吗)

    吴川什么地区有疫情病例(吴川有确诊病例吗)

    本文目录一览:〖壹〗、吴川有疫情吗〖贰〗、龙首村是高风险地区吗〖叁〗、澳门最新入境限制(6月21日)吴川有疫情吗〖壹〗、没有。根据吴川疫情防控中心显示,在2022年12月5日无新增病例,所以没有确诊病例。吴川,广东省辖县级市,由湛江市代管,位于广东省西南部,东邻茂名市电白区,南濒南海,西接廉江市,西南连湛江市坡头区,北与化州市。〖贰〗、没...

  • 江苏哪些地区发现疫情/2021年江苏哪些地方有疫情

    江苏哪些地区发现疫情/2021年江苏哪些地方有疫情

    本文目录一览:〖壹〗、江苏疫情哪天开始出现的2021〖贰〗、江苏省哪个地方有疫情〖叁〗、江苏疫情在哪里〖肆〗、江苏疫情是什么时候开始的江苏疫情哪天开始出现的2021总结:江苏此次疫情(以常州为代表)的起始时间为2021年11月2日(发现阳性病例),官方通报时间为11月3日,源头为外省市输入性病例引发的本地传播。021年江苏省疫情最早...

  • 延边州发生疫情地区/延边州新增1例

    延边州发生疫情地区/延边州新增1例

    本文目录一览:〖壹〗、吉林省15日新增本地确诊1139例、无症状370例〖贰〗、2022吉林疫情是怎么发生的?具体是怎么引起的?附详细原因!〖叁〗、国家卫健委:本土感染者涉及27个省份,3月以来感染者破万〖肆〗、延边哪些地方有疫情吉林省15日新增本地确诊1139例、无症状370例〖壹〗、月15日9-24时,吉林省新增本地确诊病例11...

  • 呼市地区最新疫情通报图(呼市最新疫情有几个)

    呼市地区最新疫情通报图(呼市最新疫情有几个)

    本文目录一览:〖壹〗、呼和浩特依法查处违规使用及倒卖通行证情况〖贰〗、婚宴成呼和浩特疫情扩散关键点,这场疫情的源头是什么?〖叁〗、呼市这次疫情严重还是过年严重〖肆〗、呼和浩特本轮疫情传播链清晰,本轮的感染源来自哪里?〖伍〗、2021年呼市疫情是什么时候呼和浩特依法查处违规使用及倒卖通行证情况〖壹〗、呼和浩特市依法查处违规使用及...

  • 【安徽重点地区疫情,安徽省哪里疫情严重】

    【安徽重点地区疫情,安徽省哪里疫情严重】

    本文目录一览:〖壹〗、重点疫区有哪些?〖贰〗、5月17日建德市疫情防控重要提醒〖叁〗、国家卫健委:昨日新增1228例本土确诊病例、5658例本土无症状感染者_百度...〖肆〗、疫情防控重点关注地区有哪些?〖伍〗、什么叫重点疫区重点疫区有哪些?〖壹〗、例如,疫情早期湖北全省及全国确诊病例超过100人的27个市被列为重点疫区,具体...

  • 【彬州市疫情分布地区,彬州 疫情】

    【彬州市疫情分布地区,彬州 疫情】

    本文目录一览:〖壹〗、11月彬州是高风险地区吗〖贰〗、广西来咸阳彬州市要报备吗〖叁〗、西安回彬州市最新政策〖肆〗、彬州高铁出入疫情规定?〖伍〗、现在去陕西彬州市还用隔离吗?11月彬州是高风险地区吗〖壹〗、截止到2022年12月10日,不是。经查询彬州疫情防控中心可知,11月彬州属于高风险地区,12月疫情得到有效控制,降为低风险...

  • 【疫情重点地区是如何界定,疫情重点地区是怎么划分的】

    【疫情重点地区是如何界定,疫情重点地区是怎么划分的】

    本文目录一览:〖壹〗、重点关注地区是什么意思?〖贰〗、疫情敏感区域什么意思〖叁〗、什么是疫情防控重点地区〖肆〗、涉疫区是指什么范围?〖伍〗、疫情级别如何划分一,二,三,四重点关注地区是什么意思?〖壹〗、重点关注区是信息流中一种突出的显示形式,旨在提高用户对某一类信息的关注度。以下是关于重点关注区的详细解释:作用:提高用户关注度...

  • 疫情底风险地区有啥/疫情低风险地区有哪些?

    疫情底风险地区有啥/疫情低风险地区有哪些?

    本文目录一览:〖壹〗、疫情低风险地区是什么标准〖贰〗、疫情等级风险怎么划分〖叁〗、什么是疫区低风险地区〖肆〗、低风险地区是涉疫区吗〖伍〗、低风险地区是指什么?〖陆〗、低风险地区定义是什么?疫情低风险地区是什么标准〖壹〗、低风险地区的定义是,以县市区为单位,如果区域内没有确诊病例,或者在连续14天内未出现新增确诊病例,那么...

  • 最新疫情地区风险通报图(最新疫情最新风险划分)

    最新疫情地区风险通报图(最新疫情最新风险划分)

    本文目录一览:〖壹〗、天津近来是什么风险地区?〖贰〗、2022年5月4日起北京关于调整风险等级的通报〖叁〗、国家卫健委:7日新增确诊病例4例,均为境外输入天津近来是什么风险地区?〖壹〗、高风险地区:共12处。高风险地区通常指疫情传播风险极高、病例集中或存在广泛社区传播的区域...

  • 快递能发到疫情地区吗(快递能发到国外吗)

    快递能发到疫情地区吗(快递能发到国外吗)

    本文目录一览:〖壹〗、怎么查疫情快递停发地区〖贰〗、申通快递能不能寄往有疫情的地方?〖叁〗、邮政快递能寄活物到疫区吗?〖肆〗、怎么查看快递能不能发疫情地区怎么查疫情快递停发地区〖壹〗、利用快递公司官方网站查询访问所选快递公司的官方网站。在官方网站首页或查询栏里,找到关于“停发区域查询”或“网点查询”的入口。输入想要查询的地点,...

返回顶部