本文目录一览:
- 〖壹〗、11月贵州省那些地区封城
- 〖贰〗 、10月10日贵州省新冠肺炎疫情信息发布
- 〖叁〗、贵州省2021年稻水象甲发生趋势
- 〖肆〗、贵州昨日新增确诊病例8例?无症状感染者146例
- 〖伍〗、贵州省松木疫木区域有哪些地方
- 〖陆〗 、贵州疫情哪里最严重
11月贵州省那些地区封城
黔西南州、黔东南州 。根据贵州省疫情防控显示:2022年12月8日0时至24时 ,在11月时本地区的黔西南州、黔东南州进行了封锁,因疫情原因,了解详细情况可关注当地官方网站,获取第一手权威信息。

新增临时管控区具体范围及实施时间黔江区城西街道电信花园1单元;黔江区城西街道转盘烤豆花。以上区域自2022年11月13日8时起执行。

万州11月21日封城了 。通过查询相关公开信息显示截止于2022年11月22日万州地区新增17例 ,其中本土病例8例,本土无症状感染者9例。防疫防控情况属于中高风险地区,防疫管控措施要求是足不出户 ,三天两检。

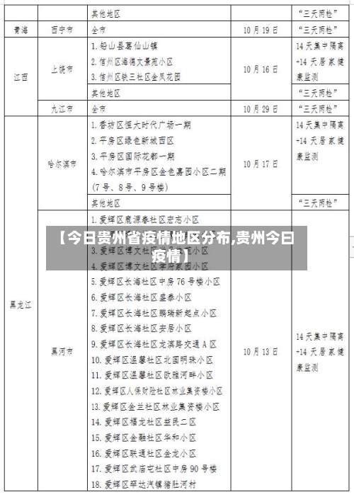
10月10日贵州省新冠肺炎疫情信息发布
022年10月10日0—24时,贵州省新冠肺炎疫情情况如下:新增感染者情况新增外省输入感染者1例,为无症状感染者(遵义市 ,新疆输入关联病例) 。新增省内感染者6例,其中确诊病例1例(毕节市),无症状感染者5例(毕节市2例 ,黔西南州2例,遵义市1例)。治愈出院及解除隔离情况当日确诊病例治愈出院38例,无症状感染者解除医学隔离观察129例。
0月19日:凌晨被接送至隔离点 ,21时30分第一次核酸检测阳性,10月20日凌晨复检阳性 。10月20日:转运至贵州省将军山医院隔离救治,诊断为新型冠状病毒无症状感染者。10月24日:转为确诊病例。确诊病例2:女,74岁 ,居住于遵义市汇川区人民路湘江湾,为确诊病例1的密切接触者 。
截至10月12日12时,青岛新增9例核酸检测阳性人员 ,均为密切接触者,国家卫健委已派出工作组赴青岛指导疫情防控,青岛正加快推进全市核酸检测工作。新增阳性人员情况2020年10月11日 ,青岛市发现3例新冠肺炎无症状感染者后,立即开展大规模流调排查和分类检测。
022年10月10日,宁远县在外省过境人员中发现3例新冠肺炎无症状感染者 。感染者1:穆某某 ,女,35岁,10月9日15:18从外省自驾抵宁 ,10月10日核酸检测复核为阳性。诊断为无症状感染者。感染者2:古某某,女,37岁,10月9日15:18从外省自驾抵宁 ,10月10日核酸检测复核为阳性。诊断为无症状感染者 。

贵州省2021年稻水象甲发生趋势
〖壹〗 、贵州省2021年稻水象甲发生趋势为中等至偏重发生,发生面积约50万亩次,主要涉及贵阳、安顺、黔南 、遵义和黔东南等地 ,省中部地区发生重,部分区域局部大发生,且存在向东部、东南部扩散风险 ,主要危害期为5月上中旬至6月中旬。发生面积与区域分布 全省预计发生面积:约50万亩次,其中水稻秧田6万亩,移栽大田44万亩。
〖贰〗、发生规律与分布调查基于贵州镇宁县的田间调查与室内模拟 ,明确稻水象甲的越冬环境 、寄主植物选取及时空分布动态,为差异化防治方案设计奠定基础 。
〖叁〗、稻水象甲检疫防控需采取监测调查与综合防治相结合的措施,重点控制越冬代成虫并保护天敌。稻水象甲是全国检疫性害虫 ,其幼虫蛀食稻根导致叶尖发黄、生长停滞,成虫啃食稻叶形成白斑,严重时全田叶片变白影响光合作用。
贵州昨日新增确诊病例8例?无症状感染者146例
〖壹〗 、确诊病例:新增8例,均位于贵阳市 。无症状感染者:新增146例 ,分布为安顺市普定县1例、毕节市织金县59例、贵阳市86例。治愈与解除隔离情况 确诊病例治愈出院3例。无症状感染者解除医学隔离观察45例 。现有病例统计 确诊病例:全省现存47例,具体分布为遵义市播州区1例、黔南州贵定县5例 、遵义市新蒲新区1例、毕节市织金县10例、贵阳市30例。
〖贰〗 、022年9月16日贵州省新冠肺炎疫情信息2022年9月16日0-24时:全省新增确诊病例8例;新增无症状感染者146例。确诊病例治愈出院3例,解除医学隔离观察45例 。
〖叁〗、四川 ,9月15日0—24时,31个省(自治区、直辖市)和新疆生产建设兵团报告新增确诊病例161例。
〖肆〗 、月16日0—24时,31个省(自治区、直辖市)和新疆生产建设兵团报告新增确诊病例140例。
〖伍〗、无症状感染者情况:31个省(自治区 、直辖市)和新疆生产建设兵团报告新增无症状感染者15例(境外输入14例)。当日转为确诊病例2例(境外输入2例) 。当日解除医学观察8例(境外输入7例)。尚在医学观察无症状感染者114例(境外输入77例)。
〖陆〗、确诊病例集中在花溪区和南明区 ,各占2例;无症状感染者以花溪区为主(10例),观山湖区报告1例 。数据差异说明 用户问题中“截至9月3日零时”的数据与新闻发布会“截至9月3日8时 ”的数据存在时间差,后者包含8小时内新增病例及病例状态更新 ,因此累计数一致但细节更完整。
贵州省松木疫木区域有哪些地方
〖壹〗、截至2024年,贵州省的松材线虫病疫区涉及多个县(区),具体包括贵阳市乌当区 ,遵义市播州区 、仁怀市、习水县、凤冈县,黔东南州从江县、榕江县,毕节市金沙县,黔南州福泉市(2024年已拔除疫区) ,铜仁市碧江区 、万山区(2024年实现无疫情)、松桃县。
〖贰〗、木材加工厂 、物流园区等重点场所是监管核心 。 彻底清理病死树对已感染死亡的松树,必须在媒介昆虫松褐天牛羽化出木前(通常是次年3月底前)彻底砍伐并做无害化处理。* 伐除:将整株病树伐倒,连同直径超过1厘米的枝条一并清理。
〖叁〗、松材线虫病疫木旋切处理的核心方法是:通过专业设备将疫木加工成厚度不超过6毫米的旋切单板 ,利用热处理(60℃以上持续15分钟)彻底杀灭松材线虫及媒介天牛,实现疫木安全利用 。该方法需在封闭厂区内进行,严格遵循疫木处置流程。
贵州疫情哪里最严重
通过查询相关资料显示贵州疫情毕节市七星关区最严重 ,截至8月27日24时,贵州省累计报告本土确诊病例193例、境外输入确诊病例1例,累计治愈病例186例 、死亡病例2例。
贵州毕节市疫情最严重 。通过查询相关公开信息显示截止于2022年10月9日贵州省新冠疫情现有确诊人数283人 ,其中贵州毕节市245例。
通过查询相关资料显示,现在贵州毕节市疫情最严重,截止2022年9月21日 ,因为据贵州省卫健委网站消息,2022年9月20日0—24时:贵州省新增确诊病例57例(贵阳市16例、毕节市40例、遵义市1例);所以截止2022年9月21日,现在贵州毕节市疫情最严重。
贵阳和毕节。根据最新疫情防控显示:截止到2022年9月24日,贵州省毕节和贵阳疫情防控形势严峻复杂 ,如今是抗击病毒最关键的时刻 。疫情期间,做好个人防护措施,戴好口罩。








