本文目录一览:
- 〖壹〗 、海南省卫健委:让官方信息跑赢谣言和恐慌
- 〖贰〗、支付宝怎么查看防疫出行政策
- 〖叁〗、怎么查找上海疫情小区查询?
- 〖肆〗 、仪表板展示|使用DataEase开源工具实时直击上海疫情
海南省卫健委:让官方信息跑赢谣言和恐慌
海南省卫健委将检验样本外送列为医疗反腐重点整治内容 ,明确受理违规委托第三方检测、收取好处费等问题的举报,并公布了受理时限与方式。
卫健委通报医务人员被撤销职称,多地严查职称评审中提供虚假材料、学历造假等违规行为 ,并依据相关法规对涉事人员作出取消资格、撤销证书 、限制报考等处罚,同时全国多地加强职称评审监管,开启倒查机制 。
卫健委通报医务人员被撤销职称,多地官方严查职称评审及考试中的虚假材料提交、科研失信等违规行为。具体内容如下:医务人员因提交虚假材料被撤销职称和证书 某省卫生健康委员会发布公告 ,取消王某某医师资格、撤销其医师资格证书。原因是王某某申报医师资格认定时提交的医师职称不属实,不符合认定条件 。
海南省计划通过3年投入10亿元建设50个省级临床医学中心,推动“大病不出岛”目标实现 ,并从学科建设 、资源整合、人才引育等多维度提升医疗服务能力。
此外,海南省卫健委也曾发布相关公告,其举报受理内容中包括医疗机构、医务人员违规委托第三方检测公司开展样本检测 ,收取好处费等问题。近年来,国家多次点名医学检验领域,多项文件将其纳入重点关注范围。2024年 ,检验科更是成为医保飞检 、反腐以及大型医院巡查工作的重点 。
国家疾病预防控制中心热带病防治专家已介入调查,死亡病例标本正进行毒素检测。建议密切关注海南省卫健委官方通报,任何未经证实的信息不应随意采信。对于户外活动爱好者 ,此事再次提醒在热带地区夜间活动需做好防蛇虫措施,遭遇咬伤应第一时间记录生物特征并及时专业救治 。

支付宝怎么查看防疫出行政策
〖壹〗、步骤1:在支付宝中搜索出行政策打开支付宝APP,在首页顶部搜索栏输入“出行政策 ”关键词,点击搜索按钮。系统将自动匹配相关服务入口。步骤2:点击防疫出行政策查询在搜索结果页面中 ,找到带有“防疫出行政策查询”字样的服务入口(通常为官方或权威机构提供),点击进入查询页面 。
〖贰〗、进入支付宝首页并点击市民中心:打开支付宝应用,确保处于首页界面 ,在首页众多功能图标中找到并点击【市民中心】。此模块整合了各类便民服务,是查询防疫政策的重要入口。找到并点击国务院服务:进入市民中心后,页面会展示多种服务分类 。
〖叁〗 、在支付宝中查看各地防疫政策 ,可按以下步骤操作:第一步:进入支付宝,点击页面中的市民中心 打开支付宝应用后,首页即可找到“市民中心”入口 ,点击进入相关功能页面。第二步:在市民中心页面,选取国务院服务 在市民中心的功能列表中,找到“国务院服务 ”模块并点击 ,进入国家级政务服务集成页面。
〖肆〗、搜索【出行政策】在支付宝首页的搜索框中直接输入“出行政策”,点击搜索按钮 。点击服务在搜索结果页面中,找到并点击【防疫出行政策查询】服务选项。选取目的地进入服务页面后,根据提示选取自己的出发地和目的地。这一步是为了精准获取两地之间的防疫政策信息。
〖伍〗、在支付宝查看防疫出行政策 ,可通过首页搜索“出行政策”,点击“防疫出行政策查询”服务,选取出发地和目的地后查看当地疫情信息 。具体操作如下:搜索“出行政策 ”:打开支付宝新版本 ,在首页搜索框中输入“出行政策”。点击服务:在搜索结果中,找到并点击“防疫出行政策查询”服务。
〖陆〗 、步骤一:在支付宝中搜索出行政策打开支付宝应用,在首页的搜索框中输入“出行政策 ”进行搜索 。步骤二:点击防疫出行政策查询在搜索结果页面中 ,找到并点击“防疫出行政策查询”相关选项,进入查询页面。步骤三:选取出发地、目的地在查询页面中,根据提示选取或输入你的出发地和目的地信息。
怎么查找上海疫情小区查询?
〖壹〗、可以通过微信“上海本地宝”官方微信查询上海无疫情小区 ,具体步骤如下:打开官方微信:确保手机已安装微信0.22及以上版本,打开微信应用 。进入“上海本地宝 ”官方微信:打开微信搜一搜功能,搜索“上海本地宝” ,在搜索结果中点击“官方帐号”下面的“官方微信 ”进入。
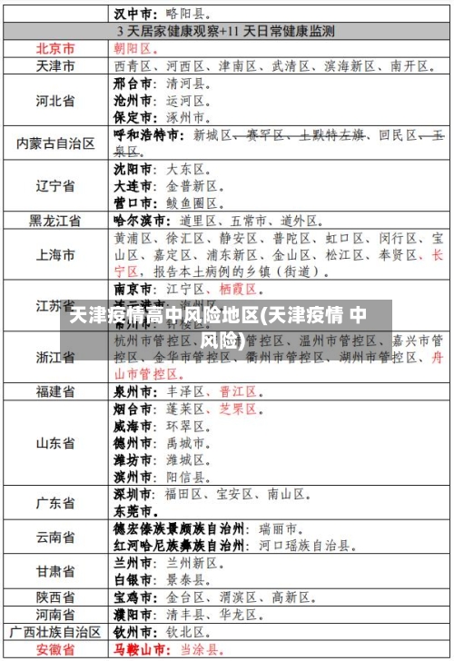
〖贰〗、要查找上海疫情小区的信息,可以采取以下几种方法: 使用官方渠道进行查询: 访问上海市卫生健康委员会的官方网站:这类网站通常会发布最新的疫情动态 、防控措施以及受影响地区的名单,是获取权威、可靠信息的首选途径。
〖叁〗、要查找上海疫情小区的信息,可以采取以下方法:访问官方网站:上海市卫生健康委员会或上海市疾病预防控制中心的官方网站是获取疫情信息的权威渠道 。这些网站通常会发布最新的疫情消息和通知 ,包括受影响的小区名单和相关信息。使用搜索引擎:在搜索引擎中输入“上海疫情小区查询”或相关关键词。
〖肆〗 、可以通过关注相关微信公众号,如“上海本地宝”,在推送信息中查看上海疫情每天的居住地信息 。具体操作如下:关注公众号:关注提供上海疫情通报信息的微信公众号 ,例如“上海本地宝 ”。等待推送:公众号通常会在每天中午12点左右推送昨日的疫情通报信息,其中包含居住地址信息。
仪表板展示|使用DataEase开源工具实时直击上海疫情
使用DataEase开源工具可以实时直击展示上海疫情仪表板。具体实现方式如下:数据获取:通过新浪新闻提供的上海疫情API接口和求助信息接口,利用DataEase的API数据源功能导入数据 。数据集建立与更新:在DataEase中建立数据集 ,并设置定时更新,确保所展示数据的实时性。
DataEase的易用性和灵活性让博主得以快速制作出满足需求的仪表板,他表示这款开源工具非常适合各类数据分析场景。他期待DataEase项目未来能有更多发展和更新 ,以满足更多用户的需求 。
在DataEase界面,点击“仪表板”一栏。新建一个文件夹,用于存放你的仪表板。新建仪表板:在新建好的文件夹里 ,点击“新建仪表板” 。创建视图:进入新建的仪表板后,点击左上角的“创建视图”。选取你要做的视图需要的数据所在的表,并点击“下一步 ”。
DataEase作为一款开源的数据可视化分析工具,以其丰富的功能、易用性和开源免费的特性 ,为用户提供了高效的数据分析和可视化解决方案 。在使用过程中,我深刻感受到了DataEase的便捷性和实用性,无论是数据集配置、视图配置还是仪表盘配置 ,都能够轻松上手并快速制作出专业的图表和仪表盘。
开源软件DataEase的体验 DataEase是一款在GitHub社区备受关注的可视化数据分析工具,通过实际体验,我认为它确实具有许多值得称赞的特点。以下是对DataEase的详细体验分享:背景与简介 DataEase由飞致云公司开发 ,该公司专注于云计算和大数据技术,为用户提供全面的解决方案 。








