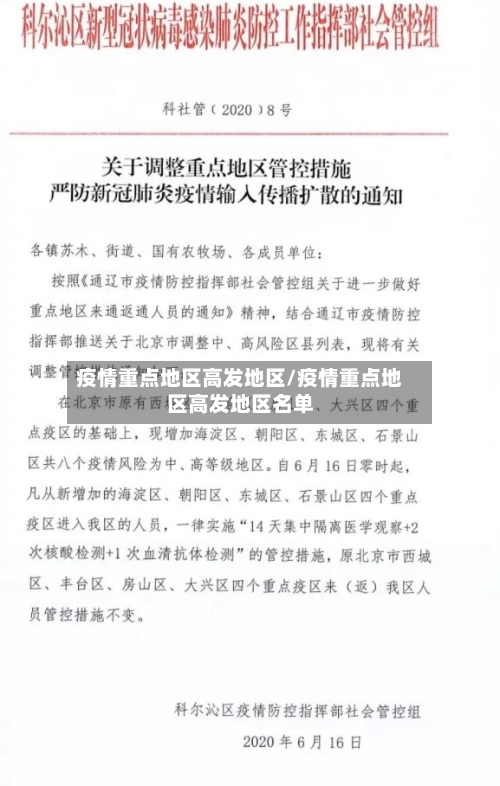
疫情重点地区高发地区/疫情重点地区高发地区名单

本文目录一览:

联合国艾滋规划署发布艾滋感染者分布图,亚太地区不容忽视

〖壹〗、联合国艾滋规划署发布的《2025年全球艾滋病最新报告》显示 ,2024年全球HIV感染者分布呈现显著地区差异,亚太地区感染者数量占全球总数的17%,共计690万人 ,是全球HIV疫情第二大集中区域,具体分布情况如下:东非和南部非洲:仍是全球HIV感染最严重的地区,感染者占比达52% ,共计2110万人 。

疫情重点地区高发地区/疫情重点地区高发地区名单-第1张图片

〖贰〗 、联合国艾滋病规划署报告显示,2023年亚太地区艾滋感染者人数预计达670万,成为继非洲东部和南部之后全球艾滋感染者比较多的地区。具体信息如下:亚太地区整体感染情况2023年亚太地区艾滋感染者总数约670万 ,新增感染病例15万例 ,占全球新增病例的23%;同时该地区有15万例艾滋相关死亡病例。

疫情重点地区高发地区/疫情重点地区高发地区名单-第2张图片

〖叁〗、联合国艾滋病规划署(UNAIDS)发布的《2023全球艾滋病防治进展报告:终结艾滋病之路》显示,2022年全球新增130万艾滋病病毒感染者,63万人死于艾滋病相关疾病 。 以下是报告核心内容的详细阐述:地区分布与增长趋势 亚洲和太平洋地区:占全球新增感染的23% ,部分国家新发感染病例呈快速上升趋势。

疫情重点地区高发地区/疫情重点地区高发地区名单-第3张图片

〖肆〗、数据支撑的增长趋势联合国艾滋病规划署(UNAIDS)指出,菲律宾是亚太地区艾滋病例增长最快的国家。自2010年以来,菲律宾新感染艾滋病毒的人数增加了两倍以上 ,其中15-24岁年轻群体的感染率增长尤为显著,增幅达216% 。这一数据直接印证了菲律宾艾滋疫情在亚洲的快速扩散态势。

什么叫重点疫区

〖壹〗 、重点疫区是指累计确诊病例数超过100例的城市或地区,在疫情全球爆发背景下 ,也包含境外疫情严重、累计确诊数较高的国家或地区。具体说明如下:国内重点疫区判定标准及实例国内重点疫区以城市为单元,判定标准为累计确诊病例数超过100例 。

〖贰〗、重点疫区指累计确诊病例数超过100例的城市或地区,在疫情全球爆发背景下 ,也包含境外疫情严重 、输入风险高的国家或地区 。具体说明如下:国内重点疫区判定标准及实例 判定标准:以累计确诊病例数为核心指标,通常将累计确诊超过100例的城市或地区划定为重点疫区。

〖叁〗 、重点疫区是指累计确诊病例数超过100的城市或地区,包括国内和世界两类 ,具体判定标准及防控措施如下:国内重点疫区判定标准国内重点疫区通常以累计确诊病例数是否超过100为划分依据。

〖肆〗、重点疫区指累计确诊病例数超过100例的城市或地区 ,在疫情全球爆发背景下,也包含境外疫情严重、输入风险高的国家或地区 。具体说明如下:国内重点疫区判定标准及示例判定标准:以累计确诊病例数作为核心指标,当某一城市累计确诊病例数超过100例时 ,该城市即被认定为重点疫区。

疫情重点地区原则上是指

〖壹〗 、疫情重点地区原则上是指14天内发生本地病例(或无症状 感染者)或公布疫情中、高风险地区的地域。基于当前的疫情形势,各地区需要对疫情防控重点区域采取更加科学、更加精准的措施 。

〖贰〗 、首先,明确疫情重点地区的判定标准。根据相关规定 ,疫情重点地区原则上是指14天内发生本地病例(或无症状感染者)或公布疫情中、高风险地区的地域。这一标准为判断一个地区是否属于疫情重点地区提供了清晰、客观的依据 。从本地病例情况来看,北京存在新增本土感染者的情况。

〖叁〗 、只要你的手机行程马是绿色,也没经过疫区 ,一般不会隔离。

〖肆〗、指封闭区、管控区以外可能暴露的重点人群的活动区域 。“三区防控指引 (一)封闭区 实行封闭管理。原则上人员只进不出,相关区域的小区 、社区、路段设立卡口,仅保留必需的出入口 ,关卡24小时值守。出入时规范防护,严格消毒 。

〖伍〗、重点疫情地区,即经专业机构研判 ,市防控指挥部批准同意 ,疫情发生地出现以下任一种情形:疫情规模较大;出现广泛社区传播风险;存在外溢情形或较大外溢风险:原则上,7日内具有重点疫情地区旅居史人员,根据综合研判结果 ,酌情采取3至5日健康管理(含居家隔离医学观察 、居家健康监测及健康检测) 。

〖陆〗 、疫情重点地区范围:疫情重点地区原则上是指14天内发生本地病例(或无症状感染者)或公布疫情中、高风险地区的地域。特殊情形需要进一步明确范围的,按省委领导小组(指挥部)办公室要求执行。疫情重点地区最后1例病例(无症状感染者)报告14天后,或中、高风险地区降级为低风险区后 ,相关工作自动终止 。

相关推荐

  • 疫情重要感染地区名单(疫情重点地区最新名单)

    疫情重要感染地区名单(疫情重点地区最新名单)

    本文目录一览:〖壹〗、广东疫情重点地区名单〖贰〗、全国疫情重点地区名单〖叁〗、哪17个地区流感感染率比较高?〖肆〗、2022全国中高风险地区一览表最新(实时更新)〖伍〗、2021年12月9日发布宜兴市疫情防控应急指挥部通告广东疫情重点地区名单〖壹〗、020年3月广东省新冠肺炎疫情风险等级重点地区名单如下:中风险地区:广州市越秀...

  • 崖州风险地区查询最新疫情/崖州区包括哪些区域

    崖州风险地区查询最新疫情/崖州区包括哪些区域

    本文目录一览:〖壹〗、三亚市崖州区镇海村有新冠病毒吗〖贰〗、三亚崖州区9月6有几个确诊病例〖叁〗、三亚疫情还能过去旅游吗?〖肆〗、崖州疫情解封了没〖伍〗、8月20日崖州区有几个高风险区〖陆〗、三亚市崖州区南滨小学是高风险区吗三亚市崖州区镇海村有新冠病毒吗有。崖州区隶属于海南省三亚市,位于海南省三亚市西部,北、西临乐东县,...

  • 深圳什么湾地区有疫情/深圳什么湾地区有疫情了

    深圳什么湾地区有疫情/深圳什么湾地区有疫情了

    本文目录一览:〖壹〗、深圳福田区沙头街道疫情封控区和管控区地址〖贰〗、深圳疫情封控区域在哪里〖叁〗、深圳龙华疫情管控区在哪里〖肆〗、深圳福田为什么疫情又爆发了〖伍〗、3月10日深圳疫情最新消息(新增病例情况+活动轨迹)深圳福田区沙头街道疫情封控区和管控区地址〖壹〗、自2022年2月16日起,福田区在沙头街道划定的封控区和管控区...

  • 转运地区有疫情怎么办(有疫情在转运中心的快递)

    转运地区有疫情怎么办(有疫情在转运中心的快递)

    本文目录一览:〖壹〗、通过转运可能存在交集的人员去别的州市隔离有必要吗?〖贰〗、疫情之下,日本海淘还有哪些转运公司可以走?〖叁〗、公路服务区和收费站新冠肺炎疫情防控工作指南〖肆〗、拿了杭州余杭顺丰中转场快递会感染吗-拆了杭州顺丰快递没消毒怎么办〖伍〗、杭州余杭顺丰速运中转场发现疫情,为何一个中转站让那么多杭州人“中招...通过转...

  • 疫情地区招聘(2020疫情期间招聘计划)

    疫情地区招聘(2020疫情期间招聘计划)

    本文目录一览:〖壹〗、怎么当志愿者疫情〖贰〗、人资部又发新文——受疫情影响事业编招聘发生了哪些变化〖叁〗、最新公告:这些医护人员可直接入编了〖肆〗、疫情期间,HR该如何开展招聘工作?怎么当志愿者疫情去武汉当志愿者的方式主要有以下几种途径:通过当地或武汉红十字会如果你具备专业资质,如医生或其他对疫情防控有帮助的专业技能,可以通过联系...

    2026/04/02
  • 【安庆地区疫情数据,安庆地区疫情数据最新】

    【安庆地区疫情数据,安庆地区疫情数据最新】

    本文目录一览:〖壹〗、安徽安庆是疫区吗〖贰〗、11月29日安庆通报30例无症状感染者活动轨迹〖叁〗、安徽疫情最新通报!安徽安庆是疫区吗025年国家林业和草原局公告撤销的松材线虫病疫区包括辽宁、江苏、浙江、安徽、江西、河南、湖北、湖南、广西、重庆、四川、贵州、甘肃13个省(自治区、直辖市)的58个县级行政区及功能区。具体名单如下:辽宁省:大...

  • 2022疫情管控地区/最新疫情管控地区有哪些

    2022疫情管控地区/最新疫情管控地区有哪些

    本文目录一览:〖壹〗、2022年上海疫情封城了吗?近来是什么风险等级?附封控小区名单!〖贰〗、2022昆山张浦镇疫情最新管控政策〖叁〗、2022杭州疫情三区是指哪三区?2022年上海疫情封城了吗?近来是什么风险等级?附封控小区名单!022年上海未封城,近来有0个高风险地区,10个中风险地区,封控小区涉及多个区域。以下是详细信息:2022年...

  • 【哪些地区算疫情高发区,哪些城市属于疫情高发区】

    【哪些地区算疫情高发区,哪些城市属于疫情高发区】

    本文目录一览:〖壹〗、近来基孔肯雅热流行区域〖贰〗、基孔肯雅热高发地区〖叁〗、h3n2流感在哪些地区高发?〖肆〗、联合国艾滋规划署发布艾滋感染者分布图,亚太地区不容忽视〖伍〗、艾滋病城市感染率排名出炉,请注意!〖陆〗、多地农村已“沦陷”!美国将迎疫情严冬近来基孔肯雅热流行区域截至2025年8月,基孔肯雅热全球分布集中在美...

  • 【毕节哪些地区有疫情,毕节市有疫情吗】

    【毕节哪些地区有疫情,毕节市有疫情吗】

    本文目录一览:〖壹〗、17日至18日贵州省毕节市织金县疫情分布哪些乡镇〖贰〗、这两天贵州毕节:地区出现猪瘟了吗?〖叁〗、10月18日毕节市七星关区新增2名确诊病例及6名无症状感染者17日至18日贵州省毕节市织金县疫情分布哪些乡镇〖壹〗、织金县马场镇、织金县猫场镇、织金县上坪寨乡。根据疫情防控最新通告自2022年8月17日至18日贵州省毕节...

  • 广西南宁疫情管控地区/广西南宁疫情管控地区有哪些

    广西南宁疫情管控地区/广西南宁疫情管控地区有哪些

    本文目录一览:〖壹〗、南宁来青岛需要做核酸吗〖贰〗、现在去广西南宁会被隔离吗〖叁〗、10月4号广西南宁青秀区佛子岭是属于什么风险地区〖肆〗、广西南宁西乡塘区疫情属于〖伍〗、广西南宁对外省人员回来要隔离吗南宁来青岛需要做核酸吗〖壹〗、近来无法直接判定南宁来青岛是否需要做核酸,需根据南宁当前是否属于风险地区以及个人具体情况判断,具...

返回顶部