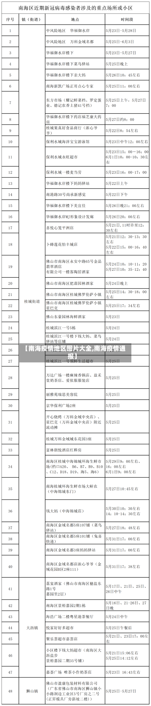
本文目录一览:〖壹〗、广东疫情重点地区名单〖贰〗、佛山哪里有疫情〖叁〗、佛山基孔肯尼亚热哪个地方有广东疫情重点地区名单020年3月广东省新冠肺炎疫情风险等级重点地区名单如下:中风险地区:广州市越秀区;深圳市福田区;佛山市...