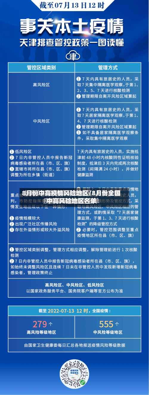
本文目录一览:〖壹〗、2021年8月全国中高风险地区有哪些?〖贰〗、北京有中高风险地区吗〖叁〗、全国疫情“中高风险”地区一览〖肆〗、成都8月疫情原因2021年8月全国中高风险地区有哪些?截止2021年8月18日6时...