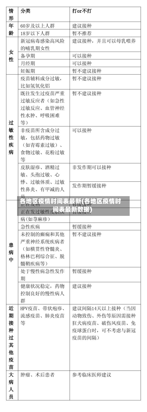
本文目录一览:〖壹〗、全国各地摘口罩时间表出炉?官方回应了!〖贰〗、全国各地疫情什么时候比较高峰〖叁〗、疫情防控开始和结束时间〖肆〗、越南疫情发展时间表,8个月31418人死亡〖伍〗、全国各省疫情爆发时间〖陆...