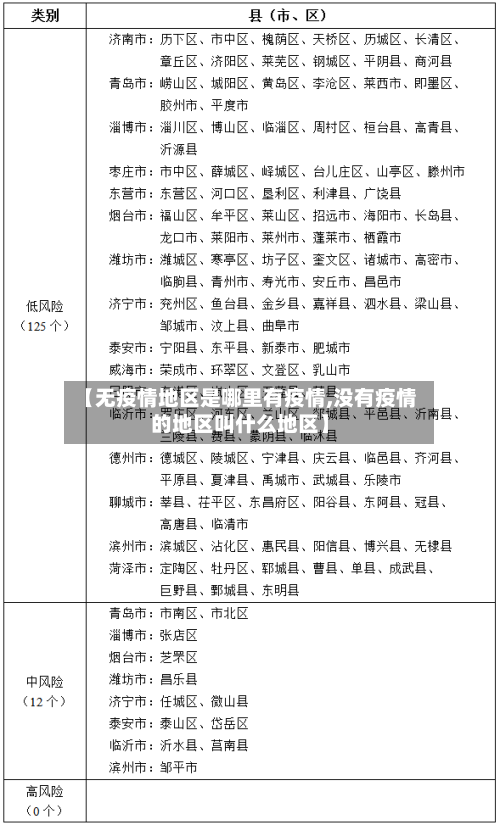
本文目录一览:〖壹〗、全国疫情没有疫情的地方是哪儿的〖贰〗、中国哪些城市没有疫情?〖叁〗、河南哪个地方没有疫情?〖肆〗、全国唯一没有疫情的城市全国疫情没有疫情的地方是哪儿的〖壹〗、山东东营是全国范围内鲜为人知的无疫...