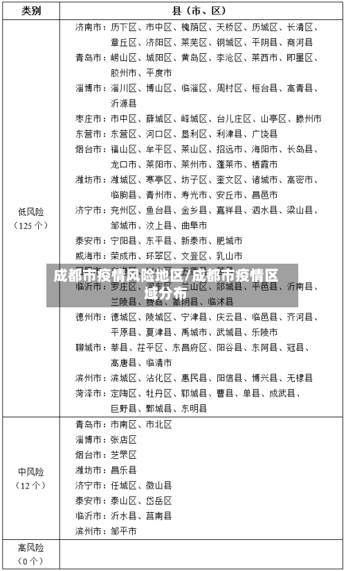
• 成都市疫情风险地区/成都市疫情区域分布

    本文目录一览:〖壹〗、成都五地调整为低风险地区〖贰〗、成都疫情风险地区名单查询成都风险等级最新〖叁〗、成都是高风险还是低风险成都五地调整为低风险地区成都五地调整为低风险地区的具体情况如下:截至3月5日,成都市金牛区驷马桥...


返回顶部