【快速查询疫情地区名单,如何查地区的疫情等级】

本文目录一览:

天津蓟州区疫情风险等级(附查询入口)

天津蓟州区近来无中高风险地区,均为低风险地区。中高风险地区查询渠道如下:查询渠道1:国务院客户端查询流程:微信搜索“国务院客户端”小程序 。- 打开后在首页找到“疫情风险查询 ”。- 点击即可查看当前所在地区最新疫情风险等级。- 点击“查看全国中高风险疫情地区”还可查看全国各地中高风险等级地区名单 。

【快速查询疫情地区名单,如何查地区的疫情等级】-第1张图片

建议出行前拨打天津疫情防控询问电话:022-12345。微信搜索公众号天津本地宝,关注后在对话框回复【疫情】可获取天津各区疫情最新消息、确诊病例详情 、活动轨迹、封管控范围、风险等级等。

【快速查询疫情地区名单,如何查地区的疫情等级】-第2张图片

北京丰台两个街乡被列中风险地区是真的 。截至6月13日15时 ,国务院疫情风险等级查询系统显示,北京市丰台区西罗园街道和花乡地区被列为中风险地区。6月13日上午,北京市疫情防控新闻发布会通报 ,北京连续出现确诊病例。

【快速查询疫情地区名单,如何查地区的疫情等级】-第3张图片

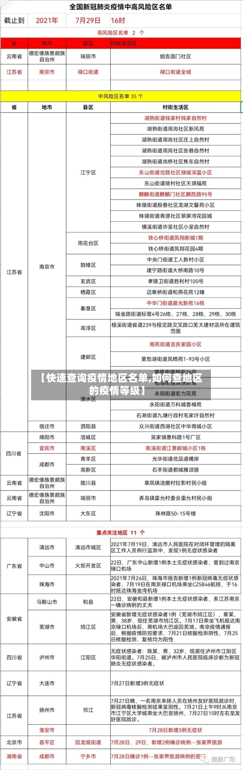
全国中高风险地区汇总,疫情防护别大意!

〖壹〗 、在关注中高风险地区的同时,也需重视以下防疫举措:科学戴口罩口罩盖住口鼻和下巴,鼻夹要压实 ,确保口罩与面部紧密贴合 。口罩出现脏污、变形、损坏 、异味时需及时更换,每个口罩累计佩戴时间不超过8小时。在跨地区公共交通工具上,或医院等环境使用过的口罩不建议重复使用。

〖贰〗、出行规划方面尽量不前往中高风险地区 ,本身处于中高风险地区者则尽量居家不外出 。中高风险地区疫情传播风险较大,减少人员流动能降低疫情扩散的风险 。由于疫情多点散发,原则上应尽量避免跨区域流动 ,因此卫健委倡议大家比较好留在当地过年 ,非必要不返乡。

〖叁〗、高风险地区:具体地区名单会随疫情形势动态调整,可通过权威渠道实时查询。高风险地区通常意味着当地疫情较为严重,传播风险高 ,会采取更为严格的防控措施,如封控管理 、全员核酸检测等 。中风险地区:同样处于动态变化中。

〖肆〗 、风险地区建议:中高风险地区人员建议非必要不返乡,避免因人员流动导致疫情扩散。若必须返乡 ,需提前了解目的地政策并配合落实管控措施 。春运防护:春运期间车站人员密集,来自不同地区,返乡途中需全程佩戴口罩、保持社交距离、减少接触公共物品 ,降低感染风险。

最新全国风险地区名单查询入口(实时更新)

最新全国风险地区名单可通过本地宝——全国疫情中高风险地区名单查询器实时查询。查询平台:本地宝——全国疫情中高风险地区名单查询器查询入口:点击进入(实时更新)本地宝的全国疫情风险等级名单查询系统由小编们实时维护,风险地区有调整时会第一时间更新专题,确保用户获取的信息准确且及时 。

途径一:微信搜索公众号“广州本地宝”关注该公众号后 ,在对话框回复“风险 ”关键词,可获取全国或广州疫情风险等级查询系统入口。系统会展示中高风险地区的最新名单及调整时间,信息由专业团队实时维护 ,确保准确性和及时性。此方式适合需要快速获取特定地区风险等级的用户 ,尤其关注广州本地情况的人群 。

查询方式:点击进入上海本地宝的风险专题页面,可获取全面的风险地区数据。附加功能:关注微信公众号“上海本地宝”,在对话框搜索【风险】 ,即可便捷获取实时更新的全国疫情风险等级和中高风险地区名单。注意:以上数据仅限于中国大陆地区,不包括港澳台 。

为了更便捷地获取全国疫情风险等级和中高风险地区名单,您可以关注微信公众号“上海本地宝” 。在对话框搜索【风险】 ,即可获取实时更新的查询服务,无论是上海还是全国其他地区的动态,一目了然。

查询方式一:国务院客户端小程序——疫情风险等级查询入口获取:通过微信搜索“国务院客户端 ”小程序 ,进入后即可找到“疫情风险等级查询”功能入口。查询流程:进入小程序后,点击页面上部的查询按钮,系统将直接展示全国中高风险地区名单 ,信息一目了然,无需复杂操作 。

近来新冠疫情风险地区(现在新冠疫情风险地

〖壹〗 、途径一:微信搜索公众号“广州本地宝”关注该公众号后,在对话框回复“风险 ”关键词 ,可获取全国或广州疫情风险等级查询系统入口。系统会展示中高风险地区的最新名单及调整时间 ,信息由专业团队实时维护,确保准确性和及时性。此方式适合需要快速获取特定地区风险等级的用户,尤其关注广州本地情况的人群 。

〖贰〗、自4月25日起 ,北京市将朝阳区垡头街道垡头西里社区、三间房乡艺水芳园社区 、南磨房乡南新园社区、十八里店乡周家庄中路19号院和房山区窦店镇于庄村这5个地区升级为中风险地区。信息来源:4月25日北京市新型冠状病毒肺炎疫情防控工作第314场新闻发布会。

〖叁〗、月29日,湖北首次发布《湖北省县(市 、区)新冠肺炎疫情风险等级评估报告》,截至2020年2月28日24时 ,全省低风险县(市、区)11个,中风险县(市、区)34个,高风险县(市 、区)58个 。 具体评估情况如下:评估标准低风险地区:无确诊病例或连续14天无新增确诊病例的县(市、区)被划定为低风险地区。

〖肆〗、截至3月28日24时 ,国家卫健委累计报告境外输入新冠肺炎确诊病例693例,本土疫情传播已基本阻断,但境外输入引发新一轮传播扩散的风险依然较大。境外输入病例的总体情况3月28日0时—24时 ,全国新增境外输入确诊病例44例,涉及广东 、天津 、上海、北京等15个省市 。

〖伍〗、经市疾控中心评估,按照《北京市新冠肺炎疫情风险分级标准》 ,将这两个地区定为中风险地区。新增地区详情丰台区玉泉营街道黄土岗村:该地区因14天内累计报告2例本土确诊病例 ,被划定为中风险地区。这一调整是基于疫情发展的实际情况和防控需要,旨在更精准地落实防控措施,防止疫情扩散 。

〖陆〗 、截至近来 ,国内共有2个高风险地区,76个中风险地区,主要分布在陕西省、河南省、浙江省等地 ,以下为详细信息(数据不包括港澳台地区):高风险地区:具体地区名单会随疫情形势动态调整,可通过权威渠道实时查询 。

相关推荐

  • 新疆地区因为疫情快递/因为疫情新疆快递能发了吗

    新疆地区因为疫情快递/因为疫情新疆快递能发了吗

    本文目录一览:〖壹〗、为什么新疆的快递到不了呢。〖贰〗、据说新疆的快递最近停运了是吗?〖叁〗、新疆顺丰无法收寄〖肆〗、中秋节之前新疆货运怎么停了为什么新疆的快递到不了呢。交通管制:新疆地区可能受到交通管制的影响,导致某些地区的快递运输受限。疫情影响:如果新疆地区出现疫情,可能会对快递运输造成一定影响。物流公司问题:快递公司可能面...

  • 【琼中地区疫情情况最新,琼中最新消息】

    【琼中地区疫情情况最新,琼中最新消息】

    本文目录一览:〖壹〗、海口能回琼中吗今天〖贰〗、海南连续两日新增感染者数减少〖叁〗、9月16日从琼中去三亚要多少核酸检测〖肆〗、琼中今天客运开通了吗海口能回琼中吗今天〖壹〗、能。通过查询琼中县疫情指挥部官方信息了解到:中高风险地区返回的人们需要进行隔离,低风险地区返回的人们是不需要隔离的。通过查询海口市疫情防控中心官方信息了解到:截...

  • 【无疫情国家地区名单,无疫情的国家有哪几个全球只剩下这4个了】

    【无疫情国家地区名单,无疫情的国家有哪几个全球只剩下这4个了】

    本文目录一览:〖壹〗、世界上没有疫情的国家是哪个〖贰〗、全球没有疫情的国家〖叁〗、15个幸免于新冠病毒的国家〖肆〗、无疫情国家名单〖伍〗、无疫情的国家有哪些?世界上没有疫情的国家是哪个近来全球没有感染过新冠病毒的四个国家分别是朝鲜、汤加王国、基里巴斯、土库曼斯坦,其中土库曼斯坦的“零感染”状态存在一定争议。以下是具体介绍:朝鲜...

  • 浦东地区疫情严重吗(上海浦东现在疫情什么级别地区)

    浦东地区疫情严重吗(上海浦东现在疫情什么级别地区)

    本文目录一览:〖壹〗、上海浦东区疫情严重吗〖贰〗、浦东被封第20天,暗流涌动〖叁〗、综合观察:近期上海疫情问题梳理分析报告〖肆〗、上海哪里疫情最严重上海浦东区疫情严重吗重点区域形势严峻:浦东、闵行、黄浦、宝山等区疫情压力较大,其中闵行区有小区解封的消息引发讨论,需验证是否符合“14天无阳性病例”的解封标准。结论:当前无证据表明上海浦...

  • 58个地区疫情(各个地区疫情人数)

    58个地区疫情(各个地区疫情人数)

    本文目录一览:〖壹〗、司机们出行需注意:又一地高风险!请提前规划路线〖贰〗、波罗的海疫情1103:拉脱维亚立陶宛可能重新进入紧急状态〖叁〗、...区、直辖市)和新疆生产建设兵团截至5月12日24时新型冠状病毒...〖肆〗、松材线虫病疫区县主要分布在哪些地区司机们出行需注意:又一地高风险!请提前规划路线〖壹〗、提前查询目的地风险等级高...

    2026/04/02
  • 疫情地区高考录取分(疫情高考降分吗)

    疫情地区高考录取分(疫情高考降分吗)

    本文目录一览:〖壹〗、疫情会影响高考录取分数吗〖贰〗、疫情之下的高考会降低难度吗?录取分数线会比往年降低一点吗?〖叁〗、2020年福建高考近50%院校投档线波动较大,中外合办遇冷疫情会影响高考录取分数吗疫情本身不会直接影响高考录取分数,但疫情引发的考试延期、考生人数变化、政策调整等因素可能间接影响录取分数线的划定,且不同类型高校受影响程度...

  • 青岛中风险疫情地区名单/青岛中高风险地区

    青岛中风险疫情地区名单/青岛中高风险地区

    本文目录一览:〖壹〗、2022年中高风险区来青岛政策(不断更新)〖贰〗、青岛中高风险地区〖叁〗、青岛市北区发布重点地区入区返区人员温馨提示〖肆〗、山东中风险地区有哪些2022年中高风险区来青岛政策(不断更新)〖壹〗、022年中高风险区来青岛的政策主要依据山东省疾病预防控制中心发布的疫情防控公众健康提示,具体如下:中、高风险地区所在县...

  • 【疫情多少列为高风险地区,疫情多少列为高风险地区标准】

    【疫情多少列为高风险地区,疫情多少列为高风险地区标准】

    本文目录一览:〖壹〗、中高风险怎么定义的(中高风险地区标准)〖贰〗、疫情风险区是怎么划分的〖叁〗、国内疫情风险地区/国内疫情风险等级划〖肆〗、云南公布129个县(市、区)疫情风险等级!昆明主城四区等被列为高风险〖伍〗、疫情等级划分4个等级怎么判定的〖陆〗、中高风险的标准是什么中高风险怎么定义的(中高风险地区标准)〖壹〗、...

  • 新玛克威地区有疫情吗/玛克威装修完了吗

    新玛克威地区有疫情吗/玛克威装修完了吗

    本文目录一览:〖壹〗、哈尔滨玛克威大厦和玛克威商厦是一家吗哈尔滨玛克威大厦和玛克威商厦是一家吗〖壹〗、是一家的,玛克威商厦是哈尔滨市建设较早的批发零售市场,自从2002年重新建设以来,拥有了更多、更全面的商品类型,以时尚消费、前沿文化为旗帜,以“一站式消费”为经营主题,完善配套设施为经营亮点,集购物、休闲、娱乐、餐饮等复合业态于一体。〖贰〗、哈尔滨马...

  • 太和算不算疫情高发地区/太和县有没有新型肺炎

    太和算不算疫情高发地区/太和县有没有新型肺炎

    本文目录一览:〖壹〗、牡丹江三级应急响应,发生了什么事情?〖贰〗、结核高疫情地区〖叁〗、全国肺炎高发地区是哪里?〖肆〗、全球艾滋病两大高发地区是哪两个〖伍〗、中国艾滋病高发地区牡丹江三级应急响应,发生了什么事情?牡丹江三级应急响应,主要是因为发现了新冠肺炎确诊病例。事情发生于十二月十日,根据黑龙江省应急指挥部的消息,黑龙江东宁...

返回顶部