【新冠疫情中高地区怎么分,新冠疫情中高风险地区划分标准】

本文目录一览:

低风险和中风险地区怎么区分

低风险和中风险地区主要通过官方发布的疫情风险等级划分来区分 ,可通过支付宝国务院客户端查询具体中风险地区 ,未列出地区即为低风险地区。具体如下:区分依据:低风险和中风险地区的划分主要依据疫情的传播风险、病例数量 、聚集性疫情发生情况等因素,由国家卫生健康部门或相关机构根据疫情形势动态评估和调整 。

【新冠疫情中高地区怎么分,新冠疫情中高风险地区划分标准】-第1张图片

高风险地区要降为中风险地区、中风险地区降为低风险地区,都须有一个程序:根据国家和省关于应对新冠肺炎疫情分区分级防控的工作要求 ,经专家组综合评估研判,报当地市(州)委新冠肺炎疫情防控工作领导小组同意决定 。

【新冠疫情中高地区怎么分,新冠疫情中高风险地区划分标准】-第2张图片

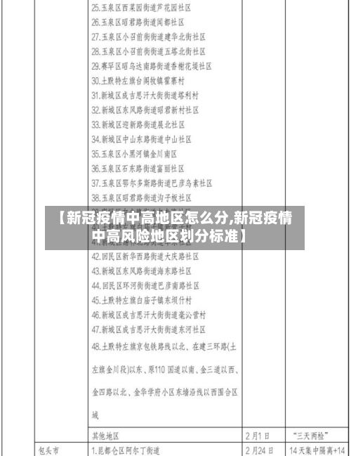
高风险、中风险 、低风险地区的划分标准及防控策略 高风险地区界定:累计病例数超过50例,且14天内有聚集性疫情发生。中风险地区标准:14天内新增确诊病例 ,累计不超过50例,或累计超过50例但14天内无聚集性疫情。低风险地区特征:无确诊病例或连续14天无新增病例 。

【新冠疫情中高地区怎么分,新冠疫情中高风险地区划分标准】-第3张图片

中风险区:中风险区是指存在一定风险和不确定性的地区。这些地区可能存在一些安全隐患或经济环境相对不稳定,但整体风险水平相对较低。在中风险区旅行或居住时 ,需要保持警惕并遵循当地的安全建议 。 低风险区:低风险区是指相对安全和稳定的地区。

疫情的高中低风险地区划分标准是依据一个街道或者是社区在14天内有没有新冠确诊病例、有多少确诊新冠病例,从而划分高中低三个风险等级,同时具体的划分标准还应该依照新冠肺炎疫情的趋势实行调整。法律依据:《中华人民共和国传染病防治法》第十七条国家建立传染病监测制度 。

连续14天内无新增本地确诊病例.根据国务院联防联控机制有关要求 ,经市疫情防控指挥部研究决定,才会将中风险地区降级为低风险。

中高风险怎么划分

风险等级划分高风险对应风险等级R4,中风险对应R3。这一分类基于金融产品可能导致的本金损失概率及波动幅度 。R4级产品通常涉及复杂衍生品、杠杆交易或非标准化资产 ,费用波动剧烈;R3级产品则以债券 、股票型基金等为主 ,虽存在波动但相对可控。

划分基本单位:一般以县区、街道、乡镇 、社区等为基本单位进行分区分级。通过这种相对集中的区域划分,能够更精准地掌握当地疫情的实际情况,包括感染人数、传播范围等关键信息 ,为后续的风险等级判定提供基础数据 。划分考虑因素:综合考虑发病时间和疫情情况等因素 。

风险等级划分高风险对应理财产品风险等级R4,中风险对应R3。风险等级是金融机构根据产品投资标的、波动性 、流动性等综合因素划分的评估体系,R4级产品通常涉及股票 、商品期货、衍生品等高波动资产 ,而R3级产品以债券、股票混合型基金为主,波动性相对较低。

中高风险只是街道还是整个区?

一般是按照街道来精确划分 。近来对于新冠疫情讲究的是“精准防控 ”,所以一般会以街道 、乡镇为基本单位来进行划分 ,并不会将整个区都划分为中高风险地区。

同区不同街道不算中高风险。按照划分要求,中风险地区具体到街道和区域,意思就是同区不同街道不算中高风险 。情的高中低风险区域划分标准是依据一个街道或者地区在14天以内有没有新冠病例、有多少的病例 ,进行划分高中低风险等级地区。

中高风险地区一般指城市中疫情爆发的某个区,或者是市下辖的县或县级市,具体认定以街道、乡镇为基本单位。详细说明如下:中高风险地区通常所指范围中高风险地区一般是指城市中疫情爆发的某个区 ,或者是市下辖的县或县级市 ,是根据确诊或疑似患者的数量建立的隔离区域 。

中高风险地区所在设区市是指被划定为中高风险地区的村/街道/社区/小区所在的那个县(市 、区)所属的地级及以上城市。以下是关于中高风险地区所在设区市的详细解释:定义范围 中高风险地区通常是根据疫情形势和防控工作需要,由相关部门动态划定的。

根据疫情的实际状况和风险等级划分,中风险区不是一个固定的代称 ,它的范围可以涵盖全省、全市,也可能仅限于某个区或县村 。划分标准并非仅依据行政区划,而是根据疫情严重程度和人数动态调整。

中高风险地区怎么界定

〖壹〗、病例和无症状感染者居住地 ,以及活动频繁且疫情传播风险较高的工作地和活动地等区域,划为高风险区。原则上以居住小区(村)为单位划定,根据流调研判结果可调整风险区域范围 。实行封控措施 ,期间“足不出户 、上门服务 ” 。

〖贰〗、可以通过支付宝上的疫情风险等级查询功能来判断是否为中高风险地区,具体操作如下:工具/原料 小米11MIUI12支付宝20方法/步骤 进入支付宝软件:首先,打开手机上的支付宝应用。点击市民中心:在支付宝首页 ,找到并点击“市民中心”选项。

〖叁〗、中风险和高风险的划分主要基于分区分级标准,由各地根据疫情情况动态调整,近来没有统一固定的量化指标 ,但会综合考虑发病时间 、疫情传播风险等因素 ,以县区、街道等为基本单位进行划分并适时调整 。划分基本单位:一般以县区、街道 、乡镇 、社区等为基本单位进行分区分级。

相关推荐

  • 【广州重点地区疫情,广州疫情重点关注地区】

    【广州重点地区疫情,广州疫情重点关注地区】

    本文目录一览:〖壹〗、广东疫情重点地区名单〖贰〗、广州疫情防控〖叁〗、阿拉丁中文网:钟南山摊牌——6月将迎来第二波新冠高峰!〖肆〗、广东省两热疫情高风险区有哪些地方〖伍〗、2022年3月2日24时起广州天河重点涉疫场所解封广东疫情重点地区名单020年3月广东省新冠肺炎疫情风险等级重点地区名单如下:中风险地区:广州市越秀区;深圳...

  • 【石家庄地区和平山地区有疫情了吗,石家庄和平小区疫情】

    【石家庄地区和平山地区有疫情了吗,石家庄和平小区疫情】

    本文目录一览:〖壹〗、石家庄平山县新兵什么时间走〖贰〗、河北石家庄平山县穷吗〖叁〗、全国无风险地区是哪些〖肆〗、石家庄藁城全域调整成什么等级?〖伍〗、石家庄是中高风险地区吗〖陆〗、河北在疫情期间是什么时候解除封城的?石家庄平山县新兵什么时间走〖壹〗、石家庄平山县新兵的走兵时间通常遵循河北省征兵安排,上半年一般在3月份左右...

  • 山西大同新荣地区有疫情吗(大同新荣区疫情最新消息)

    山西大同新荣地区有疫情吗(大同新荣区疫情最新消息)

    本文目录一览:〖壹〗、山西哪里的气候最冷且居民稀少?〖贰〗、大同市新荣区概况〖叁〗、山西大同新荣地区是否为山西境内比较高区域?〖肆〗、山西大同地区都有哪些县市山西哪里的气候最冷且居民稀少?山西境内最寒冷的地方是右玉县,人口最少的地方是永和县。右玉县位于山西省西北端,与内蒙古接壤,受北方冷空气直接影响,年均气温仅6℃,极端最低气温达-...

  • 【菏泽郓城疫情地区,菏泽确诊郓城人员名单】

    【菏泽郓城疫情地区,菏泽确诊郓城人员名单】

    本文目录一览:〖壹〗、郓城隔离点在哪〖贰〗、山东菏泽哪些区县有疫情〖叁〗、山东郓城有疫情吗郓城隔离点在哪郓城县双桥镇卫生院新院址。通过查询相关公开信息显示:截止于2022年10月10日,城县新型冠状病毒感染的肺炎防控工作领导小组将双桥镇卫生院新院址做为郓城县新型冠状病毒感染的肺炎隔离点。地址位于菏泽市郓城县G220郓城县双桥镇卫生院。郓城...

  • 地区疫情如何判定停工(2020年疫情停工时间怎么计算)

    地区疫情如何判定停工(2020年疫情停工时间怎么计算)

    本文目录一览:〖壹〗、邯郸市关于疫情期间停工停产的规定〖贰〗、疫情期间上海企业停工停产的详细操作流程和注意事项〖叁〗、疫情期间工厂会停工吗〖肆〗、劳动法问答|受疫情影响,企业可以自行决定停工停产吗?邯郸市关于疫情期间停工停产的规定邯郸市疫情期间停工停产的规定主要涉及主城区封控管理、工地停工安排及人员流动管控等方面,具体如下:主城区封...

  • 疫情风险地区黑龙江/黑龙江疫情风险区划分

    疫情风险地区黑龙江/黑龙江疫情风险区划分

    本文目录一览:〖壹〗、全国疫情49个中风险地,都是哪些?〖贰〗、现疫情重点地区有哪些?〖叁〗、全国疫情风险等级名单是?〖肆〗、全国中高风险地区有哪些?〖伍〗、哈尔滨哪些地区被调整为了中风险地区?〖陆〗、2021年2月哈尔滨疫情风险等级是多少?全国疫情49个中风险地,都是哪些?据报道,近来还有49个中风险地区,其中32个在...

  • 蓬莱有无疫情管控地区吗/蓬莱市有没有新型肺炎

    蓬莱有无疫情管控地区吗/蓬莱市有没有新型肺炎

    本文目录一览:〖壹〗、2022蓬莱区金矿能复工吗〖贰〗、蓬莱机场是风险区吗〖叁〗、现在长春到蓬莱用隔离吗〖肆〗、烟台蓬莱有没有疫情〖伍〗、去过蓬莱要报备吗〖陆〗、蓬莱属于什么风险等级2022蓬莱区金矿能复工吗玲珑东风金矿及蓬莱矿业复产:山东黄金旗下的玲珑东风金矿以及全资子公司山东黄金集团蓬莱矿业有限公司在2022年4月1...

  • 松榆西里疫情低风险地区(松榆西里乱吗)

    松榆西里疫情低风险地区(松榆西里乱吗)

    本文目录一览:〖壹〗、房山区中高风险地区〖贰〗、北京昨日新增46例,本轮疫情累计138例,涉及8个区!〖叁〗、北京朝阳区是低风险区吗?〖肆〗、2022年5月12日起北京风险等级调整通报(2升5降)〖伍〗、2022年4月27日北京风险等级调整通报〖陆〗、2022年5月1日北京风险等级调整通报房山区中高风险地区北京房山区风险...

  • 【广东云浮是疫情地区吗,云浮是广州吗】

    【广东云浮是疫情地区吗,云浮是广州吗】

    本文目录一览:〖壹〗、没有新冠疫情的城市〖贰〗、中国哪个城市没有疫情?〖叁〗、中国哪个城市无疫情没有新冠疫情的城市〖壹〗、在我国广大的土地上,有这样一个城市,它至今未发现一例新冠病毒病例,这就是位于辽宁省东部的抚顺市。抚顺市与沈阳市紧密相连,距离沈阳市中心仅45公里,是沈阳的近郊城市。尽管本轮疫情中,沈阳成为了辽宁省的重灾区,但抚顺市...

  • 【内蒙地区疫情最新情况,内蒙地区疫情最新情况通报】

    【内蒙地区疫情最新情况,内蒙地区疫情最新情况通报】

    本文目录一览:〖壹〗、保力新最新公告:子公司内蒙保力新所在的地区已被列为中风险地区〖贰〗、截至3月24日24时新型冠状病毒肺炎疫情最新情况〖叁〗、截至8月5日24时新型冠状病毒肺炎疫情最新情况保力新最新公告:子公司内蒙保力新所在的地区已被列为中风险地区〖壹〗、保力新公告显示,其全资子公司内蒙保力新所在地区被列为中风险地区,近来生产经营受一...

返回顶部