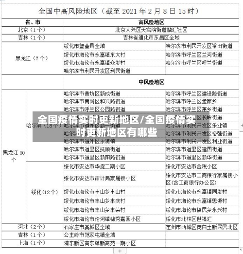
全国疫情实时更新地区/全国疫情实时更新地区有哪些

本文目录一览:

2022年全国中高风险地区查询方式入口

〖壹〗 、022年全国中高风险地区查询可通过以下两种主要方式实现:查询方式一:国务院客户端小程序——疫情风险等级查询入口获取:通过微信搜索“国务院客户端 ”小程序 ,进入后即可找到“疫情风险等级查询 ”功能入口 。查询流程:进入小程序后,点击页面上部的查询按钮,系统将直接展示全国中高风险地区名单 ,信息一目了然 ,无需复杂操作。

全国疫情实时更新地区/全国疫情实时更新地区有哪些-第1张图片

〖贰〗、022年清明节期间,国内中高风险地区因疫情形势动态变化,无法直接列举具体地区名称 ,但可通过官方查询入口实时获取最新名单。

全国疫情实时更新地区/全国疫情实时更新地区有哪些-第2张图片

〖叁〗、打开抖音APP首页:启动应用后,默认显示首页内容,点击页面顶部“同城”选项 。进入抗疫频道:在同城界面中 ,点击页面上方的“抗疫”按钮,系统将跳转至抗疫专题页面 。查看风险地区名单:在抗疫频道页面中,点击顶部的“风险地区 ”选项 ,系统将显示包含武汉在内的全国中高风险地区实时名单。

全国疫情实时更新地区/全国疫情实时更新地区有哪些-第3张图片

〖肆〗 、全国中高风险地区查询:通过本地宝或国家政务服务平台查询实时风险等级。核酸检测机构查询:如需核酸检测,可查询上海24小时定点机构名单或其他地区指定检测点 。

〖伍〗、获取全国风险等级最新名单及疫情防控措施的方式:微信搜索公众号上海本地宝,关注后在对话框回复【风险】 ,可获取全国风险等级查询入口,查看全国中高风险地区最新名单、疫情防控措施等。由于疫情形势不断变化,中高风险地区的名单也会实时更新 ,建议通过官方渠道及时获取最新信息 ,以便合理安排出行和生活。

〖陆〗 、_广东风险地区最新名单查询入口“国务院客户端”微信小程序本地宝全国疫情中高风险地区名单查询专题电脑端:移动端:本地宝风险疫情等级查询专题电脑端:移动端:_广东卫健委提醒请广大市民朋友尽量选取在本地过节,减少跨省、跨地市出行 。

中高风险地区名单全国实时更新(附查询入口)

〖壹〗、最新全国风险地区名单可通过本地宝——全国疫情中高风险地区名单查询器实时查询。查询平台:本地宝——全国疫情中高风险地区名单查询器查询入口:点击进入(实时更新)本地宝的全国疫情风险等级名单查询系统由小编们实时维护,风险地区有调整时会第一时间更新专题 ,确保用户获取的信息准确且及时。

〖贰〗 、查询方式:点击进入上海本地宝的风险专题页面,可获取全面的风险地区数据 。附加功能:关注微信公众号“上海本地宝”,在对话框搜索【风险】 ,即可便捷获取实时更新的全国疫情风险等级和中高风险地区名单。注意:以上数据仅限于中国大陆地区,不包括港澳台。

〖叁〗、搜索“国务院客户端 ”在小程序页面右上角点击放大镜图标,输入“国务院客户端”并搜索 ,选取官方小程序进入 。进入“疫情风险查询”功能在国务院客户端首页找到“疫情风险查询 ”入口,点击进入查询页面。

〖肆〗、为了更便捷地获取全国疫情风险等级和中高风险地区名单,您可以关注微信公众号“上海本地宝”。在对话框搜索【风险】 ,即可获取实时更新的查询服务,无论是上海还是全国其他地区的动态,一目了然 。

近来新冠疫情风险地区(现在新冠疫情风险地

途径一:微信搜索公众号“广州本地宝”关注该公众号后 ,在对话框回复“风险 ”关键词 ,可获取全国或广州疫情风险等级查询系统入口 。系统会展示中高风险地区的最新名单及调整时间,信息由专业团队实时维护,确保准确性和及时性。此方式适合需要快速获取特定地区风险等级的用户 ,尤其关注广州本地情况的人群。

月4日上海新增1个中风险地区,为嘉定区马陆镇宝安公路3705弄1号 。新增中风险地区情况:根据国务院联防联控机制有关要求及市新冠肺炎疫情防控工作领导小组办公室研究决定,将嘉定区马陆镇宝安公路3705弄1号列为中风险地区 ,上海市其他区域风险等级不变。

自4月25日起,北京市将朝阳区垡头街道垡头西里社区 、三间房乡艺水芳园社区、南磨房乡南新园社区、十八里店乡周家庄中路19号院和房山区窦店镇于庄村这5个地区升级为中风险地区。信息来源:4月25日北京市新型冠状病毒肺炎疫情防控工作第314场新闻发布会 。

全国疫情“中高风险”地区一览

截至近来,国内共有2个高风险地区 ,76个中风险地区,主要分布在陕西省 、河南省 、浙江省等地,以下为详细信息(数据不包括港澳台地区):高风险地区:具体地区名单会随疫情形势动态调整 ,可通过权威渠道实时查询。

中风险地区:以县市区为单位,存在以下两种情况之一的地区:14天内有新增确诊病例,且累计确诊病例不超过50例;或累计确诊病例超过50例 ,但14天内未发生聚集性疫情。低风险地区:以县市区为单位 ,无确诊病例或连续14天无新增确诊病例的地区 。

查询方式:点击进入上海本地宝的风险专题页面,可获取全面的风险地区数据。附加功能:关注微信公众号“上海本地宝 ”,在对话框搜索【风险】 ,即可便捷获取实时更新的全国疫情风险等级和中高风险地区名单。注意:以上数据仅限于中国大陆地区,不包括港澳台 。

截至3月21日24时,全国现有38个高风险地区 ,602个中风险地区。以下是高风险地区的详细名单:天津市 西青区(2个):精武镇“和光尘樾 ”一期建筑工地,西营门街跃升里商业街西区(三区)。河西区(1个):天塔街清海湾大众浴池 。滨海新区(1个):天津临港经济区东方星城 。

全国疫情高中低风险区信息可通过国家政务服务平台或国务院客户端的疫情风险等级查询服务获取,具体操作如下:查询入口:在百度App搜索框输入【疫情风险等级查询】 ,点击搜索结果中的国家政务服务平台或国务院客户端提供的查询服务。操作步骤:进入查询页面:点击搜索结果中的“疫情风险等级查询”服务。

通过全国疫情风险等级查询小程序进行查询 。

相关推荐

  • 上海防疫情况高风险地区/上海疫情防控风险

    上海防疫情况高风险地区/上海疫情防控风险

    本文目录一览:〖壹〗、上海的中高风险地区有哪些〖贰〗、上海最新疫情高风险地区有哪些〖叁〗、上海算高风险地区吗〖肆〗、上海是疫情高风险地区吗?上海的中高风险地区有哪些根据国务院联防联控机制有关要求,经上海市防控办研究决定,将浦东新区川沙新镇华夏二路1500弄心圆西苑小区列为中风险地区,上海市其他区域均为低风险。全国中高风险地区数量:截...

  • 泰州地区疫情防控政策(泰州地区疫情防控政策电话)

    泰州地区疫情防控政策(泰州地区疫情防控政策电话)

    本文目录一览:〖壹〗、泰州市海陵区风险等级〖贰〗、外地来泰州最新规定〖叁〗、我是江苏泰州的,从新加坡到上海,然后到泰州,需要咋样隔离〖肆〗、江苏泰州属于什么风险地区,江苏泰州属于中高风险地区吗泰州市海陵区风险等级〖壹〗、高风险地区:是累计新冠肺炎病例超过了50例,并且14天内是有聚集性疫情出现。中风险区域:14天以内有新增加新冠肺炎...

  • 嘉兴地区疫情等级划分(嘉兴疫情风险区域划分)

    嘉兴地区疫情等级划分(嘉兴疫情风险区域划分)

    本文目录一览:〖壹〗、嘉兴是疫情重点地区吗〖贰〗、嘉兴封城了吗〖叁〗、嘉兴是低风险地区吗〖肆〗、2022浙江省疫情风险等级最新消息(持续更新)〖伍〗、浙江哪些地区是B类管控地区?浙江属于a区还是b区〖陆〗、嘉兴市属于什么风险等级嘉兴是疫情重点地区吗是。通过查询嘉兴是疫情相关信息了解到,嘉兴是疫情重点地区。嘉兴累计报告阳性...

  • 近一个月发生疫情地区/近一个月发生疫情地区有多少

    近一个月发生疫情地区/近一个月发生疫情地区有多少

    本文目录一览:〖壹〗、综合观察:近期上海疫情问题梳理分析报告〖贰〗、北京算是疫情重点地区吗/北京属于疫情重点地区吗〖叁〗、德国最新疫情数据:单日新增确诊1042例,累积确诊达8198例〖肆〗、中国、日本之后,下一个疫情爆发地会在哪?综合观察:近期上海疫情问题梳理分析报告〖壹〗、近期上海疫情问题梳理分析报告事件概述自上海疫情发生,防疫...

  • 【江西现在哪些地区有疫情,江西那边有疫情吗】

    【江西现在哪些地区有疫情,江西那边有疫情吗】

    本文目录一览:〖壹〗、江西封了几个城市〖贰〗、现在江西哪些地方有疫情〖叁〗、江西发布最新疫情通报:新增「11+34」〖肆〗、刚刚发布!江西最新疫情通报〖伍〗、松材线虫病疫区县主要分布在哪些地区〖陆〗、江西哪些地方有疫情江西封了几个城市〖壹〗、近来,江西省全省各地市均属于疫情风险等级的低风险地区,2021年江西已经宣布封城...

  • 【重庆本土疫情地区有哪些,重庆本土疫情地区有哪些地方】

    【重庆本土疫情地区有哪些,重庆本土疫情地区有哪些地方】

    本文目录一览:〖壹〗、重庆疫情最新消息4月6日〖贰〗、重庆疫情最新消息4月8日〖叁〗、重庆管控区管理规定(附最新管控区名单)〖肆〗、重庆哪些地区出现了疫情〖伍〗、重庆疫情最新消息3月21日重庆疫情最新消息4月6日〖壹〗、月6日0—24时,重庆市无新增本土确诊病例和无症状感染者,无新增境外输入确诊病例和无症状感染者。具体疫情情...

  • 广西支援过哪些地区疫情(广西支援过哪些地区疫情人员)

    广西支援过哪些地区疫情(广西支援过哪些地区疫情人员)

    本文目录一览:〖壹〗、百色疫情有外省支援吗〖贰〗、一方有难,八方支援〖叁〗、英雄冲在疫情防控阻击战歼灭战一线百色疫情有外省支援吗有的。全国有20个左右省份支援百色,广西百色疫情爆发后全国各地,纷纷驰援百色.身为八桂同胞,桂林更是第一时间对百色伸出,援手,与百色一起共克时艰。百色(壮文:Bwzswz),广西壮族自治区辖地级市,位于广西壮族自...

  • 张桥镇什么地区有疫情病例/张桥镇属于哪个区

    张桥镇什么地区有疫情病例/张桥镇属于哪个区

    本文目录一览:〖壹〗、西安疫情防疫中心发短信让做核酸为什么张桥镇卫生院不给做是怎么_百度...〖贰〗、安徽省滁州市定远县张桥镇现在有什么变化么?西安疫情防疫中心发短信让做核酸为什么张桥镇卫生院不给做是怎么_百度...社区不给做核酸向当地防疫办进行反映也可以按照法律规定来处理的。当收到疫情短信的时候,首先应该积极的向社区报备。下面就去做核酸检测。...

  • 赣州疫情是中风险地区吗(赣州疫情是中风险地区吗现在)

    赣州疫情是中风险地区吗(赣州疫情是中风险地区吗现在)

    本文目录一览:〖壹〗、赣州火车站属于中风险地区吗〖贰〗、江西省新增本土无症状感染者4例,赣州连续12天清零〖叁〗、赣州万象城要不要48小时核酸赣州火车站属于中风险地区吗不属于。截止2022年10月12日,通过查询相关资料显示:赣州火车站是属于我国低风险地区,不是中风险地区,该地区没有出现无症状感染者,该地方的火车站是正常通行状态。不属于。...

  • 哪个地区是疫情高风险/哪些地方属于疫情高风险地区

    哪个地区是疫情高风险/哪些地方属于疫情高风险地区

    本文目录一览:〖壹〗、国内疫情风险地区/国内疫情风险等级划〖贰〗、全国疫情“中高风险”地区一览〖叁〗、高风险区与高风险地区区别〖肆〗、哪些地方算中高风险地区〖伍〗、全国疫情高中低风险区一览表?〖陆〗、怎么查所在地区是低风险还是高风险国内疫情风险地区/国内疫情风险等级划国内疫情风险地区主要分为高、中、低风险区,划分依据包括...

返回顶部