【疫情西藏属于低风险地区,西藏属于疫情的等级】

本文目录一览:

听说西藏阿里札达县封成了是真的吗

题主是否想询问“听说西藏阿里札达县封城了是真的吗 ”?不是真的 。截止到2022年9月2日 ,西藏阿里札达县没有新冠疫情病例,属于低风险区域,不是真的进行封城管控 ,但是西藏现有确诊病例614例,部分地区进行封控管理。

【疫情西藏属于低风险地区,西藏属于疫情的等级】-第1张图片

西藏地名中包含“达”的有札达县和生达县(已撤销)。札达县:位置:札达县位于西藏阿里地区 。特色:这是一个被土林环抱、拥有极致风光的地方。札达县城依土林和象泉河而建,背山面水 ,景色十分壮丽。此外 ,札达县还是古格王朝遗址所在地,具有丰富的历史文化价值 。

【疫情西藏属于低风险地区,西藏属于疫情的等级】-第2张图片

地理位置与历史渊源古格王朝遗址位于西藏阿里札达县象泉河畔的土山上,其前身可追溯至象雄国 。9世纪吐蕃王朝瓦解后 ,古格王朝在阿里地区建立,历经16位国王统治,鼎盛时期疆域覆盖阿里全境 ,成为西藏历史上的重要政权,持续约700年。

【疫情西藏属于低风险地区,西藏属于疫情的等级】-第3张图片

札达县最偏远的乡镇是楚鲁松杰乡。楚鲁松杰乡地处喜马拉雅山西段,是西藏阿里地区西部最偏远的乡镇 ,也是西藏最偏远和最靠西的乡之一 。从地理位置上看,它具有独特的地理特征,其形状像一个向西北方向探出的长方形半岛 ,“半岛”的三面都是国界,与我国相接的一面被列俄帕尔格阿勒山(翁波山)牢牢“封 ”住。

哪些地区是低风险的?

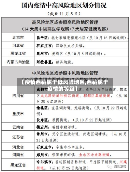
〖壹〗、即以县市区为单位,无确诊病例或连续14天无新增确诊病例为低风险地区。14天内有新增确诊病例 ,累计确诊病例不超过50例 ,或累计确诊病例超过50例,14天内未发生聚集性疫情为中风险地区 。累计病例超过50例,14天内有聚集性疫情发生为高风险地区。

〖贰〗 、指没有疫情发生的地区(以县为单位)。什么是低风险地区:中 、高风险区所在县(市、区、旗)的其他地区为低风险区 。实行“个人防护 ,避免聚集”,离开所在城市持48小时核酸检测阴性证明。所在县(市 、区、旗)无中高风险区,低风险区调整为常态化防控。

〖叁〗、低风险地区的定义是 ,以县市区为单位,如果区域内没有确诊病例,或者在连续14天内未出现新增确诊病例 ,那么该地区被视为低风险 。对于新增确诊病例的管理,14天内累计不超过50例且未发生聚集性疫情的区域为中风险;而累计病例超过50例且存在聚集性疫情的则被定为高风险地区。

〖肆〗 、低风险地区,又称“低风险区” ,中高风险区所在的县(市、区、旗)的其他地区划定为低风险区。低风险区采取“个人防护 、避免聚集 ”的防范措施 。低风险区域人员离开所在的地区或城市,应持48小时核酸检测阴性证明 。无风险地区是该地区指的是全省地区没有发生过病例。

〖伍〗、低风险地区的定义基于县市区层面,当区域内没有确诊病例或者连续14天无新增病例时 ,被认为是低风险。若14天内新增病例不超过50例 ,即使累计病例超过50例,只要未出现聚集性疫情,仍归类于中风险 。然而 ,一旦累计病例超过50例且在14天内发生聚集性疫情,该地区将被判定为高风险。

〖陆〗、低风险地区的定义主要基于行政区域内疫情的活跃程度。当一个地方连续14天无新增确诊病例,或者没有任何确诊病例时 ,它被认定为低风险区县 。这样的地区在采取基本防控措施后,其防控策略相对宽松。

西藏那曲地区乘火车回重庆还需要什么证明

不需要。西藏现在是低风险地区,是可以正常做飞机和火车的 。并且通过查询相关公开信息 ,疫情已经全面放开。

拉萨站:作为Z22次列车的始发站,拉萨站位于西藏自治区拉萨市,是青藏铁路的重要枢纽站 ,也是西藏地区最大的火车站之一。它不仅承担着大量的客运任务,还见证了西藏地区交通事业的飞速发展 。那曲站:那曲站位于西藏自治区那曲市,是青藏铁路上的一个重要站点。

上海到西藏的火车线路是青藏铁路 ,全程共计约4 ,000公里,需要经过高原地区,建议提前做好高原反应的准备。以下是上海到西藏的火车攻略: 火车票预订:可以通过12306网站或者前往当地火车站进行火车票预订 。建议提前预订 ,以免因为票紧而耽搁行程 。 准备身份证件:准备好本人有效身份证件和火车票。

那曲安多站位于青藏铁路西藏自治区那曲地区安多县,是中国海拔比较高的有人值守火车站。该站海拔约4702米,空气稀薄 ,气候寒冷,对车站的运营和工作人员的身体素质提出了极高要求 。安多站虽然规模较小,但其在青藏铁路线上具有重要的中转作用 ,为过往列车提供补给和检修服务。

必备品, 身份证,银行卡 ,手机,现金,一份好心情。 这样应该够了 ,不要过分惧怕那些高原反应的传言 ,很多是以讹传讹 。如果报名旅行团,那么旅行社会安排你的行程,相对来说自己要省心些。如果在拉萨和别人一起出行有以下建议:1别人介绍去参团时比较好能一起签订正规旅游合同 ,可保障自己的权益。

中铁快运股份有限公司总经理徐海锋表示,中铁快运公司会举全公司之力,构建一条安全 、畅通的绿色运输通道 ,把雪山圣水安全准时地送到旅客手中 。西藏自治区人民政府、拉萨市、那曲地区有关负责人,铁道部运输局 、青藏铁路公司 、中铁快运股份有限公司、西藏冰川矿泉水有限公司负责人出席仪式。

西藏林芝疫情怎么样

〖壹〗、社会面清零成果:8月26日,西藏林芝市 、昌都市、山南市、那曲市 、阿里地区宣布新冠肺炎疫情防控工作取得阶段性成果 ,成功实现社会面清零目标。这一成果标志着这些地区在疫情防控方面取得了重要进展,为后续恢复正常社会生产生活秩序奠定了基础 。

〖贰〗、还有疫情。林芝,是西藏自治区下辖地级市 ,根据疫情防控最新消息了解到,截止2022年10月15日,西藏林芝有一例新冠病例 ,无无症状感染者 ,属于低风险地区。西藏,简称“藏 ” 。西藏自治区首府拉萨市,位于中华人民共和国西南边陲 ,是中国五个少数民族自治区之一 。

〖叁〗、截止2022年10月13日,没有。据查询相关资料显示,10月12日10时西藏林芝疫情最新消息 ,新增为0例,没有疫情,但仍需要根据疫情防控措施 ,做好疫情防护工作。林芝,是西藏自治区下辖地级市,古称工布(藏语意为“太阳宝座”) 。

〖肆〗 、任务背景与部署任务来源:西藏林芝作为广东省对口支援地区 ,因疫情防控需求,广东省卫健委组织医疗队驰援。南航于8月13日接到保障任务后,迅速统筹相关部门联动开展运输保障工作。协调机制:南航拉萨营业部林芝场站站长刘康勇积极协调林芝机场、林芝市政府、广东省卫健委及医疗队 ,确保出行流程顺畅 。

春节返乡是否需要隔离?31个省市最新情况汇总

春节返乡是否需要隔离取决于出发地疫情风险等级和目的地具体防控政策 ,31个省市政策差异较大,中高风险地区返乡普遍需隔离,低风险地区多持绿码通行但部分地区需核酸检测报告。

春节回家是否需要隔离取决于出发地和目的地的风险等级及当地具体防疫政策 ,低风险地区返乡一般无需隔离,中高风险地区则可能面临集中隔离或居家健康监测要求。 以下为详细说明:春节回家是否需要隔离汇总信息:各地最新的管控措施政策已汇总,可滑动查看相关表格了解31个省市截止到1月15日的情况 。

春节返乡是否需要隔离取决于出发地和目的地的疫情风险等级及当地具体防控政策 ,近来31个省市政策存在差异,部分地区对高风险地区返乡人员要求集中隔离,中风险地区人员可能需居家隔离 ,低风险地区人员通常持健康码绿码和核酸检测阴性证明即可自由流动,但部分地区仍要求核酸检测或健康监测。

相关推荐

  • 新疆地区因为疫情快递/因为疫情新疆快递能发了吗

    新疆地区因为疫情快递/因为疫情新疆快递能发了吗

    本文目录一览:〖壹〗、为什么新疆的快递到不了呢。〖贰〗、据说新疆的快递最近停运了是吗?〖叁〗、新疆顺丰无法收寄〖肆〗、中秋节之前新疆货运怎么停了为什么新疆的快递到不了呢。交通管制:新疆地区可能受到交通管制的影响,导致某些地区的快递运输受限。疫情影响:如果新疆地区出现疫情,可能会对快递运输造成一定影响。物流公司问题:快递公司可能面...

  • 【琼中地区疫情情况最新,琼中最新消息】

    【琼中地区疫情情况最新,琼中最新消息】

    本文目录一览:〖壹〗、海口能回琼中吗今天〖贰〗、海南连续两日新增感染者数减少〖叁〗、9月16日从琼中去三亚要多少核酸检测〖肆〗、琼中今天客运开通了吗海口能回琼中吗今天〖壹〗、能。通过查询琼中县疫情指挥部官方信息了解到:中高风险地区返回的人们需要进行隔离,低风险地区返回的人们是不需要隔离的。通过查询海口市疫情防控中心官方信息了解到:截...

  • 【无疫情国家地区名单,无疫情的国家有哪几个全球只剩下这4个了】

    【无疫情国家地区名单,无疫情的国家有哪几个全球只剩下这4个了】

    本文目录一览:〖壹〗、世界上没有疫情的国家是哪个〖贰〗、全球没有疫情的国家〖叁〗、15个幸免于新冠病毒的国家〖肆〗、无疫情国家名单〖伍〗、无疫情的国家有哪些?世界上没有疫情的国家是哪个近来全球没有感染过新冠病毒的四个国家分别是朝鲜、汤加王国、基里巴斯、土库曼斯坦,其中土库曼斯坦的“零感染”状态存在一定争议。以下是具体介绍:朝鲜...

  • 浦东地区疫情严重吗(上海浦东现在疫情什么级别地区)

    浦东地区疫情严重吗(上海浦东现在疫情什么级别地区)

    本文目录一览:〖壹〗、上海浦东区疫情严重吗〖贰〗、浦东被封第20天,暗流涌动〖叁〗、综合观察:近期上海疫情问题梳理分析报告〖肆〗、上海哪里疫情最严重上海浦东区疫情严重吗重点区域形势严峻:浦东、闵行、黄浦、宝山等区疫情压力较大,其中闵行区有小区解封的消息引发讨论,需验证是否符合“14天无阳性病例”的解封标准。结论:当前无证据表明上海浦...

  • 58个地区疫情(各个地区疫情人数)

    58个地区疫情(各个地区疫情人数)

    本文目录一览:〖壹〗、司机们出行需注意:又一地高风险!请提前规划路线〖贰〗、波罗的海疫情1103:拉脱维亚立陶宛可能重新进入紧急状态〖叁〗、...区、直辖市)和新疆生产建设兵团截至5月12日24时新型冠状病毒...〖肆〗、松材线虫病疫区县主要分布在哪些地区司机们出行需注意:又一地高风险!请提前规划路线〖壹〗、提前查询目的地风险等级高...

    2026/04/02
  • 疫情地区高考录取分(疫情高考降分吗)

    疫情地区高考录取分(疫情高考降分吗)

    本文目录一览:〖壹〗、疫情会影响高考录取分数吗〖贰〗、疫情之下的高考会降低难度吗?录取分数线会比往年降低一点吗?〖叁〗、2020年福建高考近50%院校投档线波动较大,中外合办遇冷疫情会影响高考录取分数吗疫情本身不会直接影响高考录取分数,但疫情引发的考试延期、考生人数变化、政策调整等因素可能间接影响录取分数线的划定,且不同类型高校受影响程度...

  • 青岛中风险疫情地区名单/青岛中高风险地区

    青岛中风险疫情地区名单/青岛中高风险地区

    本文目录一览:〖壹〗、2022年中高风险区来青岛政策(不断更新)〖贰〗、青岛中高风险地区〖叁〗、青岛市北区发布重点地区入区返区人员温馨提示〖肆〗、山东中风险地区有哪些2022年中高风险区来青岛政策(不断更新)〖壹〗、022年中高风险区来青岛的政策主要依据山东省疾病预防控制中心发布的疫情防控公众健康提示,具体如下:中、高风险地区所在县...

  • 【疫情多少列为高风险地区,疫情多少列为高风险地区标准】

    【疫情多少列为高风险地区,疫情多少列为高风险地区标准】

    本文目录一览:〖壹〗、中高风险怎么定义的(中高风险地区标准)〖贰〗、疫情风险区是怎么划分的〖叁〗、国内疫情风险地区/国内疫情风险等级划〖肆〗、云南公布129个县(市、区)疫情风险等级!昆明主城四区等被列为高风险〖伍〗、疫情等级划分4个等级怎么判定的〖陆〗、中高风险的标准是什么中高风险怎么定义的(中高风险地区标准)〖壹〗、...

  • 新玛克威地区有疫情吗/玛克威装修完了吗

    新玛克威地区有疫情吗/玛克威装修完了吗

    本文目录一览:〖壹〗、哈尔滨玛克威大厦和玛克威商厦是一家吗哈尔滨玛克威大厦和玛克威商厦是一家吗〖壹〗、是一家的,玛克威商厦是哈尔滨市建设较早的批发零售市场,自从2002年重新建设以来,拥有了更多、更全面的商品类型,以时尚消费、前沿文化为旗帜,以“一站式消费”为经营主题,完善配套设施为经营亮点,集购物、休闲、娱乐、餐饮等复合业态于一体。〖贰〗、哈尔滨马...

  • 太和算不算疫情高发地区/太和县有没有新型肺炎

    太和算不算疫情高发地区/太和县有没有新型肺炎

    本文目录一览:〖壹〗、牡丹江三级应急响应,发生了什么事情?〖贰〗、结核高疫情地区〖叁〗、全国肺炎高发地区是哪里?〖肆〗、全球艾滋病两大高发地区是哪两个〖伍〗、中国艾滋病高发地区牡丹江三级应急响应,发生了什么事情?牡丹江三级应急响应,主要是因为发现了新冠肺炎确诊病例。事情发生于十二月十日,根据黑龙江省应急指挥部的消息,黑龙江东宁...

返回顶部