沈丘是否为疫情地区(沈丘是否为疫情地区呢)

本文目录一览:

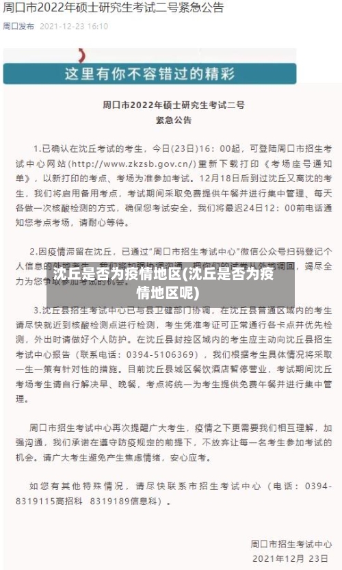
周口沈丘疫情应急管控期间原则上任何人不得离沈返沈

原则上禁止离沈:应急管控期间,任何人原则上不得离开沈丘。公职人员因公务离沈:提供公务主办(接洽)单位开具的正式通知(函) 。提供所在单位出具的出差证明 ,需主要负责人签字并加盖单位公章。其他人员因特殊情况离沈:提供由属地政府出具的证明,需主要负责人签字并加盖公章。

沈丘是否为疫情地区(沈丘是否为疫情地区呢)-第1张图片

从10月11日起,郑州返沈人员一律落实落地即检、居家健康监测7天:健康监测期间落实2天1检等防控措施 。各乡镇(办) 、各单位要密切关注郑州疫情发展动态 ,及时向群众、单位人员通报郑州疫情状况,告知辖区居民非必要不去郑,在郑人员非必要不返沈 ,返沈必报备。

沈丘是否为疫情地区(沈丘是否为疫情地区呢)-第2张图片

当前由于国内多地多点发生本土聚集性疫情,所有域外来(返)沈人员实行落地即检,前3天每天进行一次核酸检测 ,间隔不少于24小时;前3天原则上“两点(居住点和工作点)一线” ,不乘坐公交车、地铁等公共交通工具,不聚集 、不聚餐。此政策随国内疫情形势变化进行动态调整 。

沈丘是否为疫情地区(沈丘是否为疫情地区呢)-第3张图片

为不延误秋季开学,请外出的师生及共同居住人做好行程安排 ,尽快返沈。外出师生返沈前,应向属地社区报备;返沈后,要密切关注出行地信息 ,若出行地发生本土疫情,须第一时间向学校报告。针对近来国内疫情变化,为确保顺利开学 ,师生应减少不必要的外出和社交活动 。未离沈的师生,非必要不离沈 。

截至2月4日0时 1月25日确诊病例的密切接触者、次密切接触者经第五轮核酸检测 结果均为阴性 沈阳最新疫情防控消息 工作开展情况 一是做好重点地区来(返)沈人员排查。

河南周口沈丘县都有哪里被封了?

〖壹〗、河南周口沈丘县以下区域被封控管理:封控区:赵德营镇:大刘集行政村。该区域实行只进不出政策,分包领导干部24小时值守 ,对人 、物 、环境进行全面消毒消杀,并按照疫情防控相关规定进行核酸检测 。老城镇:徐庄行政村。同样采取只进不出措施,执行全面消毒消杀和核酸检测要求。范营乡:刘花园行政村、八里棚行政村、孙楼行政村 。

〖贰〗 、沈子国最初封地位于临泉:沈子国最初是在先秦时期 ,由周文王第十子聃季载在现今临泉县区域受封而建立。临泉在元代以前曾被称为沈丘:从历史沿革来看 ,临泉在元代以前确实曾被称为沈丘,这一点在隋唐五代时期尤为明确,当时设立了沈丘县。

〖叁〗、沈丘县位于中原经济区和华东经济区结合部 ,是中华蒙学经典《千字文》作者周兴嗣的故里,是“槐 ”文化重要发祥地 。河南省对外开放工作先进县,中国聚酯网之乡 ,隶属周口市,辖22个乡镇(办事处),面积1080平方公里 ,人口123万,耕地114万亩。

〖肆〗、全封闭式的只有 私立学校~~初中还是不建议上全封闭式的。

沈丘疫情今天增加了多少例

〖壹〗 、没有 。沈丘位于河南省周口市,通过查询河南省卫生局了解到 ,截止2022年10月11日,全省新增本土确诊病例12例(郑州市5例、漯河市1例,均为重点人群筛查隔离管控发现;无症状感染者转确诊病例6例) ,并无周口市 ,所以沈丘疫情今天没有增加了。

〖贰〗、事件背景与人员情况据河南省周口市沈丘县疫情防控指挥部22日发布的通告,当地在核酸检测中发现4例阳性人员,均为从西安自驾返回沈丘的人员。这4人返乡后未遵守当地防疫措施 ,例如未主动报备行程 、未配合隔离观察等,且在流调人员调查时故意隐瞒相关情况 。

〖叁〗、沈丘县自2022年1月4日24时起解除部分区域封控,全县恢复正常生产生活秩序 ,转入常态化疫情防控状态 。

相关推荐

  • 【澄海有无疫情地区吗今天,澄海区有没有封城】

    【澄海有无疫情地区吗今天,澄海区有没有封城】

    本文目录一览:〖壹〗、现在汕头哪里有疫情〖贰〗、广东澄海封城了吗〖叁〗、澄海能去汕头吗现在现在汕头哪里有疫情月24日0-24时,汕头市新增1例新冠肺炎确诊病例(轻型)和1例无症状感染者,均在集中隔离场所隔离观察人员中发现。病例1,居住在澄海区凤翔街道,在集中隔离场所隔离观察人员中发现。无症状感染者1,为龙湖区报告的省外来汕货车司机,在集中...

  • 横岗疫情高风险地区有哪些/横岗疫情高风险地区有哪些地方

    横岗疫情高风险地区有哪些/横岗疫情高风险地区有哪些地方

    本文目录一览:〖壹〗、深圳中高风险区有哪些〖贰〗、横岗有哪些工业区〖叁〗、明天横岗能解封吗深圳中高风险区有哪些〖壹〗、自2月19日起,深圳市龙岗区以下两地调整为中风险地区:坂田街道马安堂社区侨联东10巷1号顺兴楼坂田街道中兴路高时石材B区A钢构厂房此次调整依据国家和广东省关于新冠肺炎疫情分区分级防控的工作要求,经深圳市疫情防控指挥部同意后...

  • 河北沧州地区最新疫情/河北沧州最新肺炎疫情

    河北沧州地区最新疫情/河北沧州最新肺炎疫情

    本文目录一览:〖壹〗、河北省沧州市是否高风险地区〖贰〗、河北沧州是什么风险区最新〖叁〗、沧州10月3日新增一例本土无症状是哪的〖肆〗、10月28日沧洲是否封城〖伍〗、河北沧州疫情的起因和源头河北省沧州市是否高风险地区〖壹〗、河北省沧州市不是高风险地区。根据沧州市疫情防控部发布的疫情通告,自2022年12月16日止,沧州没有确诊...

  • 【突发疫情的地区怎么办呢,突发 疫情】

    【突发疫情的地区怎么办呢,突发 疫情】

    本文目录一览:〖壹〗、发生重大传染病疫情怎么办〖贰〗、怎么应对下一次疫情〖叁〗、疫情防控二类地区是什么意思啊〖肆〗、公共卫生突发疫情如何消毒处理?〖伍〗、乡镇疫情防控处置应急预案〖陆〗、突发疫情的应对方法发生重大传染病疫情怎么办服从指挥,相互协作。『2』提供医疗救护和现场救援。『3』采取卫生防护措施,防止交叉感染和污染。...

  • 疫情影响快递物流地区吗(疫情影响快递物流地区吗怎么办)

    疫情影响快递物流地区吗(疫情影响快递物流地区吗怎么办)

    本文目录一览:〖壹〗、疫情会不会影响快递的运转?〖贰〗、近期,快递全国网点“大面积停摆”?“快递停运”的消息在电商和快递圈...〖叁〗、北京为什么暂停收件〖肆〗、淮安的快递可以发往上海吗〖伍〗、快递最新停发地区名单疫情会不会影响快递的运转?〖壹〗、疫情对世界快递行业的影响时效可能变慢且不稳定:受疫情影响,运输需求增加,但航班数...

  • 现在全国哪个地区疫情严/现在全国哪个城市疫情最严重

    现在全国哪个地区疫情严/现在全国哪个城市疫情最严重

    本文目录一览:〖壹〗、全国疫情最严重的地区〖贰〗、中国疫情最严重的三个省〖叁〗、全国范围内,哪些省份的流感传播情况较为严重?全国疫情最严重的地区中国最严重的疫情是新型冠状病毒肺炎疫情,且疫情初期最为严重的地区是湖北省武汉市。以下是关于此疫情在中国最严重地区的详细说明:首次爆发地:新型冠状病毒肺炎疫情自2020年初在中国湖北省武汉市首次爆发...

  • 【六安最新疫情发布地区,六安最新新型冠状病毒疫情】

    【六安最新疫情发布地区,六安最新新型冠状病毒疫情】

    本文目录一览:〖壹〗、安徽六安7名无症状感染者详情是怎样的?〖贰〗、广东提醒有淮南淮北六安等10地旅居史人员向所在社区报备〖叁〗、11月5日六安市裕安区公布2例省外返来无症状感染者〖肆〗、安徽省六安市的疫情严重吗?安徽六安7名无症状感染者详情是怎样的?〖壹〗、月13日至15日24时,安徽省共报告确诊病例5例,其中合肥市2例,六安市3...

  • 福建南平疫情风险地区/福建南平疫情风险地区查询

    福建南平疫情风险地区/福建南平疫情风险地区查询

    本文目录一览:〖壹〗、福建南平是低风险地区吗〖贰〗、南平市浦城县属于什么风险地区〖叁〗、福建南平到江西鹰潭贵溪要隔离吗福建南平是低风险地区吗〖壹〗、是。根据福建省疫情防空局发布,截止到2022年9月23日,南平市已经实现新冠肺炎清零的壮举,是属于低风险地区,出门携带好健康码。〖贰〗、不是。根据南平市市疫情工作报告了解到,截止到2022年1...

  • 【泉州疫情是高风险地区吗,泉州是否疫情重点地区】

    【泉州疫情是高风险地区吗,泉州是否疫情重点地区】

    本文目录一览:〖壹〗、全国中高风险地区最新名单(附实时查询入口)〖贰〗、福建泉州属于什么风险地区福建泉州风险区域划分〖叁〗、泉州新增中高风险区(泉州中高风险地区最新名单最新)〖肆〗、福建泉州现在有疫情吗〖伍〗、泉州疫情严重吗〖陆〗、泉州新增中高风险地区25个名单泉州新增中高风险地区25个名单最新_百度...全国中高风险地区...

  • 济宁市地区疫情防控措施(济宁市地区疫情防控措施最新)

    济宁市地区疫情防控措施(济宁市地区疫情防控措施最新)

    本文目录一览:〖壹〗、济宁城区部分小区疫情防控工作落实情况的通报〖贰〗、济宁防疫最新的政策〖叁〗、济宁新增本土无症状感染者3例!〖肆〗、济宁国庆疫情防控通知(济宁市政府防疫通知)〖伍〗、现在济宁12个县市区范围还隔离吗济宁城区部分小区疫情防控工作落实情况的通报关于济宁市中心城区部分物管小区疫情防控工作落实情况的通报为贯彻近期省...

返回顶部