【广州属于疫情重点地区吗,广州是疫情重点关注地区吗】

本文目录一览:

5月16日起白云机场不再将国内进港航班全纳入重点管控

〖壹〗 、白云机场自2022年5月16日06:00起调整国内进港航班管控措施 ,不再将所有国内进港航班纳入重点管控,具体安排如下:管控措施调整核心内容 非重点管控地区航班:恢复常态化运行,通过一号航站楼(T1)和二号航站楼(T2)正常进港流程保障。

【广州属于疫情重点地区吗,广州是疫情重点关注地区吗】-第1张图片

〖贰〗 、0月21日6:00起 ,白云机场国内进港航班重点管控范围调整为兰州、额济纳旗、二连浩特等3个地区3个机场的进港航班 ,国内其他地区机场来穗航班按正常航班保障 。

【广州属于疫情重点地区吗,广州是疫情重点关注地区吗】-第2张图片

〖叁〗 、自10月29日06:00起,白云机场将黑河市、陇南市机场进港航班纳入重点管控范围,同时取消伊犁州机场进港航班重点管控。

〖肆〗、从白云机场出发乘坐国内航班的旅客 ,自4月30日起须同时满足以下条件:持48小时核酸检测阴性证明 、现场接受抗原检测、健康码绿码且体温检测正常。 具体要求如下:48小时核酸检测阴性证明旅客需提供有效时间内的核酸检测结果(以采样时间计算),纸质或电子版均可 。

〖伍〗、白云机场取消对张家界进港航班的重点管控:白云机场即日起取消了对张家界进港航班的重点管控措施 。这意味着从张家界飞往白云机场的航班将不再受到特别的防疫管控,乘客的出行将更加便捷。然而 ,乘客仍需遵守基本的防疫规定,如佩戴口罩 、保持社交距离等。

疫情防控重点关注地区有哪些?

之前人员流动小、流动慢的偏远地区、农村地区需重点关注,相关部门需未雨绸缪 ,做好药品 、医疗资源准备,以加强应对 。春节出行仍需保持个人防护客流量回升:随着防疫政策进一步优化,今年春运客流量增长明显。

湖北省作为重点疫区:作为疫情的发源地 ,湖北省尤其是武汉市在疫情期间面临着极大的挑战。随着疫情的扩散,湖北省其他地区也受到了严重影响,因此整个省份被视为重点疫区 。 广东、黑龙江等省份的疫情情况:广东等地由于人口流动大、密度高 ,疫情传播速度快 ,一度成为重要的防控区域。

面对京津沪豫辽粤六省份奥密克戎本土病例,疫情防控需重点关注以下方面:强化溯源与流调能力奥密克戎传播速度快 、隐匿性强,需通过跨区域信息共享平台打破数据壁垒 ,实现病例信息 、行程轨迹、密接人员等数据的即时互通。

重点关注地区是指:重点管控区所在的地市除重点管控区以外的行政区域 。 重点关注地区管理措施:从防控指令下达日开始,该市来(返)沈人员需提供7日内或48小时新冠病毒核酸检测阴性证明,无法提供核酸检测阴性信息的 ,需第一时间接受核酸检测。

广东疫情重点地区名单

〖壹〗、020年3月广东省新冠肺炎疫情风险等级重点地区名单如下:中风险地区:广州市越秀区;深圳市福田区;佛山市禅城区 、南海区、顺德区、三水区;惠州市惠城区 、惠阳区、惠东县、博罗县 、大亚湾区;中山市主城区片区;肇庆市端州区;揭阳市普宁市。

〖贰〗、此次疫情新增本土确诊病例涉及广东的深圳、东莞 、广州、江门、揭阳五市,其中江门新会区疫情较为突出,已报告6例确诊病例和2例本土无症状感染者 。新会区疫情现状江门新会区是此次疫情的重点区域 ,截至近来累计报告6例确诊病例和2例无症状感染者。

〖叁〗 、国内重点地区(2025年7月最新数据)广东省以下13个地市报告本地病例:佛山 、广州、东莞、中山 、深圳、江门、肇庆 、梅州、珠海、惠州 、潮州、阳江、云浮。全球分布特征主要流行区域集中在美洲 、亚洲和非洲三大洲,但受传播范围广、变数多的影响,具体国家名单尚未公开 。

〖肆〗、新增本土确诊病例情况根据广东卫健委3月31日通报 ,3月30日0-24时,全省新增本土确诊病例11例,其中广州报告1例 ,深圳6例 ,珠海1例,东莞3例 。该病例为广州在重点人群筛查中发现,具体活动轨迹及感染来源需等待官方进一步通报。

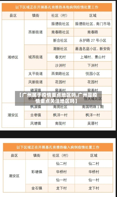
〖伍〗 、广东省“两热”(基孔肯雅热和登革热)疫情高风险区涉及以下地区:深圳市福田区福保街道菩提路216号点彩人家28栋该区域被明确列为高风险区 ,需重点关注蚊媒传播风险。基孔肯雅热和登革热均通过伊蚊叮咬传播,居民应加强防蚊措施,如清理积水容器 、使用蚊帐或驱蚊剂 ,避免蚊虫滋生 。

〖陆〗、例如,疫情初期湖北省全省因疫情严重被整体列为重点疫区;同时,全国范围内有27个市因确诊病例数突破100例被纳入该范畴 ,具体包括浙江省温州市、台州市 、杭州市、宁波市,河南省信阳市、驻马店市,安徽省合肥市 、阜阳市 ,江西省南昌市等。这些城市因疫情传播风险较高,需采取更严格的防控措施。

全国各地哪些地方疫情厉害

〖壹〗、上海疫情受到全国高度关注且被认为“严重 ”,主要与疫情传播规模与防控难度、城市地位与影响 、防控过程中的个别问题引发舆论关注、全国支援下的压力与期待等多方面因素有关 。

〖贰〗、江苏省是近来全国疫情最为严重的省份之一。根据最新的中高风险区域名单 ,江苏省拥有2个高风险地区和50个中风险地区。8月1日 ,江苏新增40例本土确诊病例,其中11例为轻型,29例为普通型 。同时 ,新增2例本土无症状感染者,以及3例境外输入确诊病例。

〖叁〗 、湖北省、黑龙江省、江苏省 、山东省 、河南省。根据全国疫情防控中心显示,湖北省是最严重的 ,其次就数黑龙江省了,全国各地都不要黑龙江身份的打工者 。都怕被传染,年后外出的打工者有百分八十五的人都被劝返回黑龙江省了。

〖肆〗、首次爆发地:新型冠状病毒肺炎疫情自2020年初在中国湖北省武汉市首次爆发 ,并迅速蔓延至全国各地及全球范围。疫情扩散情况:由于早期对病毒传播和感染途径的认识不足,以及春节期间人员流动性增加,导致疫情在短时间内迅速扩散 ,使湖北省特别是武汉市成为了中国疫情最为严重的地区 。

〖伍〗、其中上海在2022年春季的本土疫情中,单日无症状感染者数量曾连续多日突破2万例 。 防控现状 当前疫情监测数据显示,尚未有城市出现持续性暴发趋势。病毒的传播强度与变异毒株特性 、人群免疫屏障建立程度直接相关 ,我国建立的全国传染病直报网络系统正持续监测各地疫情态势变化。

〖陆〗、我们都知道 ,新型冠状病毒具有很强的传染性,它会人传人,会通过各种各样的途径传播 ,比如飞沫传播、接触传播以及空气传播等等,全国各地都感染了 。

相关推荐

  • 国考面试疫情地区(国考 疫情防控)

    国考面试疫情地区(国考 疫情防控)

    本文目录一览:〖壹〗、国考面试地点怎么定〖贰〗、出啦!国考深圳税务局面试通知!3月3日前确认是否参面!〖叁〗、线下面试已定,国考、重庆省考考试时间指日可待〖肆〗、如果在管控区能去国考面试吗国考面试地点怎么定〖壹〗、国考面试地点的设定主要遵循以下原则:全国布局:国考面试地点在全国各地精心挑选,重点考虑各省会城市、自治区首府、直辖市及部...

  • 【邢台地区解除疫情时间表,关注今日邢台市解封】

    【邢台地区解除疫情时间表,关注今日邢台市解封】

    本文目录一览:〖壹〗、邢台各县解封时间〖贰〗、河北邢台几号解封〖叁〗、2022年12月几日河北邢台解封邢台各县解封时间〖壹〗、022年12月4日。根据本地宝资料显示,全国疫情解封12月4日出来的最新消息。自11月10国家公布优化疫情防控二十条后,各地开始调整防疫政策,邢台各县12月4日开始解封。邢台,简称邢,古称邢州、顺德府,是河北省地级...

  • 低风险地区怎样评估疫情/低风险地区怎样评估疫情防控

    低风险地区怎样评估疫情/低风险地区怎样评估疫情防控

    本文目录一览:〖壹〗、低风险地区定义是什么?〖贰〗、疫情风险等级划分5个等级的标准是什么〖叁〗、湖北疫情风险等级评估报告出炉〖肆〗、疫情等级划分4个等级怎么判定的〖伍〗、什么是低风险地区低风险地区定义是什么?低风险地区是指该地区在疫情防控工作中,病例数量较少,疫情传播风险相对较低的区域。以下是关于低风险地区的详细解释:疫情传播...

  • 疫情中风险地区能住宿吗/中风险地区酒店可以接待吗

    疫情中风险地区能住宿吗/中风险地区酒店可以接待吗

    本文目录一览:〖壹〗、珠海香洲区酒店住宿防疫规定相关问答汇总(本地旅客+外地旅客)〖贰〗、中风险地区绿码不能住酒店住哪里〖叁〗、山东疾控近期疫情防控公众健康提示(11月14日更新)〖肆〗、2021宁波来杭州淳安最新疫情防控政策一览珠海香洲区酒店住宿防疫规定相关问答汇总(本地旅客+外地旅客)〖壹〗、酒店前台:您好,对于有外地行程轨迹,...

  • 【地区有疫情吗最近今天,现有疫情的地区】

    【地区有疫情吗最近今天,现有疫情的地区】

    本文目录一览:〖壹〗、长沙中风险地区有哪些(持续更新)〖贰〗、怎样查询自己所在地区是否有疫情风险?〖叁〗、近来南方地区的甲流疫情在2025年是否有所缓解?长沙中风险地区有哪些(持续更新)截至2022年3月21日,长沙中风险地区如下(后续可能随疫情防控形势调整,需持续关注官方信息):天心区大托铺街道火云山庄烤全羊店(湘江南路店)自2022年...

  • 哪些是境外疫情高发地区/境外疫情高风险国家名单

    哪些是境外疫情高发地区/境外疫情高风险国家名单

    本文目录一览:〖壹〗、什么叫重点疫区〖贰〗、基孔肯尼雅热疫情地区〖叁〗、基孔肯雅热疫情地区什么叫重点疫区重点疫区是指累计确诊病例数超过100例的城市或地区,在疫情全球爆发背景下,也包含境外疫情严重、累计确诊数较高的国家或地区。具体说明如下:国内重点疫区判定标准及实例国内重点疫区以城市为单元,判定标准为累计确诊病例数超过100例。重点疫区指...

  • 【邢台地区有几个疫情病例,邢台市有几例】

    【邢台地区有几个疫情病例,邢台市有几例】

    本文目录一览:〖壹〗、河北邢台南宫市出现疫情的源头是什么〖贰〗、截至1月5号以前,河北3天59人感染,确诊病例都分布在哪里?〖叁〗、2022年11月1日河北邢台有没有疫情?〖肆〗、河北10小时新增40例确诊,对“零号病例”有最新判断〖伍〗、邢台6例确诊病历其中有人去酒店汗蒸,当地采取了怎样的措施?〖陆〗、邢台6例确诊详情,他们...

  • 安徽天长地区有没有疫情/安徽天长疫情是否封城

    安徽天长地区有没有疫情/安徽天长疫情是否封城

    本文目录一览:〖壹〗、谁知道安徽天长情况〖贰〗、安徽天长市属于安徽哪个地区〖叁〗、现在从上海回安徽亳州涡阳需要报备吗?〖肆〗、天长属于几线城市〖伍〗、2022年滁州市天长市疫情发生,中小学学生放假了吗,是线上I课吗_百度知...谁知道安徽天长情况天长市位于安徽省东部,是安徽的县级市,有“安徽东大门”之称,以下是详细介绍:地理与...

  • 云南省地区疫情最新消息/云南省疫情分布最新消息

    云南省地区疫情最新消息/云南省疫情分布最新消息

    本文目录一览:〖壹〗、最新通报!云南累计报告确诊病例105例〖贰〗、云南疫情怎么回事〖叁〗、12月5日云南省新冠肺炎疫情情况(0-24时)〖肆〗、云南公布129个县(市、区)疫情风险等级!昆明主城四区等被列为高风险〖伍〗、如何看待中国云南德宏疫情,瑞丽第四次封城〖陆〗、4月6日0时至24时,云南无新增确诊病例和无症状感染者...

  • 【哪些地区又有疫情,那些区域有疫情】

    【哪些地区又有疫情,那些区域有疫情】

    本文目录一览:〖壹〗、COVID-19颠覆了达卡的生活。现在登革热又开始了〖贰〗、哪些省份有疫情〖叁〗、有疫情的地区有哪些〖肆〗、全国疫情“中高风险”地区一览〖伍〗、2022全国中高风险地区一览表最新(实时更新)〖陆〗、31省份新增51例本土,这些病例涉及到了哪些地方?COVID-19颠覆了达卡的生活。现在登革热又开始了...

返回顶部