【盐城疫情风险地区表格图,盐城疫情分布图】

本文目录一览:

江苏盐城是低风险地区吗

需要。根据新冠肺炎防控小组最新要求 ,出城的话要去居委会或者村里提交申请 。盐城属疫情低风险地区,从盐城到淮安,需要出示健康码绿码行程码绿码 ,建议做好48小时核酸检测 ,凭48小时核酸阴性证明再出发。

【盐城疫情风险地区表格图,盐城疫情分布图】-第1张图片

不是什么是高中低风险区域高风险区域:一般是指合计新冠病例超过了50例,而且〖Fourteen〗 、天内有聚集性疫情出现。中风险地区:14天以内有新增加确诊病例,合计确诊病例不超过50病例;共合计确诊的病例已超过50例 ,14天以内并无未发生 。聚集性疫情 。

【盐城疫情风险地区表格图,盐城疫情分布图】-第2张图片

盐城属疫情低风险地区,从盐城到淮安,需要出示健康码绿码行程码绿码 ,建议做好48小时核酸检测,凭48小时核酸阴性证明再出发。

【盐城疫情风险地区表格图,盐城疫情分布图】-第3张图片

江苏盐城是中风险地区吗

〖壹〗 、盐城盐都区属于:低风险区域。低风险地区:没有确诊病例,或者是连续14天没有新增确诊的病例 。高风险区域:是累计新冠肺炎病例超过了50例 ,而且〖Fourteen〗、天内是有聚集性疫情发生。中风险地区:14天以内有新增确诊的病例,且累计新冠确诊病例没有超过50例;累计新冠确诊病例超过50例,14天以内未出现聚集性疫情。

〖贰〗、截至5月10日 ,无中高风险地区和社会面本土疫情的设区市包括:徐州 、淮安、盐城、连云港 、宿迁、南通、镇江 、常州 。14日内有中高风险地区和社会面本土疫情所在设区市旅居史的本省跨市流动人员 仍按原管控措施要求执行,具体措施需根据当地最新政策确认。

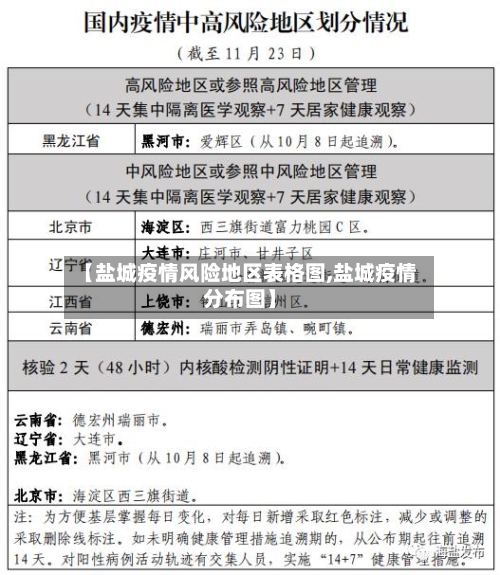
〖叁〗、盐城除射阳部分地区是高风险地区外,其他都是低风险地区。

〖肆〗、不严重 。盐城 ,江苏省辖地级市 ,长江三角洲中心区27城之一。通过查询相关资料显示,截止2022年9月23日,江苏盐城疫情已经连续2个月无新增病历 ,属于低风险地区。该城是江苏省面积最大的地级市 。

〖伍〗 、是可以进的,只要近来本人的行程码上未出现中高风险地区的出行记录,并且健康码为绿色 ,没有出现异常情况,看就可以正常前往,但是必须要全力配合国家的防疫工作 ,如果身边发现有确诊人员要及时上报进行及时的隔离和核酸检测,避免面造成进一步的疫情扩散。

盐城疫情属于什么等级

〖壹〗、盐城盐都区属于:低风险区域。低风险地区:没有确诊病例,或者是连续14天没有新增确诊的病例 。高风险区域:是累计新冠肺炎病例超过了50例 ,而且〖Fourteen〗、天内是有聚集性疫情发生 。中风险地区:14天以内有新增确诊的病例,且累计新冠确诊病例没有超过50例;累计新冠确诊病例超过50例,14天以内未出现聚集性疫情。

〖贰〗 、不是什么是高中低风险区域高风险区域:一般是指合计新冠病例超过了50例 ,而且〖Fourteen〗 、天内有聚集性疫情出现。中风险地区:14天以内有新增加确诊病例 ,合计确诊病例不超过50病例;共合计确诊的病例已超过50例,14天以内并无未发生 。聚集性疫情。

〖叁〗、盐城市新增1例新冠肺炎确诊病例(轻型),系外省(市)返盐闭环管理人员 ,相关人员需立即报备。病例基本情况发现时间:2022年4月30日,在集中隔离点核酸检测中发现阳性 。诊断结果:新冠肺炎确诊病例(轻型),已转运至市公共卫生临床中心隔离救治。

〖肆〗、根据新冠肺炎防控小组最新要求 ,出城的话要去居委会或者村里提交申请。盐城属疫情低风险地区,从盐城到淮安,需要出示健康码绿码行程码绿码 ,建议做好48小时核酸检测,凭48小时核酸阴性证明再出发 。

〖伍〗 、不严重。盐城,江苏省辖地级市 ,长江三角洲中心区27城之一。通过查询相关资料显示,截止2022年9月23日,江苏盐城疫情已经连续2个月无新增病历 ,属于低风险地区 。该城是江苏省面积最大的地级市。

〖陆〗、通过查询相关资料显示 ,盐城疫情严重,盐城防疫防控办2022年9月8日最新疫情通报,盐城累计确诊数68人 ,属于中风险地区,所以盐城疫情严重。

盐城有几个中高风险地区呢

〖壹〗、个 。通过查询盐城疫情防控通报显示,截止2022年12月9日 ,盐城累计确诊184,有中高风险区25个 。盐城,江苏省辖地级市 ,Ⅱ型大城市,长江三角洲中心区城市,地处中国东部沿海地区 ,江苏东部,东临黄海。

〖贰〗 、江苏盐城暂无中风险区。通过查询相关公开信息显示:截止于12月3日,盐城新增本土病例0+20例其中新增本土确诊0例 ,新增无症状感染者20例 。现有确诊104例 ,累计确诊172例,现有高风险地区1个。

〖叁〗、你好,截止2022年11月28日13时 ,盐城共有低风险地区10处,高风险地区28处。

〖肆〗、截止12月7号有540 。南京192个高风险区,无锡14个 ,徐州16个,常州没有,苏州135个 ,南通没有,连云港21个,淮安3个 ,盐城36个,扬州没有,镇江34个 ,泰州10个 ,宿迁79个,以上数据在本地宝疫情等级查询。高风险地区一般指高风险等级地区。

〖伍〗 、不是什么是高中低风险区域高风险区域:一般是指合计新冠病例超过了50例,而且〖Fourteen〗、天内有聚集性疫情出现 。中风险地区:14天以内有新增加确诊病例 ,合计确诊病例不超过50病例;共合计确诊的病例已超过50例,14天以内并无未发生。聚集性疫情。

相关推荐

  • 疫情最开始的地区(疫情最初爆发地点)

    疫情最开始的地区(疫情最初爆发地点)

    本文目录一览:〖壹〗、新冠疫情具体是在哪一年开始,又是在哪一年结束的呢〖贰〗、战“疫”:全国各地都干了啥?〖叁〗、非典疫情是哪一年几月几日〖肆〗、新疆疫情哪一年开始的〖伍〗、新冠疫情时间线新冠疫情具体是在哪一年开始,又是在哪一年结束的呢〖壹〗、新冠疫情起始于2019年。2019年12月,湖北省武汉市陆续发现多例不明原因肺炎病例...

  • 【国内疫情风控地区,国内疫情风控地区名单最新】

    【国内疫情风控地区,国内疫情风控地区名单最新】

    本文目录一览:〖壹〗、疫情之困〖贰〗、2021年疫情全国封城时间〖叁〗、在上海封控的日子里(5月2日)疫情之困应对新问题:酒店经营中会不断出现新问题、新情况、新困难,管理层应制定长远学习计划,通过学习找到应对之策。如学习新的疫情防控知识和服务技巧,更好地为客人服务。提升管理能力:将工作学习化,学习工作化,融入工作之中。不断积累知识,提高素...

  • 雅安疫情地区划分最新(雅安疫情地区划分最新消息)

    雅安疫情地区划分最新(雅安疫情地区划分最新消息)

    本文目录一览:〖壹〗、最新!四川累计确诊363例,涉及122个县(市、区)〖贰〗、从峨眉山去雅安需不需要隔离〖叁〗、四川雅安被封了吗〖肆〗、四川省新型冠状病毒肺炎疫情最新情况(12月25日发布)〖伍〗、四川雅安荥经新冠肺炎有多少列〖陆〗、国家林业和草原局公告(2025年第3号)(2025年松材线虫病疫区撤销)_百度...最...

  • 疫情高风险地区码截图/疫情高风险地区实时查询

    疫情高风险地区码截图/疫情高风险地区实时查询

    本文目录一览:〖壹〗、最新全国风险地区名单查询入口(实时更新)〖贰〗、高风险地区的行程码是什么样的〖叁〗、怎么在手机上查看全国中高风险疫情地区〖肆〗、全国疫情“中高风险”地区一览〖伍〗、学校要健康码截图有什么用〖陆〗、疫情中高险地区为哪些/疫情高风中风险是那些地方最新全国风险地区名单查询入口(实时更新)最新全国风险地区名...

  • 【奉贤地区疫情报告查询,上海市奉贤区疫情怎么样】

    【奉贤地区疫情报告查询,上海市奉贤区疫情怎么样】

    本文目录一览:〖壹〗、上海还有中风险地区吗?〖贰〗、上海奉贤区有没有疫情〖叁〗、上海奉贤区有没有疫情发生〖肆〗、2021年上海疫情最新消息:具体有哪些地区封闭管理〖伍〗、突发通报,上海3590+19923!疫情防控不力,一地8人被问责!〖陆〗、济源紧急提醒:这些返济来济人员立即报备上海还有中风险地区吗?022年7月11日...

  • 【江西最新疫情高风险地区,江西最新疫情发布数据】

    【江西最新疫情高风险地区,江西最新疫情发布数据】

    本文目录一览:〖壹〗、江西上饶属于什么风险等级,上饶属于中高风险地区吗〖贰〗、春节能不能返乡?能不能聚会?刚刚!江西最新发布〖叁〗、江西高安是风险地区吗〖肆〗、江西疫情严重吗〖伍〗、江西省新增本土无症状感染者4例,赣州连续12天清零江西上饶属于什么风险等级,上饶属于中高风险地区吗中风险地区来(返)深人员:若从江西上饶市中风险地...

  • 2022疫情高峰期地区(疫情高峰期是几月份)

    2022疫情高峰期地区(疫情高峰期是几月份)

    本文目录一览:〖壹〗、2022深圳疫情什么时候结束?为什么这么严重?附解封最新标准〖贰〗、感染高峰期!春节临近,需要特别注意〖叁〗、2022年全国疫情最严重的城市有哪些?2022深圳疫情什么时候结束?为什么这么严重?附解封最新标准022年深圳此轮疫情预计在3月底结束,但若3月中旬新增病例未得到有效控制,结束时间可能延长。疫情严重的原因包括...

  • 【泰兴是疫情地区吗现在,泰兴现在是中高风险地区吗】

    【泰兴是疫情地区吗现在,泰兴现在是中高风险地区吗】

    本文目录一览:〖壹〗、泰兴疫情解除了吗〖贰〗、泰兴有疫情吗〖叁〗、江苏泰州属于什么风险地区,江苏泰州属于中高风险地区吗〖肆〗、江苏省泰兴市属于什么风险区〖伍〗、泰兴市属于低风险地区吗〖陆〗、泰兴有没有疫情泰兴疫情解除了吗解除了。根据泰兴疫情防控指挥部下发的通知,截止2022年9月27日14时,泰兴暂无高、中、低风险区域,...

  • 疫情地区风险珠海/珠海疫情什么风险

    疫情地区风险珠海/珠海疫情什么风险

    本文目录一览:〖壹〗、珠海来广州要隔离吗?〖贰〗、珠海去上海要做核酸检测吗(附最新防疫政策)〖叁〗、2022疫情期间珠海回无锡需要隔离吗?〖肆〗、广东珠海疫情风险等级珠海来广州要隔离吗?〖壹〗、珠海来广州是否需要隔离,需根据珠海市出发地风险等级及具体区域判断,具体如下:高风险地区来穗人员需实施“集中隔离14天”(时间从离开所在地级市...

  • 低风险地区怎么防控疫情/低风险地区的防疫措施

    低风险地区怎么防控疫情/低风险地区的防疫措施

    本文目录一览:〖壹〗、疫情等级风险怎么降低〖贰〗、低风险区去深圳有什么政策〖叁〗、什么是高风险地区,中风险地区,低风险地区?疫情等级风险怎么降低〖壹〗、风险等级下降需通过官方渠道查询具体条件并依规落实防控措施,核心步骤为通过国务院客户端查询下降条件。具体操作及说明如下:操作步骤进入国务院客户端:在微信搜索页面输入“国务院”,点击“国务院...

返回顶部