本文目录一览:
- 〖壹〗、盐田区有疫情吗
- 〖贰〗 、中秋节深圳盐田可以堂食了吗
- 〖叁〗、盐田往返南澳海上航线重启(附运营航班安排)
- 〖肆〗、深圳属于什么风险等级
- 〖伍〗 、深圳疫情哪里不严重
- 〖陆〗、10月4日万科有疫情吗
盐田区有疫情吗
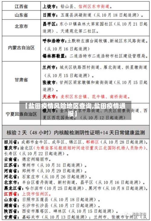
〖壹〗、通过查询相关资料显示,深圳市盐田区有疫情。因为深圳市盐田区新型冠状病毒肺炎疫情防控指挥部办公室发布通告,自2022年8月31日起 ,盐田区在辖区的沙头角街道 、海山街道划定高风险区、中风险区和低风险区,并在中、低风险区域和沙头角边境特别管理区实施临时管控措施。具体消息可关注官方网站,获得第一手权威信息 。

〖贰〗 、自3月18日起 ,盐田区、坪山区、光明区 、大鹏新区、深汕特别合作区这5个已实现社会面动态清零的区域复工复产,公交和地铁恢复运行。具体说明如下:复工复产范围:党政机关、企事业单位、生产经营单位等恢复正常工作秩序和生产经营。公共交通恢复:公交 、地铁恢复运行,保障市民基本出行需求 。

〖叁〗、022年8月31日 ,深圳盐田有疫情。深圳市盐田区新型冠状病毒肺炎疫情防控指挥部办公室发布通告称,自2022年8月31日起,深圳盐田区在辖区的沙头角街道 ,海山街道划定高风险区,中风险区和低风险区。

〖肆〗、光明区,盐田区 ,坪山区,大鹏新区 。根据深圳疫情防控消息显示,截止到今日9月19日,深圳光明区 ,盐田区,坪山区,大鹏新区没有中高风险区 ,无新增病例,所以没有疫情。但疫情形势还是严峻,需要戴好口罩 ,按时核酸。
〖伍〗 、没有 。盐田区,广东省深圳市辖区,位于深圳市经济特区东部 ,距市中心12公里。查询相关资料显示,截至到2022年9月15日盐田区没有有疫情,属于低风险地区 ,疫情形势好转,不能掉以轻心,要做好防护,少聚集。
〖陆〗、盐田区、光明区 、坪山区没有疫情 。通过查询相关公开信息显示 ,截止于2022年10月22日,深圳全域内:高风险地区27个,中风险地区24个 ,其中盐田区、光明区、坪山区等无疫情发生,属于低风险地区,实施疫情常态化管理。

中秋节深圳盐田可以堂食了吗
可以。通过查询深圳市疫情防控官方网站了解到 ,深圳盐田属于低风险地区,需要人们持有48小时核酸阴性检测报告,盐田区可以进行堂食 ,别的地方需要查询深圳官方网站了解到。
月12日凌晨起,深圳“10+1”区全面暂停堂食,并实施一系列严格管控措施以强化疫情防控 。
深圳已全面暂停堂食 ,并关闭了非生活必需密闭场所。具体措施如下:餐饮暂停堂食:自3月12日凌晨起,深圳罗湖 、福田、南山、盐田 、宝安、龙岗、龙华、光明 、坪山、大鹏新区、深汕特别合作区共11个区域的所有餐饮场所均暂停了堂食服务。
盐田往返南澳海上航线重启(附运营航班安排)
盐田往返南澳海上航线于4月29日正式复航,近来每天各发7班,单程航行时间为60分钟 ,是深圳市内唯一的水上交通航线 。 以下是具体信息:航班安排每天班次:盐田至南澳 、南澳至盐田方向每天各运营7个班次,满足旅客往返需求。航行时间:单程航程约60分钟,提供便捷的水上交通服务。
018年8月盐田往返大鹏南澳航线怎么买船票近来 ,深圳东部航线——盐田往返大鹏南澳船票费用为50元,老人儿童享5折票价 。船票购买途径:现场购票盐田金色海岸码头购票窗口南澳双拥码头购票窗口网上购票据深圳特区报消息,网上售票本周即可实现 ,市民可通过同程网、携程网、鹏星会等网络渠道购票。
深圳东部海上观光航线主要包括从盐田至南澳往返的航线以及南澳开通的5条海上观光专线和“大鹏1号”东部航线。从盐田至南澳往返的航线:这是深圳东部首条定期客运航线,每天往返18班次,时间从早上9:00至下午16:30 。单程航程约1小时 ,航线串联了大梅沙 、玫瑰海岸等湾区地标,为游客提供了丰富的观光体验。
深圳属于什么风险等级
深圳近来全市为疫情低风险等级。以下是相关拓展信息:交通出行防控措施:机场、公路、铁路 、港口码头等交通站场需落实体温检测、亮码、戴口罩等防控要求,严禁红黄码人员搭乘 ,并加强人流引导,避免人员集聚 。城市公共交通 、出租车、网约车需严格落实戴口罩、通风消毒等防控措施,乘客和司机均需做好个人防护。
福田区:福田街道皇岗新村一期划为高风险区,实行严格封控;福田街道全域(除高风险区外)划为中风险区 ,限制人员流动。低风险区:南山区、福田区除中高风险区外的其他区域为低风险区,需加强个人防护 、避免聚集,并配合核酸检测。
深圳宝安机场的风险等级:深圳宝安机场属于疫情低风险等级地区 。深圳机场防疫规定:进站旅客要求:所有进站旅客需落实三个100%措施 ,即100%测温、100%健康码亮绿码通行、100%佩戴口罩。国内中高风险地区及本土阳性病例报告地区来深旅客:需持48小时内核酸检测阴性证明登机。接受落地核酸检测,采样完成即可离开 。
中风险地区:自2022年2月15日24时起,深圳市罗湖区东门街道新园路明华广场1至6楼(含6A与M层)商业区被调整为中风险地区。该区域存在一定疫情传播风险 ,需严格遵守相关防疫规定。
深圳市罗湖区部分区域为中风险地区,除特定中风险区域外,罗湖区其他区域为低风险地区 。 具体说明如下:中风险地区范围:自2022年2月15日24时起 ,罗湖区东门街道新园路明华广场1至6楼(含6A与M层)商业区被调整为中风险地区。
深圳疫情哪里不严重
〖壹〗 、深圳福田区疫情不严重。截止到2022年9月26日,深圳新增5例本土患者,没有一例是深圳福田区的 ,所以深圳福田区还是处于低风险地区 。福田区隶属于广东省深圳市,是深圳市中心城区,市委市政府所在地,位于深圳中部 ,东起红岭路与罗湖区相连,西至侨城东路、海园一路与南山区相接。
〖贰〗、深圳宝安机场属于疫情低风险等级地区,坐飞机离深去外地是否会被隔离需以目的地疾控中心防疫规定为准。具体说明如下:深圳宝安机场风险等级及防疫要求风险等级:深圳宝安机场被划定为疫情低风险等级地区 。
〖叁〗 、罗湖区笋岗街道。根据深圳市疫情防控中心规定 ,截止2022年10月6日,罗湖区笋岗街道无病例发生,属于低风险地区 ,但不能放松警惕,严格佩戴口罩,一日一检。
10月4日万科有疫情吗
〖壹〗、没有。根据广东省深圳市盐田区疫情防控中心显示 ,截止2022年11月3日万科是低风险地区,属于常态化防控,所以没有疫情 。万科企业股份有限公司(简称万科或万科集团 ,证券简称:万科A、证券代码:000002,证券曾用简称:深万科A 、G万科A),公司成立于1984年05月,总股本10995202万股(2008年2季度)。
〖贰〗、股价上涨的原因分析万物云冲刺上市:4月1日 ,万科旗下的万物云正式向港交所递交招股说明书,冲刺上市。这一消息被市场视为利好,因为万物云是万科在物业领域的重要布局 ,上市有望提升公司整体估值 。行业低迷期的相对优势:房地产行业已进入成熟阶段,即便是优质龙头企业的想象空间也有限。
〖叁〗、今年在新冠疫情影响下,三季度仍实现营业收入2419亿元 ,同比增长9%,房地产开发业务收入2131亿元,同比增长4% ,占总营收的86%,实现归母净利润196亿元,同比增长9%。10月销售金额为521亿元 ,同比增长6%,销售面积366万平方米,同比增长39% 。
〖肆〗 、捐赠背景与核心内容万科将企业股中心持有9年的2亿股万科股票(市值53亿元)全数捐赠给清华大学,用于成立“清华大学万科公共卫生与健康学院 ”。









