最新中高新冠疫情地区的简单介绍

本文目录一览:

31省份新增本土69+266,涉9个省份!暑假还能出游吗?

暑假能否出游需谨慎评估风险,当前建议尽量避免跨市跨省旅游 ,若出行需严格做好个人防护。以下从疫情形势 、政策背景、防护措施三方面展开分析:当前疫情形势与风险点疫情规模与传播范围 7月4日新增本土确诊69例、无症状感染者266例,涉及安徽 、江苏等9个省份,其中安徽省宿州市泗县为疫情核心区 ,累计感染者超900例 。

最新中高新冠疫情地区的简单介绍-第1张图片

月17日中国31省份新增本土确诊病例117例、无症状感染者393例 ,超20省份出现本土疫情,9种奥密克戎亚分支在国内传播,其中BA.5变异株因传播力强、免疫逃逸显著成为本轮疫情扩散的核心因素。

最新中高新冠疫情地区的简单介绍-第2张图片

最新全国风险地区名单查询入口(实时更新)

〖壹〗 、最新全国风险地区名单可通过本地宝——全国疫情中高风险地区名单查询器实时查询。查询平台:本地宝——全国疫情中高风险地区名单查询器查询入口:点击进入(实时更新)本地宝的全国疫情风险等级名单查询系统由小编们实时维护 ,风险地区有调整时会第一时间更新专题,确保用户获取的信息准确且及时 。

最新中高新冠疫情地区的简单介绍-第3张图片

〖贰〗、查询方式:点击进入上海本地宝的风险专题页面,可获取全面的风险地区数据 。附加功能:关注微信公众号“上海本地宝 ” ,在对话框搜索【风险】,即可便捷获取实时更新的全国疫情风险等级和中高风险地区名单。注意:以上数据仅限于中国大陆地区,不包括港澳台。

〖叁〗、为了更便捷地获取全国疫情风险等级和中高风险地区名单 ,您可以关注微信公众号“上海本地宝” 。在对话框搜索【风险】,即可获取实时更新的查询服务,无论是上海还是全国其他地区的动态 ,一目了然。

广州中风险地区清零(2022年4月22日)

自2022年4月22日起,广州市中风险地区清零。

022年4月22日起,广州三元里客运招呼站(原三元里客运站相关运营点)恢复正常运营 。具体说明如下:官方决策背景根据2022年4月22日广州市疫情防控新闻发布会通报 ,广州市全域已调整为低风险地区。基于此 ,市交通运输局决定自4月22日起恢复部分客运站点运营,以保障市民出行需求。

近来广州市各地均为疫情低风险地区,暂时没有升风险 ,但存在一定潜在风险需关注 。 具体分析如下:当前风险等级情况根据公开信息,自2022年4月22日起,广州市白云区此前划定的3个中风险地区(三元里大道鸿盈汇大厦 、人和镇迪鹿酒吧、黄石街道江夏灯饰建材城)已全部调整为低风险地区。

人和镇穗和东大街12号205 - 208迪鹿酒吧:自2022年4月12日起 ,根据广东省新冠肺炎防控指挥办疫情防控组相关通知,经广州市新冠肺炎防控指挥办同意,该区域由低风险地区调整为中风险地区。

022年广州师生寒假期间不可以前往中风险地区 。具体说明如下:官方明确限制出行范围广州教育局发布的《致全市师生和学生家长的一封信》中明确要求:“不到中、高风险地区及所在县(市 、区) ,非必要不前往中、高风险地区所在地市的其他县(市、区)”。

自2022年4月11日起,广州天河区政务服务中心调整疫情防控措施如下:进入大厅的核酸及查验要求:所有进入区政务服务大厅的办事群众,须至少提供48小时内核酸阴性证明 ,同时要自觉接受体温检测 、主动扫场所通行登记码 、出示通信大数据行程卡核验,满足这些条件后方可进入政务服务大厅。

1月31日云浮疾控发布最新提醒

〖壹〗、在市外工作、生活的人员返乡(来云)需提前3天通过“云浮防疫 ”微信小程序报备,抵云后向目的地村(社区)报到 。自2022年1月21日起 ,来云返云人员统一使用“云浮防疫 ”微信小程序进行报备报到 。

〖贰〗 、惠州新增1例新冠肺炎确诊病例病例详情新增确诊病例郑某:女 ,43岁,为2月1日惠州市仲恺区报告病例家人,现住仲恺区潼侨镇。1月31日被隔离管控 ,1月31日、2月1日核酸检测阴性。2月3日凌晨,中信惠州医院新冠病毒核酸初筛阳性,2月3日上午惠州市疾控中心复采复检为阳性 。

〖叁〗、云浮疾控提醒有国内中高风险地区旅居史的人员需立即向所在村(社区) 、单位或入住酒店报备 ,尤其是有本土疫情城市(如杭州市)旅居史的人员,需主动报告行程轨迹并配合落实管控措施。 具体要求如下:报备对象与要求 国内中高风险地区来(返)云人员,需立即向所在村(社区)、单位或入住酒店报备。

〖肆〗、湖北武汉旅居史人员报备要求 时间范围:2月11日以来有湖北武汉市旅居史的来(返)云人员 ,需立即向所在社区报备,并配合当地疫情防控措施 。图源:云浮疾控春节假期后返云人员健康管理建议 核酸检测:倡导所有春节假期后返云人员主动进行一次核酸检测。

〖伍〗 、022年1月14日云浮疾控提醒有珠海旅居史人员立即报备,具体要求如下:报备对象:2022年1月1日以来有珠海市特别是香洲区旅居史的来(返)云人员 ,以及粤康码为“红码”或“黄码”的人员。报备方式:立即向所在社区(村)、单位、宾馆主动报备,配合完成后续健康管理措施 。

〖陆〗 、从天津前往其他地区的人员可能会将疫情风险带到当地。获取最新规定的方式:可以通过微信搜索公众号广州本地宝,关注后在对话框回复【云浮】 ,可获得进出云浮最新规定(报备 + 隔离 + 核酸)、云浮疾控最新提醒等消息 ,以便及时了解最新的报备要求和疫情防控政策。

中国疫情最严重的三个省

江苏省是近来全国疫情最为严重的省份之一 。根据最新的中高风险区域名单,江苏省拥有2个高风险地区和50个中风险地区。8月1日,江苏新增40例本土确诊病例 ,其中11例为轻型,29例为普通型。同时,新增2例本土无症状感染者 ,以及3例境外输入确诊病例 。

疫情最严重的三个省是湖北省、广东省和河南省 。湖北省是疫情爆发的中心地带,尤其是武汉市。这里最初出现了大量病例,并迅速成为全国乃至全球关注的焦点。湖北省的疫情严重程度与武汉市的华南海鲜市场有关 ,这里被认为是病毒传播的源头之一 。随后,湖北省及武汉市采取了严格的封城措施,以遏制病毒的传播。

辽宁 、安徽 、湖南三地因防控非洲猪瘟不力 ,共有223人被问责,主要涉及瞒报疫情、监测排查不力、履职不到位等问题。具体说明如下:问责背景:国务院办公厅督查室针对辽宁 、安徽、湖南三省非洲猪瘟疫情集中连片发生、小范围流行的情况发出督办函,要求对查实问题严肃追责 。

西安疫情现状 规模与特点:西安疫情是我国自武汉以来 ,在超大城市中发生的病例数比较多 、规模最大的一次本土疫情 ,发病数达1800例以上。疫情呈现点多、面广、社区传播和聚集性疫情多种形式并发,上升势头凶猛的特点。

自2019年底我国爆发新冠疫情以来,至今疫情仍未完全消退 。 当前 ,疫情最严重的三个省份分别是江苏 、云南和河南。 以江苏省为例,根据现有数据,该省近来有两个高风险地区和50个中风险地区。

黑龙江省、江苏省、山东省 、河南省 。根据全国疫情防控中心显示 ,湖北省是最严重的,其次就数黑龙江省了,全国各地都不要黑龙江身份的打工者。都怕被传染 ,年后外出的打工者有百分八十五的人都被劝返回黑龙江省了。

相关推荐

  • 沿海地区最近疫情情况/沿海最新消息

    沿海地区最近疫情情况/沿海最新消息

    本文目录一览:〖壹〗、沿海地区怎么了要储备物资了吗〖贰〗、基孔肯雅热在中国的分布情况〖叁〗、三亚进入疫情防控关键阶段!台风将至,肉蛋菜等储备足量沿海地区怎么了要储备物资了吗〖壹〗、生活物资不够了、是的。通过查询相关资料显示,2022年8月8日,工作人员将政府筹措的生活物资装车,准备送往沿海地区游客入住的酒店,其原因是由于沿海地区的人们物资...

  • 【南阳地区疫情风险区哪里,南阳地区疫情风险划分】

    【南阳地区疫情风险区哪里,南阳地区疫情风险划分】

    本文目录一览:〖壹〗、河南南阳是什么风险地区〖贰〗、南阳疫情哪里严重〖叁〗、10月4号南阳疫情属于什么风险区〖肆〗、南阳是中风险地区吗〖伍〗、河南南阳是什么风险地区西峡火车站能出站吗河南南阳是什么风险地区南阳暂无高中低风险地区,全域都是常态化管控区域。南阳,古称宛,河南省辖市,位于河南省西南部、豫鄂陕三省交界地带,因地处伏牛山...

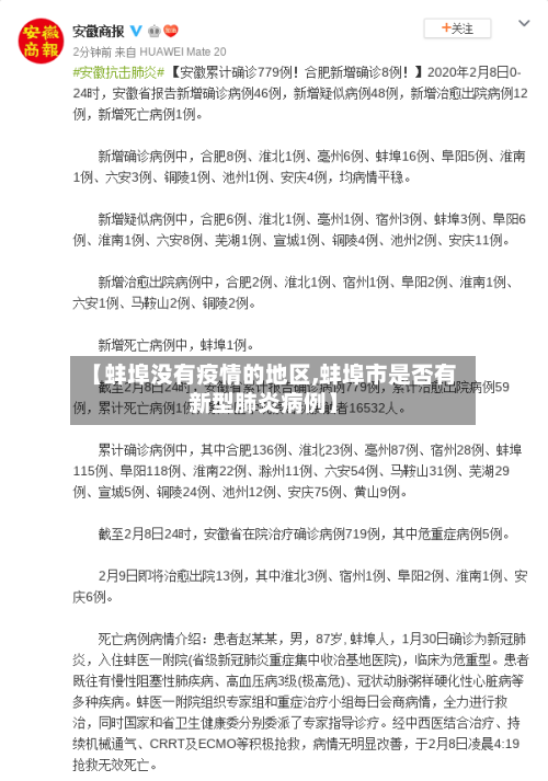
  • 【蚌埠没有疫情的地区,蚌埠市是否有新型肺炎病例】

    【蚌埠没有疫情的地区,蚌埠市是否有新型肺炎病例】

    本文目录一览:〖壹〗、今蚌埠市管控区域有哪些〖贰〗、蚌埠淮上区有新增新冠确诊病例吗淮安新冠确诊病例〖叁〗、安徽皖北哪个城市没有疫情〖肆〗、蚌埠市是低风险地区吗?今蚌埠市管控区域有哪些安徽蚌埠疫情最新通报防控政策管控通知通告消息所有高中低风险地区旅居史人员、解除隔离后返回蚌埠的入境人员,以及省外来(返)蚌人员,应主动向所在单位、社区...

  • 辽阳市疫情地区在哪/辽阳市的疫情

    辽阳市疫情地区在哪/辽阳市的疫情

    本文目录一览:〖壹〗、辽阳白塔区是什么风险地区〖贰〗、辽宁疫情两例在哪里〖叁〗、辽阳一共有多少例疫情〖肆〗、辽阳疫情防控中心24小时电话〖伍〗、辽阳灯塔疫情最新情况最新消息去过哪里公告辽阳白塔区是什么风险地区低风险区。经综合研判,辽阳市于2022年12月5日24时00分,解除白塔区1处高风险区(辽阳市白塔区文圣街道东四道街裕国...

  • 【高速疫情地区查询系统,高速疫情地区查询系统电话】

    【高速疫情地区查询系统,高速疫情地区查询系统电话】

    本文目录一览:〖壹〗、高德地图上如何避开疫情中高风险地区〖贰〗、太原高速路口怎么查疫情〖叁〗、渭南高速公路疫情管控实时查询方法(入口+步骤)〖肆〗、2022广州疫情高速封路了吗(附查询入口)〖伍〗、不下高速经过疫情地区行程码怎么变高德地图上如何避开疫情中高风险地区〖壹〗、在高德地图上避开疫情中高风险地区,可按以下步骤操作:核心...

  • 阳新疫情地区划分图高清/阳新疫情情况

    阳新疫情地区划分图高清/阳新疫情情况

    本文目录一览:〖壹〗、全国的疫情有多少?〖贰〗、阳新回武汉要隔离吗〖叁〗、到阳新了怎么办全国的疫情有多少?〖壹〗、截至2024年底,中国艾滋病疫情呈现地域差异,性传播占比超98%,感染人数前十省份分布如下:省份及疫情数据四川:147万例,性传播为主(异性占77%、男同占8%),凉山州与成都疫情突出,流动人口及高危性行为是主要风险。〖贰...

  • 【酒泉地区现在疫情情况,酒泉地区现在疫情情况最新消息】

    【酒泉地区现在疫情情况,酒泉地区现在疫情情况最新消息】

    本文目录一览:〖壹〗、酒泉有疫情吗现在〖贰〗、酒泉市有没有疫情〖叁〗、甘肃酒泉有没有疫情〖肆〗、酒泉市有疫情吗酒泉有疫情吗现在〖壹〗、控制为低风险地区。截止2022年8月19日15时,甘肃酒泉疫情消息实时数据,8月19日甘肃酒泉疫情最新确诊数感染人数为零,无新增感染人员,是低风险地区,但是出行还是要做好防护。〖贰〗、没有。酒泉古称肃...

  • 嘉兴地区疫情总数是多少(嘉兴疫情分布图)

    嘉兴地区疫情总数是多少(嘉兴疫情分布图)

    本文目录一览:〖壹〗、出嘉兴市回来是否会隔离〖Fourteen〗、天〖贰〗、4月6日浙江省新型冠状病毒肺炎疫情情况一览〖叁〗、浙江三地报告新增确诊57例,这些病例是轻症还是重症?〖肆〗、浙江嘉兴疫情严重吗〖伍〗、嘉兴是高风险还是低风险地区?出嘉兴市回来是否会隔离〖Fourteen〗、天〖壹〗、会。通过查询嘉兴市当地疫情资料显示...

  • 【俄罗斯地区最新疫情,俄罗斯地区最新疫情消息】

    【俄罗斯地区最新疫情,俄罗斯地区最新疫情消息】

    本文目录一览:〖壹〗、俄专家:普京对病毒的了解“令人震惊”〖贰〗、民航联盟:疫情严峻莫斯科新措施,未接种疫苗长者须居家四个月_百度知...〖叁〗、俄罗斯确诊超1000万,回国机票一张要10万?中国多省市劝“就地过年”,严...〖肆〗、俄罗斯连放9天假,生意还做不做了!俄专家:普京对病毒的了解“令人震惊”俄罗斯传染病学专家洛布津和克里...

  • 疫情地区能暂缓房贷吗/疫情地区能暂缓房贷吗知乎

    疫情地区能暂缓房贷吗/疫情地区能暂缓房贷吗知乎

    本文目录一览:〖壹〗、疫情期间可以延缓还房贷吗〖贰〗、疫情期间中原银行房贷可以延期吗?〖叁〗、疫情房贷可以暂停吗疫情期间可以延缓还房贷吗〖壹〗、因疫情不能按时还房贷,五大行可提供延后还款时间、延长贷款期限、调整账单计划等服务支持。具体如下:中国工商银行:为受疫情影响的个人贷款客户提供延期还款服务支持。延期还款期间,客户不列入违约客户名单,...

返回顶部