本文目录一览:
- 〖壹〗 、中国疫情那个最严重的?
- 〖贰〗、中国疫情死亡比较多的地区
- 〖叁〗、哪里是疫情最严重的地区
- 〖肆〗、中国疫情最严重的三个省
- 〖伍〗 、2022全国中高风险地区一览表最新(实时更新)
- 〖陆〗、中国现在疫情最严重的地区
中国疫情那个最严重的?
中国最严重的疫情是新型冠状病毒肺炎疫情 ,且疫情初期最为严重的地区是湖北省武汉市 。以下是关于此疫情在中国最严重地区的详细说明:首次爆发地:新型冠状病毒肺炎疫情自2020年初在中国湖北省武汉市首次爆发,并迅速蔓延至全国各地及全球范围。

综上所述,中国历史上最严重的瘟疫之一是明末大鼠疫,其规模之大、死亡人数之多 、社会影响之深远 ,都堪称中国瘟疫史上的灾难性事件。

中国最严重的疫情是新型冠状病毒肺炎(COVID-19)疫情。这场疫情自2020年初在中国湖北省武汉市首次爆发,迅速蔓延至全国各地及全球范围 。疫情初期,湖北省特别是武汉市成为了中国疫情最为严重的地区。由于早期对病毒传播和感染途径的认识不足 ,以及春节期间人员流动性增加,导致疫情在短时间内迅速扩散。

江苏省是近来全国疫情最为严重的省份之一 。根据最新的中高风险区域名单,江苏省拥有2个高风险地区和50个中风险地区。8月1日 ,江苏新增40例本土确诊病例,其中11例为轻型,29例为普通型。同时 ,新增2例本土无症状感染者,以及3例境外输入确诊病例 。
湖北省、黑龙江省、江苏省 、山东省、河南省。根据全国疫情防控中心显示,湖北省是最严重的 ,其次就数黑龙江省了,全国各地都不要黑龙江身份的打工者。都怕被传染,年后外出的打工者有百分八十五的人都被劝返回黑龙江省了 。
近来公开信息还没有明确指出2025年甲流疫情最严重的具体地区。根据中国疾病预防控制中心发布的《全国急性呼吸道传染病哨点监测情况(2025年第47周)》,全国门急诊流感样病例中流感阳性率已接近45% ,整体进入中流行水平,部分省份则已达到高流行水平。

中国疫情死亡比较多的地区
〖壹〗、中国疫情死亡比较多的地区是湖北,累计死亡4512例 。
〖贰〗 、日军在山东实施细菌战导致霍乱蔓延 ,其中死亡人数比较多的地区是山东省聊城市(含临清市、冠县、莘县 、东阿县、阳谷县、茌平区等)。聊城是细菌战核心受害区,其下辖的多个县市如临清、冠县 、莘县,是霍乱疫情最严重的区域。
〖叁〗、疫情在2003年2月于广东省集中爆发 ,并扩散至全国乃至全球。世界卫生组织(WHO)在2003年3月12日发出全球警报 。到2003年7月5日,WHO宣布中国大陆地区疫情解除,全球疫情结束。 疫情数据与影响据WHO最终统计 ,全球共报告8096例确诊病例,其中774人死亡。
〖肆〗、陕西虽然霍乱爆发较晚,但由于连年旱灾和瘟疫 ,农民生活困苦,抵抗力低下,成为疫情最为严重的地区,死亡人数高达20万 。经过社会各界的共同努力 ,到了8月中下旬,除榆林市外,陕西其他地区的霍乱疫情得到基本控制。最近一次在中国报告的霍乱病例是在2022年7月11日 ,位于武汉。
哪里是疫情最严重的地区
广东疫情最严重的地方是广州市 。具体而言:广州市整体情况:作为广东省的省会和经济中心,广州市人员流动频繁,与国内外交往密切 ,多次成为疫情的重灾区,感染人数和疫情传播速度在广东省内位居前列。广州市内部差异:在广州市内部,天河区 、白云区和越秀区等人口密集区域曾一度是疫情最为严重的地区。
国内疫情失控 ,医疗体系承压:美国成为全球疫情最严重地区,确诊人数远超医疗体系承受能力 。特朗普政府初期低估疫情严重性,错失切断病毒传播的最佳时机 ,导致疫情迅速蔓延。此时撤侨并非为了加强国内防疫,而是疫情已难以通过常规手段控制。
疫情最严重的集中在长江中下游的湖沼型流行区,这些地区包括:湖南、湖北、江西:这些省份拥有大面积的江湖洲滩,非常适合钉螺片状孳生 ,是有螺面积最广 、疫情最顽固的区域 。- 安徽、江苏:同属长江下游湖区,疫情也较为严重。- 四川、云南:主要以山区水网型为主,疫情相对集中。
疫情初期 ,湖北省特别是武汉市成为了中国疫情最为严重的地区。由于早期对病毒传播和感染途径的认识不足,以及春节期间人员流动性增加,导致疫情在短时间内迅速扩散 。湖北省的医疗资源面临巨大压力 ,许多医院出现了床位紧张 、医护人员短缺的情况。
近来公开信息还没有明确指出2025年甲流疫情最严重的具体地区。根据中国疾病预防控制中心发布的《全国急性呼吸道传染病哨点监测情况(2025年第47周)》,全国门急诊流感样病例中流感阳性率已接近45%,整体进入中流行水平 ,部分省份则已达到高流行水平 。
中国疫情最严重的三个省
〖壹〗、江苏省是近来全国疫情最为严重的省份之一。根据最新的中高风险区域名单,江苏省拥有2个高风险地区和50个中风险地区。8月1日,江苏新增40例本土确诊病例 ,其中11例为轻型,29例为普通型 。同时,新增2例本土无症状感染者,以及3例境外输入确诊病例。
〖贰〗、疫情最严重的三个省是湖北省 、广东省和河南省。湖北省是疫情爆发的中心地带 ,尤其是武汉市 。这里最初出现了大量病例,并迅速成为全国乃至全球关注的焦点。湖北省的疫情严重程度与武汉市的华南海鲜市场有关,这里被认为是病毒传播的源头之一。随后 ,湖北省及武汉市采取了严格的封城措施,以遏制病毒的传播 。
〖叁〗、辽宁、安徽、湖南三地因防控非洲猪瘟不力,共有223人被问责 ,主要涉及瞒报疫情 、监测排查不力、履职不到位等问题。具体说明如下:问责背景:国务院办公厅督查室针对辽宁、安徽 、湖南三省非洲猪瘟疫情集中连片发生、小范围流行的情况发出督办函,要求对查实问题严肃追责。
〖肆〗、西安疫情现状 规模与特点:西安疫情是我国自武汉以来,在超大城市中发生的病例数比较多 、规模最大的一次本土疫情 ,发病数达1800例以上。疫情呈现点多、面广、社区传播和聚集性疫情多种形式并发,上升势头凶猛的特点 。
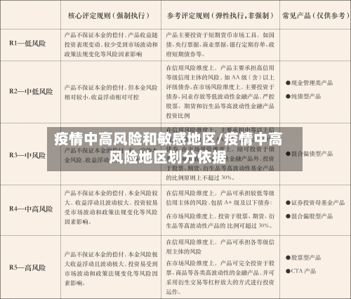
2022全国中高风险地区一览表最新(实时更新)
〖壹〗 、截至近来,国内共有2个高风险地区 ,76个中风险地区,主要分布在陕西省、河南省、浙江省等地,以下为详细信息(数据不包括港澳台地区):高风险地区:具体地区名单会随疫情形势动态调整,可通过权威渠道实时查询。高风险地区通常意味着当地疫情较为严重 ,传播风险高,会采取更为严格的防控措施,如封控管理 、全员核酸检测等。
〖贰〗、全国中高风险地区名单持续更新如下:截至2022年6月21日 ,全国有高风险地区11个,中风险地区38个如下 。
〖叁〗、022年全国中高风险地区查询可通过以下两种主要方式实现:查询方式一:国务院客户端小程序——疫情风险等级查询入口获取:通过微信搜索“国务院客户端 ”小程序,进入后即可找到“疫情风险等级查询”功能入口。
〖肆〗、全国风险区查询方式用户可通过以下途径实时查询全国高中低风险区名单:官方渠道:国家卫生健康委员会官方网站 、各省市卫健委官方发布平台。第三方平台:如“天津本地宝”等本地生活服务平台 ,提供持续更新的风险区一览表及政策解读 。手机访问:通过搜索引擎输入“全国疫情风险等级查询”获取实时信息。
中国现在疫情最严重的地区
〖壹〗、中国最严重的疫情是新型冠状病毒肺炎疫情,且疫情初期最为严重的地区是湖北省武汉市。以下是关于此疫情在中国最严重地区的详细说明:首次爆发地:新型冠状病毒肺炎疫情自2020年初在中国湖北省武汉市首次爆发,并迅速蔓延至全国各地及全球范围 。
〖贰〗、近来中国有八个城市疫情最严重。一 ,四川(成都)二,西藏(拉萨),三 ,广东(深圳)四海南(海口),五,内蒙古(赤峰),六 ,黑龙江(大庆)七,江西(吉安),八新疆(乌鲁木齐)。
〖叁〗 、近来公开信息还没有明确指出2025年甲流疫情最严重的具体地区 。根据中国疾病预防控制中心发布的《全国急性呼吸道传染病哨点监测情况(2025年第47周)》 ,全国门急诊流感样病例中流感阳性率已接近45%,整体进入中流行水平,部分省份则已达到高流行水平。
〖肆〗、江苏省是近来全国疫情最为严重的省份之一。根据最新的中高风险区域名单 ,江苏省拥有2个高风险地区和50个中风险地区。8月1日,江苏新增40例本土确诊病例,其中11例为轻型 ,29例为普通型 。同时,新增2例本土无症状感染者,以及3例境外输入确诊病例。
〖伍〗、中国疫情严重的七个城市包括武汉 、上海、广州、深圳 、北京、重庆和成都。这些城市在过去的一段时间内 ,由于各种原因,疫情形势较为严峻 。武汉作为疫情最初爆发的城市,受到了广泛的关注。在初期,武汉的疫情形势异常严峻 ,但随着全国上下的共同努力和有效防控措施的实施,疫情逐渐得到了控制。
〖陆〗、现在国内新冠病毒最严重的地区是四川(成都)二,西藏(拉萨) ,三,广东(深圳)四海南(海口),五 ,内蒙古(赤峰) 。近来为止数据显示,四川成都的疫情状况尤为严峻,新增病例129例 ,现有确诊病例为1520。









