本文目录一览:
- 〖壹〗、低风险地区定义是什么?
- 〖贰〗 、低风险地区是什么意思
- 〖叁〗、全国疫情高中低风险区一览表?
低风险地区定义是什么?
低风险地区是指该地区在疫情防控工作中,病例数量较少 ,疫情传播风险相对较低的区域 。以下是关于低风险地区的详细解释:疫情传播风险较低:低风险地区表示新冠病毒疫情在特定时间段内传播范围较小,病例数量不多。政府通过积极的防控措施,使得疫情得到较好的控制 ,将疫情传播的风险降低到相对较低的水平。

低风险地区的定义是基于县市区层面,当区域内没有确诊病例或者连续14天无新增病例时,该地区被认为是低风险 。以下是关于低风险地区定义的进一步说明:无确诊病例或连续14天无新增:在低风险地区 ,要么完全没有确诊病例,要么在最近的14天内没有新增的确诊病例。

低风险地区的定义是,以县市区为单位 ,如果区域内没有确诊病例,或者在连续14天内未出现新增确诊病例,那么该地区被视为低风险。对于新增确诊病例的管理,14天内累计不超过50例且未发生聚集性疫情的区域为中风险;而累计病例超过50例且存在聚集性疫情的则被定为高风险地区 。

低风险地区是什么意思
〖壹〗、低风险地区是指依据疫情严重程度 ,以县级为单位划分出的疫情风险较低的地区。具体解释如下:划分单位:低风险地区的划分是以县级行政单位为基础的,这意味着在疫情防控工作中,针对不同县级区域的疫情状况进行分类管理。疫情严重程度:低风险地区的判定主要基于该地区的疫情严重程度 。
〖贰〗 、低风险地区是指当地无确诊病例 ,或连续14天无新增确诊病例的地区。以下是关于低风险地区的详细解释:定义:低风险地区是以县为单位,依据人口、发病情况综合研判后划分的。具体标准为无确诊病例或连续14天无新增确诊病例。
〖叁〗、低风险区域是指以县市区为单位,无确诊病例或连续14天无新增确诊病例的地区 。关于低风险区域 ,可以进一步了解以下信息:定义标准:一个地区要被划分为低风险区域,需要满足无确诊病例的条件,或者在最近14天内没有新增的确诊病例。
〖肆〗 、低风险地区是指当地无确诊病例 ,或连续14天无新增确诊病例的地区。关于低风险地区的具体说明如下:划分标准:依据国务院应对新型冠状病毒感染肺炎疫情联防联控机制的相关指导意见,以县为单位,如果无确诊病例或连续14天无新增确诊病例 ,则该地区被划分为低风险地区 。
全国疫情高中低风险区一览表?
〖壹〗、操作步骤:进入查询页面:点击搜索结果中的“疫情风险等级查询 ”服务。选取地区:系统默认显示当前所在地的风险等级,若需查询其他地区,可通过筛选功能手动选取目标省份、城市或区县。查看结果:页面会明确标注所选地区为高风险区 、中风险区还是低风险区,并显示具体区域范围(如某街道、社区) 。
〖贰〗、全国风险区查询方式用户可通过以下途径实时查询全国高中低风险区名单:官方渠道:国家卫生健康委员会官方网站、各省市卫健委官方发布平台。第三方平台:如“天津本地宝”等本地生活服务平台 ,提供持续更新的风险区一览表及政策解读。手机访问:通过搜索引擎输入“全国疫情风险等级查询”获取实时信息 。
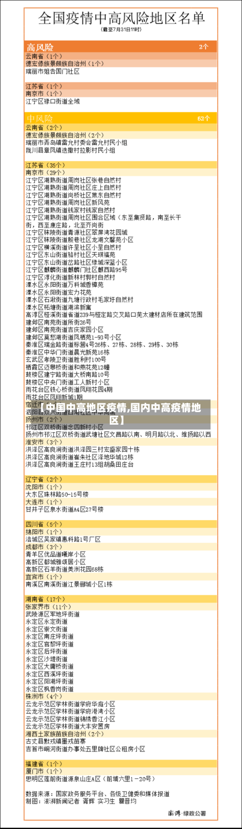
〖叁〗 、截至近来,国内共有2个高风险地区,76个中风险地区 ,主要分布在陕西省、河南省、浙江省等地,以下为详细信息(数据不包括港澳台地区):高风险地区:具体地区名单会随疫情形势动态调整,可通过权威渠道实时查询。
〖肆〗 、国内疫情虽有反复 ,但大部分地区的疫情形势依然保持稳定。特别是早前内蒙古、黑龙江等地的疫情已基本得到控制 。最近有一个好消息传来,经过一个多月的努力,哈尔滨全域终于降为低风险地区。那么 ,近来全国还有多少高中风险地区呢?它们又分别分布在哪些地方呢?下面为大家提供全国高中风险地区的最新名单。
〖伍〗、中风险地区:以县市区为单位,存在以下两种情况之一的地区:14天内有新增确诊病例,且累计确诊病例不超过50例;或累计确诊病例超过50例 ,但14天内未发生聚集性疫情。低风险地区:以县市区为单位,无确诊病例或连续14天无新增确诊病例的地区 。
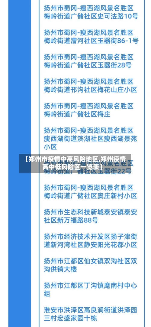
〖陆〗 、北京市:顺义区赵全营镇联庄村;顺义区北石槽镇北石槽村。上海市:黄浦区贵西小区;黄浦区昭通路居民区(福州路以南区域);黄浦区中福世福汇大酒店;宝山区临江新村(二村)小区。(其他中风险地区详细名单略,具体可借鉴原文)低风险地区:除上述地区外的其他地区 。






![[教程经验]“微乐麻将小程序万能开挂神器”详细开挂教程](https://wap.baoqiwang.com/zb_users/upload/2026/04/202604110546-83239.jpg)


