本文目录一览:
- 〖壹〗 、怎么在地图上看疫情风险地区
- 〖贰〗、提醒!出行之前必查
- 〖叁〗、微信中怎么查看全国疫情中高风险地区名单
- 〖肆〗 、手机上怎么查询当地的疫情信息
怎么在地图上看疫情风险地区
〖壹〗、进入“我的”页面打开高德地图APP ,在首页底部导航栏中点击【我的】,进入个人中心页面 。打开“更多工具 ”在“我的”页面中,向下滑动找到【更多工具】选项并点击 ,进入功能集合页面。选取“疫情地图”在“更多工具 ”页面中,找到【疫情地图】功能并点击,系统将自动加载当前区域的疫情风险分布信息。

〖贰〗、进入“我的”页面:打开高德地图APP,在首页点击底部导航栏的【我的】 。打开工具箱:在“我的”页面中 ,找到并点击【更多工具】选项。查看疫情地图:在工具列表中,选取【疫情地图】功能,即可显示当前所在区域及周边的疫情风险等级分布。注意事项:确保高德地图APP为最新版本 ,避免因版本过低导致功能缺失。

〖叁〗、进入疫情地图:打开手机高德地图软件,在首页下方功能栏中找到并点击“疫情地图”选项 。选取目标区域:进入疫情地图后,地图会以不同颜色标记风险地区(通常高风险地区用深色或特定颜色标注 ,如红色;中风险地区可能用黄色标记)。


提醒!出行之前必查
出行前务必通过皖事通APP查询出发地和目的地疫情风险等级,并可订阅变更通知,及时掌握防控政策变化。下载与登录下载“皖事通 ”APP ,完成注册并登录 。在首页左上角选取“安徽省”,确保定位准确。进入服务的方式 方式一:在首页下滑至“主题专区”,点击“疫情防控专区 ” ,找到“疫情风险等级查询”服务。
04检查刹车 出行之前一定要检查车辆的刹车系统 。在长途行驶的过程之中,肯定需要频繁地使用刹车系统。自己可以通过肉眼来检查刹车系统是否完善,为了驾驶过程中的安全着想,检查刹车系统的比较好方式还是去专业的修理店铺请专业的技师进行检查。刹车片和刹车油等都是必须要检查的 。
玻璃水一定要随车带两瓶 ,因为绝大多数车辆都看不到玻璃水的余量;可是没有玻璃水又无法有效清洁前档,在高速行驶中会碰撞到很多昆虫,在前档上会留下虫胶 ,只依靠水来清理会形成油膜从而进一步影响视线。
刹车系统的检查对于长途出行的车辆来说是必不可少的部分,对乘驾者的安全有着重要的影响。因此有出行计划的朋友们一定要提前做好刹车系统的检查和保养工作,检查刹车卡钳的厚度 ,以及卡钳内是否有异物以及是否出现变重的情况,此外也需要检查刹车油的含水量,如果过高必须及时更换 。
出行前莫忘爱车自检 ,避免路上不必要的麻烦!轮胎的整体检查 检查轮胎首先看轮胎的外形是否平整,有无明显的伤痕 、鼓包或是伤到轮胎内部帘线,如果发现请及时更换轮胎 ,不建议上高速行驶,有爆胎风险。嵌入轮胎花纹的大石子也建议挑出来,尽可能减少路上的行车风险。
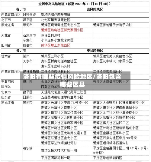
微信中怎么查看全国疫情中高风险地区名单
〖壹〗、打开微信搜索功能打开手机中的微信app,点击顶部“搜索”选项。进入粤省事小程序在搜索页面输入“粤省事 ” ,点击搜索结果中的“粤省事”小程序 。进入疫情区域页面在粤省事首页点击“疫情区域”选项,进入风险地区查询页面。查看风险地区名单页面会直接显示全国高风险和中风险地区列表,用户可滑动查看完整信息。
〖贰〗、具体步骤:进入小程序入口打开微信 ,点击底部导航栏的“发现 ”选项,选取“小程序”功能 。搜索政务平台在小程序搜索框中输入“国家政务服务平台”,或通过历史记录找到该小程序并进入。选取风险查询功能在小程序首页找到“各地疫情风险等级查询 ”入口 ,点击进入查询页面。
〖叁〗 、选取“防疫查询”功能:在“城市服务”页面中,通过搜索或浏览找到“防疫查询”选项并点击 。此功能专门提供疫情防控相关信息的查询服务。点击“全国中高风险疫情地区 ”:在“防疫查询”页面中,找到“全国中高风险疫情地区”选项并点击。系统将自动加载并显示最新数据 。
〖肆〗、打开微信并进入小程序界面启动微信后 ,点击底部导航栏的“发现 ”选项,在发现页中选取“小程序”功能入口。搜索并进入国家政务服务平台在小程序搜索框中输入“国家政务服务平台”,点击搜索结果中的官方小程序进入。选取疫情风险等级查询功能进入平台后 ,找到“各地疫情风险等级查询 ”服务模块并点击 。
手机上怎么查询当地的疫情信息
在手机上查询当地疫情信息,可通过微信的城市服务功能实现,具体操作步骤如下:工具/原料 手机:以小米9(系统MIUI12 27)为例,其他品牌手机操作逻辑类似。软件:微信(需更新至支持城市服务的版本)。
第一步:进入Breeno速览界面解锁手机后 ,在主屏幕向右滑动页面,即可进入Breeno速览(负一屏)。第二步:定位本地疫情模块在Breeno速览界面中,找到“本地疫情”卡片(通常位于顶部或信息聚合区) 。若未显示 ,可尝试下拉页面刷新或检查是否开启疫情信息权限。
在手机上查看全国中高风险疫情地区,可通过微信《扫码抗疫情》小程序实现,具体步骤如下:步骤一:进入《扫码抗疫情》小程序打开微信 ,点击顶部“搜索小程序”栏,输入“扫码抗疫情 ”,在搜索结果中选取并进入该小程序。
通过微信小程序查询当地疫情风险等级 ,可以按照以下两种方法操作:方法一:打开微信发现页:首先,在手机上打开微信应用,然后点击屏幕下方的【发现】图标 。进入小程序页面:在【发现】页面中 ,点击【小程序】选项,进入小程序列表。
进入本地疫情页面:点击地区名称后,在弹出的选项中选取“本地疫情”。部分版本可能直接在地区名称下方显示“疫情”标签,点击即可进入 。查看疫情信息:进入页面后 ,系统会默认展示当前定位城市的疫情动态,包括新增病例、风险区域 、防控政策等。信息来源通常为官方卫生部门或权威媒体,内容实时更新。
本地疫情风险等级可以通过国务院客户端微信小程序进行查询 ,具体步骤如下:打开微信并进入国务院客户端在手机上启动微信应用,通过搜索栏或小程序入口找到“国务院客户端 ”,点击进入该小程序 。定位“疫情风险查询”功能在国务院客户端首页或功能列表中 ,找到“疫情风险查询”选项,点击进入查询页面。









![[教程经验]“微乐亲友房怎么开挂”详细外挂透视辅助软件教程](https://wap.baoqiwang.com/zb_users/upload/2026/04/202604121524-64286.jpg)