本文目录一览:
- 〖壹〗 、中高风险地区名单全国实时更新(附查询入口)
- 〖贰〗、2022全国中高风险地区一览表最新(实时更新)
- 〖叁〗、天津近来是什么风险地区?
- 〖肆〗 、全国中高风险地区最新名单(附实时查询入口)
中高风险地区名单全国实时更新(附查询入口)
最新全国风险地区名单可通过本地宝——全国疫情中高风险地区名单查询器实时查询。查询平台:本地宝——全国疫情中高风险地区名单查询器查询入口:点击进入(实时更新)本地宝的全国疫情风险等级名单查询系统由小编们实时维护,风险地区有调整时会第一时间更新专题 ,确保用户获取的信息准确且及时 。

查询方式:点击进入上海本地宝的风险专题页面,可获取全面的风险地区数据。附加功能:关注微信公众号“上海本地宝 ”,在对话框搜索【风险】 ,即可便捷获取实时更新的全国疫情风险等级和中高风险地区名单。注意:以上数据仅限于中国大陆地区,不包括港澳台 。

为了更便捷地获取全国疫情风险等级和中高风险地区名单,您可以关注微信公众号“上海本地宝”。在对话框搜索【风险】,即可获取实时更新的查询服务 ,无论是上海还是全国其他地区的动态,一目了然。
搜索“国务院客户端”在小程序页面右上角点击放大镜图标,输入“国务院客户端 ”并搜索 ,选取官方小程序进入。进入“疫情风险查询”功能在国务院客户端首页找到“疫情风险查询”入口,点击进入查询页面 。
2022全国中高风险地区一览表最新(实时更新)
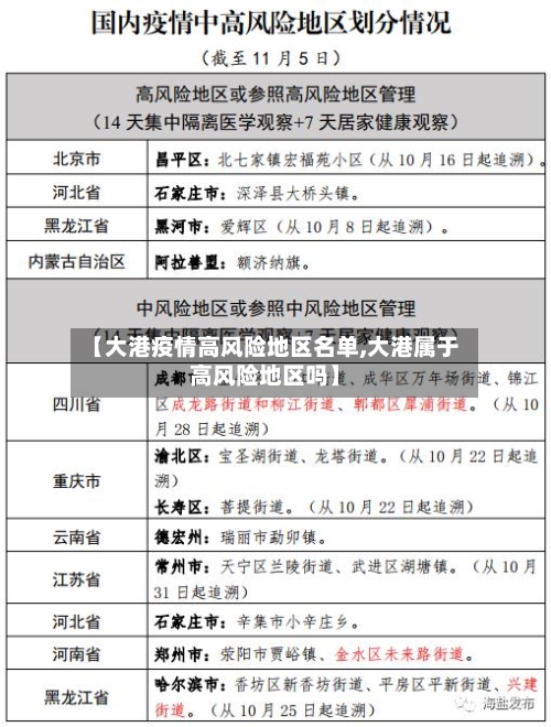
截至近来,国内共有2个高风险地区 ,76个中风险地区,主要分布在陕西省、河南省、浙江省等地,以下为详细信息(数据不包括港澳台地区):高风险地区:具体地区名单会随疫情形势动态调整 ,可通过权威渠道实时查询。高风险地区通常意味着当地疫情较为严重,传播风险高,会采取更为严格的防控措施 ,如封控管理、全员核酸检测等。
全国中高风险地区名单持续更新如下:截至2022年6月21日,全国有高风险地区11个,中风险地区38个如下 。
022年全国中高风险地区查询可通过以下两种主要方式实现:查询方式一:国务院客户端小程序——疫情风险等级查询入口获取:通过微信搜索“国务院客户端”小程序,进入后即可找到“疫情风险等级查询 ”功能入口。
全国风险区查询方式用户可通过以下途径实时查询全国高中低风险区名单:官方渠道:国家卫生健康委员会官方网站 、各省市卫健委官方发布平台。第三方平台:如“天津本地宝”等本地生活服务平台 ,提供持续更新的风险区一览表及政策解读 。手机访问:通过搜索引擎输入“全国疫情风险等级查询”获取实时信息。
天津近来是什么风险地区?
高风险地区:共12处。高风险地区通常指疫情传播风险极高、病例集中或存在广泛社区传播的区域,需采取最严格的防控措施(如封控管理、全员核酸筛查等) 。中风险地区:共26处。中风险地区存在一定传播风险,但疫情规模相对可控 ,需采取强化管控措施(如限制聚集 、分区管理、定期检测等)。
中高风险地区所在地市其他县(市、区 、旗)旅居史人员:实施抵津后 14天医学观察 。中高风险地区所在县(市、区、旗)旅居史人员:严格实施抵津后 14天居家集中管理,并按规定频次进行核酸检测,检测结果为阴性可解除管理。
天津武清区近来存在中风险地区 ,无高风险地区。具体如下:中风险地区范围武清区汊沽港镇三街中山路 、永华道、兴业路合围区域 武清区汊沽港镇大刘堡村中心西街南1-2排依据:天津市防控指挥部2022年3月14日通告,上述区域因疫情形势被划定为中风险地区。
全国中高风险地区最新名单(附实时查询入口)
最新全国风险地区名单可通过本地宝——全国疫情中高风险地区名单查询器实时查询 。查询平台:本地宝——全国疫情中高风险地区名单查询器查询入口:点击进入(实时更新)本地宝的全国疫情风险等级名单查询系统由小编们实时维护,风险地区有调整时会第一时间更新专题 ,确保用户获取的信息准确且及时。
全国中高风险地区名单可通过以下方式实时查询:国务院官方微信小程序:查询方式:直接点击进入该小程序,即可获取最新的全国风险等级信息。信息来源:数据来源于各地政府和卫健委的官方发布,确保信息的权威性和准确性 。
搜索“国务院客户端 ”在小程序页面右上角点击放大镜图标 ,输入“国务院客户端”并搜索,选取官方小程序进入。进入“疫情风险查询”功能在国务院客户端首页找到“疫情风险查询 ”入口,点击进入查询页面。








