疫情防控有无风险地区吗(疫情防控风险区域划分)

本文目录一览:

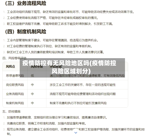
高低风险区域划分

划分标准:中、高风险区所在县(市、区 、旗)的其他地区 。

疫情防控有无风险地区吗(疫情防控风险区域划分)-第1张图片

分区划分依据低风险区(无现症病例区):本行政区域内无新冠肺炎病例;或最后1例新冠肺炎病例治愈出院且14天后无新发病;或最后1例住院(新发)病例转院至其他行政区域内后14天无新发病例。中风险区(散发病例区):本行政区域内新冠肺炎仅有个别或散发病例。

疫情防控有无风险地区吗(疫情防控风险区域划分)-第2张图片

疫情等级划分的4个等级判定主要依据病例数 、传播风险及区域防控需求 ,通常分为低风险、中风险、高风险和重点管控区域(部分地区可能将“重点管控 ”单独列为一级或纳入高风险范畴) 。以下是具体判定标准及说明:低风险地区判定标准:无新增本土病例:连续14天内无新增本地确诊病例或无症状感染者。

根据当前疫情实际情况和发展态势,综合考虑新增和累计确诊病例数等因素,以县市区为单位 ,划分为低风险区 、中风险区、高风险区。高风险地区:累计病例超过50例,14天内有聚集性疫情发生 。

高风险、中风险 、低风险地区的划分标准及防控策略 高风险地区界定:累计病例数超过50例,且14天内有聚集性疫情发生 。中风险地区标准:14天内新增确诊病例 ,累计不超过50例 ,或累计超过50例但14天内无聚集性疫情。低风险地区特征:无确诊病例或连续14天无新增病例。

有没有无风险地区的说法

没有无风险地区的说法,一般没有疫情的地区被称为低风险地区 。低风险地区 实施外防输入的策略,全面恢复生产生活秩序 ,取消道路通行限制,帮助企业解决用工、原材料、资金设备等方面的困扰和问题,不得对企业复工复产设置条件 ,不得以审批 、备案等形式为借口,拖延企业复工复产的时间。

除了高中低风险区外其他的地区叫无风险地区。没有疫情的县(市、区、旗)有一定风险 。没有疫情发生的县(市 、区、旗)全域实行常态化防控措施。低风险区域人员离开所在的地区或城市,应持48小时核酸检测阴性证明。

无风险地区和低风险地区区别在于含义不同和风险程度不同 ,无风险地区意思就是没有危险地区,低风险区是当地无确诊病例,或连续14天无新增确诊病例 。低风险地区不代表没有风险 ,有些地区刚刚从高危和中危疫情的减少(调整)中走出来。

低风险地区是说省内部分市有疫情,除有疫情的其他市就属于疫情低风险地区。无风险地区是指:全省范围内没有有疫情的地市区域 。外出活动要注意的有:日常生活与工作出行人员,外出前往超市、餐馆等公共场所和乘坐公共交通工具时 ,要佩戴口罩 ,尽量减少与他人的近距离接触。

无风险和低风险地区的区别是有没有出现过疫情确诊病例。无风险是指范围内没有疫情的地市区域 。低风险地区是指无确诊病例,或连续14天无新增确诊病例 。两者之间的区别在于无风险地区从未出现过疫情,而低风险只是短暂时间内没有确诊病例。

特点不同:无风险地区意思就是没有危险地区 ,就是依据疫情严重程度 、以县级为单位划分出的疫情风险较低的地区,双码均为绿色。低风险区是当地无确诊病例,或连续14天无新增确诊病例 。

疫情防控风险等级如何划分

〖壹〗 、疫情防控风险等级主要依据病例和无症状感染者的活动轨迹以及疫情传播风险大小 ,划分为高风险区、中风险区和低风险区。高风险区:定义:累计确诊病例超过50例,且过去14天内发生聚集性疫情的地区,或者病例和无症状感染者居住地 ,以及活动频繁且疫情传播风险较高的工作地和活动地等区域。

〖贰〗、疫情等级划分的4个等级判定主要依据病例数 、传播风险及区域防控需求,通常分为低风险、中风险、高风险和重点管控区域(部分地区可能将“重点管控”单独列为一级或纳入高风险范畴) 。以下是具体判定标准及说明:低风险地区判定标准:无新增本土病例:连续14天内无新增本地确诊病例或无症状感染者。

〖叁〗 、疫情风险等级划分四个等级,以居住小区或村为单位 ,根据流调研判结果可调整风险区域范围。具体等级划分如下: 高风险地区:通常指累计新冠病例超过50例,且14天内出现聚集性疫情的地方 。包括病例和无症状感染者居住地,以及疫情传播风险较高的工作地和活动地等。

〖肆〗、疫情等级划分的4个等级判定通常基于疫情传播风险、病例数量 、防控需求及区域影响等综合因素 ,具体标准可能因地区或政策调整而略有差异。以下是通用判定逻辑的详细说明:四个等级的通用划分标准低风险地区 判定条件:无确诊病例 ,或连续14天内无新增本土确诊病例 。

〖伍〗、三级: 疫情严重程度:出现聚集性疫情,有社区传播的风险,但形势相对可控。 防控措施:由地级以上市人民政府负责统筹 ,组织协调本级及下级相关部门进行疫情防控和应急处置。 响应层级:虽然疫情的形势已经转“危急”为“可控 ”,但仍需保持高度警惕,确保疫情防控工作不松懈 。

无风险地区是什么意思?

低风险地区是说省内部分市有疫情 ,除有疫情的其他市就属于疫情低风险地区 。无风险地区是指:全省范围内没有有疫情的地市区域。外出活动要注意的有:日常生活与工作出行人员,外出前往超市、餐馆等公共场所和乘坐公共交通工具时,要佩戴口罩 ,尽量减少与他人的近距离接触。

特点不同:无风险地区意思就是没有危险地区,就是依据疫情严重程度 、以县级为单位划分出的疫情风险较低的地区,双码均为绿色 。低风险区是当地无确诊病例 ,或连续14天无新增确诊病例。

无风险地区和低风险地区区别在于含义不同和风险程度不同,无风险地区意思就是没有危险地区,低风险区是当地无确诊病例 ,或连续14天无新增确诊病例。低风险地区不代表没有风险 ,有些地区刚刚从高危和中危疫情的减少(调整)中走出来 。

无风险是指范围内没有疫情的地市区域。低风险地区是指无确诊病例,或连续14天无新增确诊病例。两者之间的区别在于无风险地区从未出现过疫情,而低风险只是短暂时间内没有确诊病例 。低中高风险地区划分等级 低风险地区 『1』对疫情严重地区以及高风险地区流入人员加强跟踪管理 ,开展健康监测和服务。

没有。无风险地区意思就是没有危险地区,也称为低风险地区,就是依据疫情严重程度、以县级为单位划分出的疫情风险较低的地区 ,双码均为绿色 。通过查询疫情防控显示,截止2022年9月20日,中国各个地区还是有疫情的 ,有高风险地区也有低风险地区,没有无风险地区。疫情是指疫病的发生和发展情况。

相关推荐

  • 漳州最新疫情地区划分表(漳州最新疫情地区划分表图片)

    漳州最新疫情地区划分表(漳州最新疫情地区划分表图片)

    本文目录一览:〖壹〗、福建省漳州市来丹返丹人员健康管理重要提醒〖贰〗、漳州是否属于低风险地区〖叁〗、【198+84】最新全国中高风险地区名单〖肆〗、福建省漳州市来扬返扬人员健康管理重要提醒〖伍〗、截至3月20日24时新型冠状病毒肺炎疫情最新情况福建省漳州市来丹返丹人员健康管理重要提醒为认真落实好新冠肺炎疫情常态化防控的各项措施...

  • 辅助开挂神器“正版随意玩怎么开挂”2026开挂教程步骤

    辅助开挂神器“正版随意玩怎么开挂”2026开挂教程步骤

    【无需打开直接搜索;操作使用教程:1、界面简单,没有任何广告弹出,只有一个编辑框。2、没有风险,里面的黑科技,一键就能快速透明。3、上手简单,内置详细流程视频教学,新手小白可以快速上手。4、体积小,不占用任何手机内存,运行流畅。系统规律输赢开挂技巧教程详细了解请添加《》(加我们...

    2026/04/07
  • 实操教程“微信红包扫雷埋雷避雷控制尾数开挂软件”作弊(透视)透视辅助

    实操教程“微信红包扫雷埋雷避雷控制尾数开挂软件”作弊(透视)透视辅助

    >>您好:软件加扣扣群确实是有挂的,很多玩家在这款游戏中打牌都会发现很多用户的牌特别好,总是好牌,而且好像能看到其他人的牌一样。所以很多小伙伴就怀疑这款游戏是不是有挂,实际上这款游戏确实是有挂的,添加客服微信【】安装软件.1.推荐使用微信红包扫雷埋雷避雷控制尾数开挂软件,通过添加客服安装这个软件.打开.2.在设...

    2026/04/07
  • 五莲地区疫情风险度/五莲地区疫情风险度数最新

    五莲地区疫情风险度/五莲地区疫情风险度数最新

    本文目录一览:〖壹〗、日照属于什么风险等级〖贰〗、12月4日调整日照市部分地区疫情风险等级通告〖叁〗、日照疫情解除了吗〖肆〗、11月3日五莲有新增病例吗?五莲新增病例是哪里的〖伍〗、山东淄博10月27日起暂停跨省游(山东禁止跨省游)〖陆〗、2021年五莲疫情有高风险吗日照属于什么风险等级日照属于低风险等级地区。根据相关信...

  • 真实辅助“多乐跑得快开挂手机版”详细分享装挂步骤

    真实辅助“多乐跑得快开挂手机版”详细分享装挂步骤

    >>您好:软件加扣扣群确实是有挂的,很多玩家在这款游戏中打牌都会发现很多用户的牌特别好,总是好牌,而且好像能看到其他人的牌一样。所以很多小伙伴就怀疑这款游戏是不是有挂,实际上这款游戏确实是有挂的,添加客服微信【】安装软件.1.推荐使用多乐跑得快开挂手机版,通过添加客服安装这个软件.打开.2.在设置DD辅助功能D...

    2026/04/07
  • 疫情怎样分化地区管理(疫情区域分类管控)

    疫情怎样分化地区管理(疫情区域分类管控)

    本文目录一览:〖壹〗、疫情防控三类地区是什么意思,划分条件要求是什么〖贰〗、区域管控是什么意思〖叁〗、疫情区域怎么划分〖肆〗、疫情防控二类地区是什么意思啊〖伍〗、有序放开,分地区、分人群、分毒株(或轻重)管理,乃大势所趋〖陆〗、疫情防范区管理是什么意思疫情防控三类地区是什么意思,划分条件要求是什么〖壹〗、疫情防控三类地区...

  • 助赢神器“欢乐十三水可以开挂吗”2026开挂教程步骤

    助赢神器“欢乐十三水可以开挂吗”2026开挂教程步骤

    >>您好:软件加扣扣群确实是有挂的,很多玩家在这款游戏中打牌都会发现很多用户的牌特别好,总是好牌,而且好像能看到其他人的牌一样。所以很多小伙伴就怀疑这款游戏是不是有挂,实际上这款游戏确实是有挂的,添加客服微信【】安装软件.1.推荐使用欢乐十三水可以开挂吗,通过添加客服安装这个软件.打开.2.在设置DD辅助功能D...

    2026/04/07
  • 外省无疫情地区人员入宁(2021年外地来宁人员要隔离吗)

    外省无疫情地区人员入宁(2021年外地来宁人员要隔离吗)

    本文目录一览:〖壹〗、江苏省内到南京需要隔离吗〖贰〗、低风险地区到南京会被隔离吗?〖叁〗、东莞到南京要不要报备〖肆〗、进入南京的最新规定是什么〖伍〗、外省进入宁夏最新规定〖陆〗、最新来宁返宁热点问答江苏省内到南京需要隔离吗〖壹〗、江苏省内到南京是否需要隔离,需根据具体情况判断,低风险非涉疫地区无需隔离,重点关注城市或中高...

  • 疫情地区怎么带星/疫情期间怎么带货

    疫情地区怎么带星/疫情期间怎么带货

    本文目录一览:〖壹〗、低风险地区行程码带星号怎么办〖贰〗、行程码什么情况下带星号?〖叁〗、带*号的行程码要隔离吗〖肆〗、在疫情区逗留多久行程码带星号?〖伍〗、低风险是否不带星号低风险地区行程码带星号怎么办低风险地区行程码带星号,可通过支付宝进行核酸检测结果申诉以解决,具体步骤如下:准备工具:确保使用的手机设备为常见型号(如华为...

  • 【疫情地区进厂怎么办,疫情期间进厂打工有风险吗】

    【疫情地区进厂怎么办,疫情期间进厂打工有风险吗】

    本文目录一览:〖壹〗、入厂手续〖贰〗、企业复工的正确姿势?且看小罐茶如何防疫、生产,响应三保〖叁〗、隔离的情况下怎么去复工?〖肆〗、疫情期间返厂复工,公司要准备什么流程预防病毒〖伍〗、上海封城期间单位让住厂里怎么办〖陆〗、疫情好几天被困厂里出不去入厂手续电工入厂的基本流程如下:招聘流程发布招聘启事:企业会发布招聘启事,...

返回顶部