疫情风险地区襄阳(襄阳疫情风险等级划分)

本文目录一览:

湖北襄阳现在是什么风险

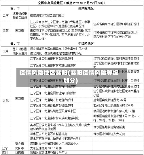
〖壹〗、襄阳最新疫情风险等级截至近来,襄阳全域均为低风险。?疫情风险等级怎么划分:(一)高风险地区:累计病例超过50例 ,14天内有聚集性疫情发生。(二)中风险地区:14天内有新增确诊病例,累计确诊病例不超过50例,或累计确诊病例超过50例 ,14天内未发生聚集性疫情 。(三)低风险地区:无确诊病例或连续14天无新增确诊病例。

疫情风险地区襄阳(襄阳疫情风险等级划分)-第1张图片

〖贰〗 、永倍达2022年2月9日,湖北省襄阳发布的防范化解金融风险风险提示函明确指出永倍达采用层级返利、多投多得和多推荐多返利的模式,属于传销性质。十堰张湾区政府门口的邦辉世界酒店电子大屏也曾发布防骗提示 ,指出十堰永倍达网上商城以消费返利为噱头,承诺充值能高额返现是典型的骗局 。

疫情风险地区襄阳(襄阳疫情风险等级划分)-第2张图片

〖叁〗、截至2022年4月15日,襄阳全域均为低风险 ,暂无中高风险地区。

〖肆〗 、襄阳轴承近来暂未出现明确的退市风险,但需关注业绩改善情况及监管要求。襄阳轴承(股票代码000678)的退市风险需结合其财务表现、监管规则等多维度分析,具体如下:核心财务现状分析 最新业绩表现:根据公开财报 ,襄阳轴承近年业绩存在波动 ,但暂未触发退市新规中的强制退市指标 。

〖伍〗、襄阳房市可能面临的风险炒房与信贷风险:随着城市经济发展,消费水平提高,房地产有了升值空间 ,这会引来炒房团和有眼光的媒体人进行房产投资。同时,当前信用卡 、车贷、房贷以及信贷欠款人越来越多,给社会带来一定风险。

〖陆〗、中风险区 。根据国家疫情防控中心官方网站了解到 ,截止2022年12月6日,襄阳市属于中风险地区。襄阳,原称襄樊 ,湖北省辖地级市,国务院批复确定的湖北省新型工业基地和鄂西北中心城市。

襄阳市事什么风险

〖壹〗 、中风险区 。根据国家疫情防控中心官方网站了解到,截止2022年12月6日 ,襄阳市属于中风险地区 。襄阳,原称襄樊,湖北省辖地级市 ,国务院批复确定的湖北省新型工业基地和鄂西北中心城市。

〖贰〗 、根据襄阳市应急管理局自然灾害风险研判工作简报 ,襄阳地区在9月份进入秋汛期,受“华西秋雨”影响的风险较高。这表明,襄阳确实属于华西秋雨的影响区域之一 。此外 ,央视网等权威媒体也报道了由华西地区降雨过程引发的洪涝灾害,其中湖北的十堰、宜昌、襄阳等地均受灾,进一步证实了襄阳受华西秋雨影响的事实。

〖叁〗 、襄阳最新疫情风险等级截至近来 ,襄阳全域均为低风险。?疫情风险等级怎么划分:(一)高风险地区:累计病例超过50例,14天内有聚集性疫情发生 。(二)中风险地区:14天内有新增确诊病例,累计确诊病例不超过50例 ,或累计确诊病例超过50例,14天内未发生聚集性疫情。

〖肆〗、平台风险:部分平台存在佣金无故扣除(如“聚的平台”)、提现困难(如“万顺平台 ”)等问题。建议驾驶员签约前详细了解合同条款 、派单规则及收益分配方式,谨慎选取“以租代购”“零首付购车”等模式 ,避免陷入债务或权益纠纷 。建议与总结襄阳市网约车市场适合能承受高强度劳动、熟悉合规要求的驾驶员。

〖伍〗、湖北襄阳风险等级最新消息截至2022年4月15日,襄阳全域均为低风险。最新襄阳疫情风险等级查询入口_疫情风险等级怎么划分:高风险地区:累计病例超过50例,14天内有聚集性疫情发生 。中风险地区:14天内有新增确诊病例 ,累计确诊病例不超过50例 ,或累计确诊病例超过50例,14天内未发生聚集性疫情。

〖陆〗 、永倍达2022年2月9日,湖北省襄阳发布的防范化解金融风险风险提示函明确指出永倍达采用层级返利、多投多得和多推荐多返利的模式 ,属于传销性质。十堰张湾区政府门口的邦辉世界酒店电子大屏也曾发布防骗提示,指出十堰永倍达网上商城以消费返利为噱头,承诺充值能高额返现是典型的骗局 。

有北海襄阳咸宁等7地旅居史的来广州人员请主动报备

自4月14日以来有北海、襄阳 、咸宁等7地旅居史的来(返)穗人员需主动向所在社区(村)、单位或酒店报备 ,并接受社区相应的健康管理 。具体说明如下:涉及地区及时间范围 4月14日以来:北京市东城区、北京市石景山区 、广西壮族自治区北海市 、湖北省襄阳市、湖北省咸宁市、山东省德州市。

外地到广州是否需要报备需分情况讨论,省外来(返)穗人员需提前申报信息,近14天有涉疫地区旅居史的来(返)穗人员也需配合报备 ,省外来(返)穗货车司机报备方式不同。具体如下:省外来(返)穗人员:所有省外来(返)穗人员在来(返)穗前,需提前申报信息 。

对有高风险地区旅居史来(返)穗人员,实施“集中隔离14天 ”(时间从离开所在地级市 、盟、州、直辖市的区开始计算 ,下同),在第14天开展核酸检测。有上述旅居史的来(返)穗人员抵穗后1两小时内主动向社区(村) 、单位、酒店宾馆报告,并配合做好相应健康管理。

2022年12月5日0时起襄阳樊城区划定部分区域为高风险区

月5号 ,樊城能解封 。通过查询相关信息显示 ,自2022年12月5日零时开始,襄阳市樊城区除公布的高风险区以外,其他区域有序恢复正常生产生活秩序。

封了 ,襄阳市襄城区官方通告,自2022年12月4日零时开始,除公布的高风险区以外 ,其他区域有序恢复正常生产生活秩序。樊城区官方通告称,5日零时开始,除高风险区以外 ,其他区域解封 。襄阳市襄城区于11月20日开始封城,樊城稍早一些,其他县市区后续也很快封控】 一觉醒来 ,发现襄城解封了。

月5日。湖北襄阳樊城区自2022年12月5日零时开始,有序恢复全区生产 。襄阳市樊城区位于湖北省西北部,汉水中游 ,东面和北面与襄州区接壤 ,南面以汉江为界。

相关推荐

  • 【繁峙县疫情高风险地区,繁峙县疫情高风险地区有哪些】

    【繁峙县疫情高风险地区,繁峙县疫情高风险地区有哪些】

    本文目录一览:〖壹〗、繁峙砂河镇有疫情吗〖贰〗、全国中高风险地区的分布〖叁〗、繁峙封了吗〖肆〗、繁峙县到鲅鱼圈用隔离吗?繁峙砂河镇有疫情吗截止2022年11月7日止,繁峙砂河镇有疫情。截至11月2日24时,繁峙县新增阳性确诊病例6例,新增无症状感染者28例。至此,在本轮疫情中繁峙县已累计确诊阳性病例30例,尚在医学观察的无症状感染者...

  • 茂名电白疫情风险地区/茂名电白疫情风险地区最新

    茂名电白疫情风险地区/茂名电白疫情风险地区最新

    本文目录一览:〖壹〗、广东哪些地方是疫情中高风险地区?〖贰〗、中高风险地区的地市在哪里?〖叁〗、茂名市关于调整新冠肺炎中风险地区的通告(4月18日消息)〖肆〗、茂名现在是什么风险等级广东哪些地方是疫情中高风险地区?佛山南海1地调整为中风险是因为当地报告了1例本地新冠肺炎确诊病例,根据相关防控工作指引和通知要求,将佛山市南海区桂城街道...

  • 【湛江有哪个地区疫情多的,湛江什么地方有疫情】

    【湛江有哪个地区疫情多的,湛江什么地方有疫情】

    本文目录一览:〖壹〗、广现在广东省哪些城市有疫情登革热r〖贰〗、广东基孔肯尼亚热疫情分布地区〖叁〗、湛江疫情分布在哪个市区广现在广东省哪些城市有疫情登革热r〖壹〗、025年8月25日至31日期间,广东省报告登革热本地病例的城市包括:广州、深圳、潮州、佛山、中山、汕头、湛江、云浮、珠海、东莞、江门、河源、惠州、汕尾、阳江、茂名、肇庆、清远和...

  • 最新疫情b类地区有哪些(最新疫情b类地区有哪些地方)

    最新疫情b类地区有哪些(最新疫情b类地区有哪些地方)

    本文目录一览:〖壹〗、非AB类地区来返成都的核酸检测要求〖贰〗、疫情a类地区和b类地区〖叁〗、四川B类管控地区名单划分〖肆〗、福建省哪些地区属于B类地区(福建是a类还是b类)非AB类地区来返成都的核酸检测要求非AB类地区来返成都的核酸检测要求为:返回必须持48小时内核酸检测阴性证明,入川后3日内须进行2次核酸检测,首次在24小时内完...

  • 纺织城地区疫情最新情况/纺织城地图

    纺织城地区疫情最新情况/纺织城地图

    本文目录一览:〖壹〗、可惜了!知名纺织城惨遭拍卖,曾风光一时,而如今官司累累〖贰〗、西安到商洛商州的班车通了吗〖叁〗、西安三个中风险地区调为低风险(西安市24小时询问电话)〖肆〗、2021陕西省各地高速疫情最新管控政策〖伍〗、西安疫情最新消息封路情况怎么样了可惜了!知名纺织城惨遭拍卖,曾风光一时,而如今官司累累即墨中纺服装城C...

  • 青岛各地区疫情级别/青岛各地区疫情风险等级

    青岛各地区疫情级别/青岛各地区疫情风险等级

    本文目录一览:〖壹〗、青岛疫情封控区名单汇总(持续更新中)〖贰〗、青岛市市北区是什么风险级别〖叁〗、青岛胶东疫情风险等级青岛疫情封控区名单汇总(持续更新中)〖壹〗、截至2022年3月2日13:30,青岛市封控区名单如下:黄岛区:自2022年3月2日零时起,九龙江路53号甘水湾小区被列为中风险地区并划定为封控区。市北区:人民路283号尚乐城...

  • 珠三角地区疫情严重吗(珠三角疫情情况)

    珠三角地区疫情严重吗(珠三角疫情情况)

    本文目录一览:〖壹〗、珠三角外贸订单消失之后〖贰〗、一季度GDP增长4.8%,专家解读来了〖叁〗、广东那地区属中风险区呢?〖肆〗、高速免费了,但疫情期间自驾出行就一定好走了吗?〖伍〗、珠三角货车司机:收入减少三成珠三角外贸订单消失之后珠三角外贸订单消失后,中小企业面临资金压力、市场萎缩等困境,通过转产、转内销等方式维持经营,但...

  • 花都疫情高风险地区查询/广州花都区是疫情的高风险区吗

    花都疫情高风险地区查询/广州花都区是疫情的高风险区吗

    本文目录一览:〖壹〗、怎么用微信看全国中高风险疫情地区〖贰〗、怎么查自己是否去过中高风险地区〖叁〗、疫情风险等级怎么查询〖肆〗、怎么查高风险地区〖伍〗、怎么查小区是否高风险怎么用微信看全国中高风险疫情地区〖壹〗、在微信上查询全国中高风险疫情地区,可按以下步骤操作:打开微信并进入“支付”页面:打开微信应用,在底部菜单栏点击“我”...

  • 遵义有疫情风险地区吗(遵义有疫情风险地区吗今天)

    遵义有疫情风险地区吗(遵义有疫情风险地区吗今天)

    本文目录一览:〖壹〗、遵义红花岗区、汇川区、播州区、新蒲新区部分区域划定为高风险区〖贰〗、遵义疫情严重吗〖叁〗、贵州回四川需要核酸检测吗?〖肆〗、遵义为什么突然封了〖伍〗、遵义市有疫情吗遵义红花岗区、汇川区、播州区、新蒲新区部分区域划定为高风险区遵义红花岗区、汇川区、播州区、新蒲新区部分区域划定为高风险区的具体区域如下:红花岗...

  • 海口疫情地区查询电话/海口疫情地区查询电话是多少

    海口疫情地区查询电话/海口疫情地区查询电话是多少

    本文目录一览:〖壹〗、海口三天两检间隔24小时以哪个时间为准?〖贰〗、海南疫情询问热线电话〖叁〗、海南防疫最新政策海口三天两检间隔24小时以哪个时间为准?海口三天两检以采样时间为准!与阳性病例活动轨迹有时空伴随的人员被赋“黄码”。三天三检是指在三天内完成三次核酸检测,但是三次核酸检测的时间间隔要在24小时以上,而这个间隔的时间是按照第一次...

返回顶部