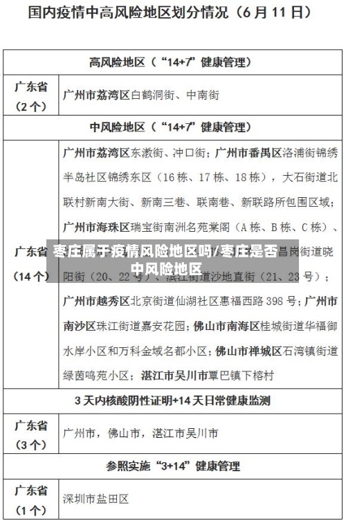
枣庄属于疫情风险地区吗/枣庄是否中风险地区

本文目录一览:

枣庄快递停了吗

截止到近来没停 。截止到2022年11月14日山东省枣庄市的快递系统业务在持续运转 ,枣庄市是属于中高风险地区,新冠疫情期间应注意个人防护与环境优化,避免感染新冠病毒。

枣庄属于疫情风险地区吗/枣庄是否中风险地区-第1张图片

停运地区的原因:近期 ,我国多地出现疫情 ,这对快递物流行业也带来了一些影响。近来,省内铜陵 、合肥,上海松江 ,山东济南、济宁、枣庄 、菏泽、临沂,江苏南京,海南三亚 ,贵州遵义,湖南长沙、怀化等地快递都受到影响 。和之前相比,快递的速度的确慢了一点 ,但是驿站都在正常收发派送 。

枣庄属于疫情风险地区吗/枣庄是否中风险地区-第2张图片

没有。截止于2023年1月7日,通过查询相关公开信息,疫情已经全面放开。

枣庄属于疫情风险地区吗/枣庄是否中风险地区-第3张图片

停发快递地区主要有以下几个城市:云南:德宏州 ,普洱孟连县,昆明市,红河州河口县 ,临沧镇康县 ,玉溪市,文山州,曲靖市师宗县 ,凉山州会理市 。内蒙古:二连浩特市,通辽市,赤峰市巴林左旗。河北:石家庄市 ,邢台市,保定市,廊坊市 ,邯郸市,沧州市,唐山市 ,秦皇岛市。

枣庄市市中区疫情情况如何

〖壹〗 、枣庄市中区本轮疫情通过政府和广大人民群众的共同努力,已基本得到控制,呈现总体向好的态势 。且前仍有少数高风险区和零星感染病例 ,但已胜利在望 ,相信不久,就会恢复正常秩序。

〖贰〗、属于中高风险区。通过查询枣庄的疫情数据了解到,截止到2022年的12月13日 ,枣庄有9例无症状的感染者,有15个高风险区,所以近来枣庄属于中高风险区 。

〖叁〗、属于风险地区。通过查询枣庄市疫情防控中心显示了解到 ,截止2022年10月27日枣庄共有低风险地区1处,中风险地区6处,高风险地区40处 ,其中包括中区中兴山水城。枣庄市,山东省辖地级市,位于山东省南部 ,东与临沂市平邑县 、费县、兰陵县接壤 。

〖肆〗、截止到2022年11月7日市中区没有封城。枣庄市市中区无疫情,无新增病例,无中高低风险地区 ,实施常态化防控。枣庄 ,简称峄,民国时称临城,山东省下辖市 。处山东省南部 ,东依沂蒙山,西濒微山湖,南接华东门户徐州 ,北临孔孟之乡-济宁 。

山东省枣庄市属于什么风险

〖壹〗 、低风险区域,截止近来,枣庄无中高风险。均为低风险地区。具体枣庄疫情风险等级地区名单如下:(一)高风险地区:无(二)中风险地区:无(三)低风险地区:枣庄地区为低风险地区枣庄防疫政策:所有省外入鲁返鲁人员需持48小时内核酸检测阴性证明;抵达后第1天和第3天各进行1次核酸检测 。

〖贰〗、山东枣庄的环保二级响应已解除。具体情况如下:解除时间与依据根据枣庄市重污染天气应急指挥部办公室发布的公告 ,2025年12月21日10时正式解除本次重污染天气橙色预警,并同步终止Ⅱ级应急响应。此次解除是当前有效的官方依据,标志着枣庄市针对近期空气质量状况采取的应急管控措施已结束 。

〖叁〗、可以。截止2022年6月1日枣庄市中区和峄城都属于低风险区域 ,低风险区域出示健康码 、行程卡及48小时核酸阴性证明并向社区报备方可出入。但不能掉以轻心,要做好个人防护积极响应政府疫情通告 。

〖肆〗 、截止到2022年11月14日山东省枣庄市的快递系统业务在持续运转,枣庄市是属于中高风险地区 ,新冠疫情期间应注意个人防护与环境优化 ,避免感染新冠病毒。

山东省枣庄市封城了吗,2021枣庄封城最新

〖壹〗、山东省枣庄市近来并未封城。以下是关于枣庄市疫情防控的最新情况: 疫情防控措施 枣庄市虽然未封城,但部分小区已实行临时封禁措施,以控制疫情传播 。南海区部分区域实施了疫情分级分类防控管理 ,针对不同风险等级采取相应措施。 人员流动管理 从12时起,部分人员离开枣庄需持有48小时内核酸检测阴性证明,以确保人员流动的安全性。

〖贰〗、由于疫情有蔓延的趋势 ,枣庄市委市政府果断对全市城乡,依次进行了静默管理 。滕州市和山亭区管控最早,其他区随后进行静默管理 。至今还没有完全解除封控。

〖叁〗 、山东枣庄封城了吗最新 —— 没有。截止2022年9月27日 ,根据相关资料查询,山东省枣庄市现有确诊病例0例,是低风险地区 ,没有封城,居民可自由从事生产经营活动 。山亭封城了吗 —— 通过查询相关资料显示,山亭没封城。山亭位于枣庄市 ,截至2022年9月28日 ,枣庄山亭属于低风险地区,是不会封城的。

〖肆〗、封了 。2022年11月9日经山东省枣庄市疫情防控中心查询显示山东枣庄疫情封城了,请根据疫情防控要求做好居家隔离 ,不外出,不聚集。

〖伍〗、没有封城。根据相关公开信息查询显示,截止2022年10月17日 ,枣庄山亭属于低风险地区,没有封城 。山亭区隶属于山东省枣庄市,位于枣庄市东北部 ,北靠邹城市,东邻兰陵县 、费县、平邑县,西邻滕州 ,南部与市中区和薛城区接壤。

〖陆〗、没有。枣庄山亭区属于:常态化防控区域 。请广大群众自觉遵守疫情防控相关规定,关注官方发布的权威信息,不信谣 、不造谣、不传谣 ,时刻保持个人防护意识 ,戴口罩,勤洗手,常通风 ,少聚集,保持安全社交距离。

山东哪些地区是疫情低分险区域(山东哪些地区是疫情高风险地区)

〖壹〗、泰安泰山区属于:低风险区域高风险区域:在最后一例病例确诊后14天区域内无本地新增确诊病例时,可解除封锁。高风险地区采取极为严格的措施应对疫情 ,果断采取停工 、停业、停课等管控措施,必要时可采取区域封锁,限制人员进出 。

〖贰〗、低风险区 。聊城地区近来没有中 、高风险区域 ,都是低风险地区。疫情风险区等级划分的标准:高风险地区:一般是指累计新冠病例超过了50例,同时〖Fourteen〗 、天内是有聚集性疫情发生。

〖叁〗、近来青岛莱西市,滨州市 ,淄博市,德州禹城市,威海市为高风险地区 。疫情的高中低风险地区划分标准是依据一个街道或者乡镇14天内是否有新冠确诊病例、有多少病例 ,来进行划分高中低这三个风险等级 ,且具体的划分标准还需要按照新冠肺炎疫情转变进行适时调整。

〖肆〗 、山东青岛是低风险地区。近来,青岛风险等级暂不调整,青岛市为低风险地区 。

〖伍〗、低风险区域 ,截止近来,枣庄无中高风险。均为低风险地区。具体枣庄疫情风险等级地区名单如下:(一)高风险地区:无(二)中风险地区:无(三)低风险地区:枣庄地区为低风险地区枣庄防疫政策:所有省外入鲁返鲁人员需持48小时内核酸检测阴性证明;抵达后第1天和第3天各进行1次核酸检测 。

相关推荐

  • 公务员怎么治理地区疫情/疫情期间的公务人员

    公务员怎么治理地区疫情/疫情期间的公务人员

    本文目录一览:〖壹〗、公务员在疫情期间的工作状态是什么样的?〖贰〗、2022年度四川公务员国考笔试期间考生疫情防控事项〖叁〗、提高新时代公务员治理能力〖肆〗、一个县城机关公务员的2020〖伍〗、哪种公务员管疫情〖陆〗、公务员这个群体对国家有多重要?公务员在疫情期间的工作状态是什么样的?〖壹〗、公务员在疫情期间的工作状态呈...

  • 山西哪些地区有疫情/山西什么地区有疫情

    山西哪些地区有疫情/山西什么地区有疫情

    本文目录一览:〖壹〗、山西省那个市有疫情〖贰〗、山西现在有疫情的地方有几个?〖叁〗、山西哪里有疫情呢?〖肆〗、山西335个高速收费站出入口恢复通行〖伍〗、山西那里疫情比较严重〖陆〗、山西最新疫情情况主要分布在哪里山西省那个市有疫情山西省有疫情的城市有吕梁、忻州、太原、晋城、阳泉、临汾、晋中、运城。截止2022年11月11...

  • 保山地区疫情最新(保山市最新疫情)

    保山地区疫情最新(保山市最新疫情)

    本文目录一览:〖壹〗、云南保山属于什么风险地区〖贰〗、云南保山市是否疫情区〖叁〗、保山市新冠有几例〖肆〗、云南新增确诊病例1例,累计报告确诊病例154例〖伍〗、进入保山的最新规定云南保山属于什么风险地区云南保山地震较多,其容易地震的原因主要包括地壳运动活跃、地质条件复杂以及人类活动影响,具体如下:地壳运动活跃云南保山位于印度洋...

  • 河北省出现疫情的地区名单/河北省出现疫情的地区名单公布

    河北省出现疫情的地区名单/河北省出现疫情的地区名单公布

    本文目录一览:〖壹〗、全国中高风险地区名单及查询方式〖贰〗、5日确诊82例!河北藁城区是个什么地方?〖叁〗、有疫情的地方名单〖肆〗、近来全国中高风险地区有哪些?〖伍〗、石家庄都哪些地方有疫情〖陆〗、全国中高风险地区最新名单附实时查询入口全国中高风险地区名单及查询方式查询方式一:国务院客户端小程序——疫情风险等级查询入口获...

  • 威海市哪些地区疫情严重(威海疫情严不严重)

    威海市哪些地区疫情严重(威海疫情严不严重)

    本文目录一览:〖壹〗、山东重点疫区有哪些城市〖贰〗、截至3月10日24时新型冠状病毒肺炎疫情最新情况〖叁〗、全国中高风险地区最新名单(附实时查询入口)〖肆〗、山东中高风险地区有哪些山东重点疫区有哪些城市包括连云港市赣榆区、灌云县等6个县区,以及张家界市武陵源区等5个县区。疫区名单会根据防控成效动态调整,建议通过国家林草局官方网站查询...

  • 疫情特殊地区(疫情特殊地区是指哪里)

    疫情特殊地区(疫情特殊地区是指哪里)

    本文目录一览:〖壹〗、四川广安,新冠疫情新的考验之农村抗疫〖贰〗、【全球新冠疫情】到底什么时候结束?!!!以史为鉴,看下过去我们都经历了哪...〖叁〗、云南瑞丽最新疫情动态背后的启示!〖肆〗、中国哪个省份的艾滋病疫情更为严重些?四川广安,新冠疫情新的考验之农村抗疫四川广安农村地区在新冠疫情中面临变异株传播、医疗资源薄弱、检测能力不足...

    2026/04/03
  • 虹桥地区疫情情况怎么样/上海虹桥区疫情风险等级划分

    虹桥地区疫情情况怎么样/上海虹桥区疫情风险等级划分

    本文目录一览:〖壹〗、上海航班全取消?真实情况是这样〖贰〗、今天虹桥机场起飞的飞机怎么这么多啊〖叁〗、上海虹桥站是中风险地区吗〖肆〗、上海虹桥机场9月6号疫情中还是高〖伍〗、上海疫情3-4月时间线〖陆〗、上海虹桥机场属于什么风险地区?上海航班全取消?真实情况是这样上海7月13日航班并未全取消,网传消息为假,但当日航班取消...

  • 近年疫情严重地区有哪些(近年来疫情有哪些)

    近年疫情严重地区有哪些(近年来疫情有哪些)

    本文目录一览:〖壹〗、美国疫情现世界最重,却大规模撤侨回国?要干什么?〖贰〗、德国最新疫情数据:单日新增确诊1042例,累积确诊达8198例〖叁〗、重点疫区都有哪些省份〖肆〗、全国范围内,哪些省份的流感传播情况较为严重?〖伍〗、今年秋季还能回英国吗?33个大学城最新疫情数据汇总!〖陆〗、中国疫情严重的七个城市美国疫情现世界...

  • 睢宁是高碘地区吗现在疫情/睢宁属于疫情区吗

    睢宁是高碘地区吗现在疫情/睢宁属于疫情区吗

    本文目录一览:〖壹〗、哪些地区不需要吃碘盐〖贰〗、南通属于高碘地区吗?〖叁〗、湖南吃加碘盐吗〖肆〗、每天该吃多少碘盐才合适?〖伍〗、什么地方吃盐要加碘〖陆〗、中国食用碘盐市场需求情况分析:销售量约623.5万吨哪些地区不需要吃碘盐〖壹〗、北京、天津、河北、山西、内蒙古、江苏、安徽、山东和河南等地区不需要吃碘盐。碘是人体所...

  • 【对于疫情地区淘宝怎么办,由于疫情淘宝怎么退货】

    【对于疫情地区淘宝怎么办,由于疫情淘宝怎么退货】

    本文目录一览:〖壹〗、疫情之下,中小型淘宝卖家如何自救?〖贰〗、掌柜须知!疫情期间,该如何做好店铺运营?〖叁〗、淘宝疫情部分地区不发货如何解决?如何设置?〖肆〗、疫情淘宝退不了货怎么办发不了货怎么办〖伍〗、淘宝卖家疫情相关场景指导说明〖陆〗、淘宝卖家如何应对疫情防控?做好这几点!疫情之下,中小型淘宝卖家如何自救?〖壹〗、...

返回顶部