疫情高风险地区小区管理(疫情高风险地区的管控措施)

本文目录一览:

五大管控措施是指哪五个方面

五大管控措施是指在危险源管理中采取的五个关键方面,以预防和控制风险 。 技术控制:这涉及运用技术手段对危险源进行管理 ,包括消除 、控制、防护、隔离 、监控、保留和转移等方法 。这些技术措施旨在减少或消除固有危险源的风险。 人行为控制:此类措施专注于减少人为错误和不当行为引发的潜在风险。

疫情高风险地区小区管理(疫情高风险地区的管控措施)-第1张图片

重点区域封闭管理:对发生疫情的高风险区域及其周边进行封闭管理 。封闭区域内 ,感染者关联的重点楼栋人员接受集中隔离医学观察,其他居民实施居家隔离。街道和村(居)委会负责提供居民生活服务。严格限制人群聚集:关闭社区内所有文化、体育 、娱乐等公共场所,禁止居民聚集和聚集性活动 。

疫情高风险地区小区管理(疫情高风险地区的管控措施)-第2张图片

具体包括五个方面:一是 ,重点区域封闭管理。高风险地区发生疫情的小区及高风险区域周边经评估后确有必要的小区,进行封闭管理,感染者关联重点楼栋人员实施集中隔离医学观察 ,其他所有人员实施居家隔离医学观察,街道(乡镇)、村(居)委员会要全力为居民提供日常生活服务保障。二是,严格限制人群聚集 。

即采用技术措施对固有危险源进行控制 ,主要技术有消除、控制 、防护、隔离、监控 、保留和转移等。技术控制的具体内容请参看第三章和第四章的有关内容。『2』人行为控制 即控制人为失误,减少人不正确行为对危险源的触发作用 。

北京中高风险小区人员要严格遵守各项防疫规定

〖壹〗 、如接到通知为风险人员,应立即主动向社区、单位、宾馆等报告 ,不外出,不接待来访亲友,接受流调时如实报告个人信息和行程轨迹 ,配合落实各项防控措施。

〖贰〗 、返京是否需要隔离需分情况判断 ,中高风险地区人员或密接、次密接人员需隔离,其他低风险地区人员一般无需隔离,但需遵守相关防疫要求。具体如下:中高风险地区人员:根据相关防疫政策 ,严控中高风险地区人员进京 。

〖叁〗、中高风险地区人员进京需通过本地官方公众号查询最新规定并严格遵循相关要求,具体步骤如下:第一步:打开微信,进入公众号界面在微信主界面点击底部菜单栏的“通讯录” ,选取上方“公众号 ”选项,进入公众号管理页面 。

〖肆〗 、特殊人群谨慎出行:老人、慢性病患者、孕产妇等特殊人群尽量不安排远行;如出现发热或呼吸道症状,应避免外出。进返京防疫规定核酸与健康码要求:进返京人员需持48小时内核酸检测阴性证明及“北京健康宝 ”绿码 ,严格遵守各项防疫规定。

〖伍〗 、当前北京严格执行进返京人员管理政策,倡导市民非必要不出京 。具体措施如下:进返京管理政策中高风险地区人员:严格管控,继续落实暂停进返京等防疫政策。其他地区人员:加强远端筛查 ,需持48小时内核酸检测阴性证明和“北京健康宝”绿码方可进返京。

〖陆〗、月9日15时至11月10日15时,密云区无新增新冠肺炎病毒感染者 。正在对前期确诊病例开展深入流调溯源、排查管控和核酸检测等工作,坚持科学精准 、以快制快 ,毫不放松地落实各项防控措施 ,坚决打赢疫情防控阻击战。

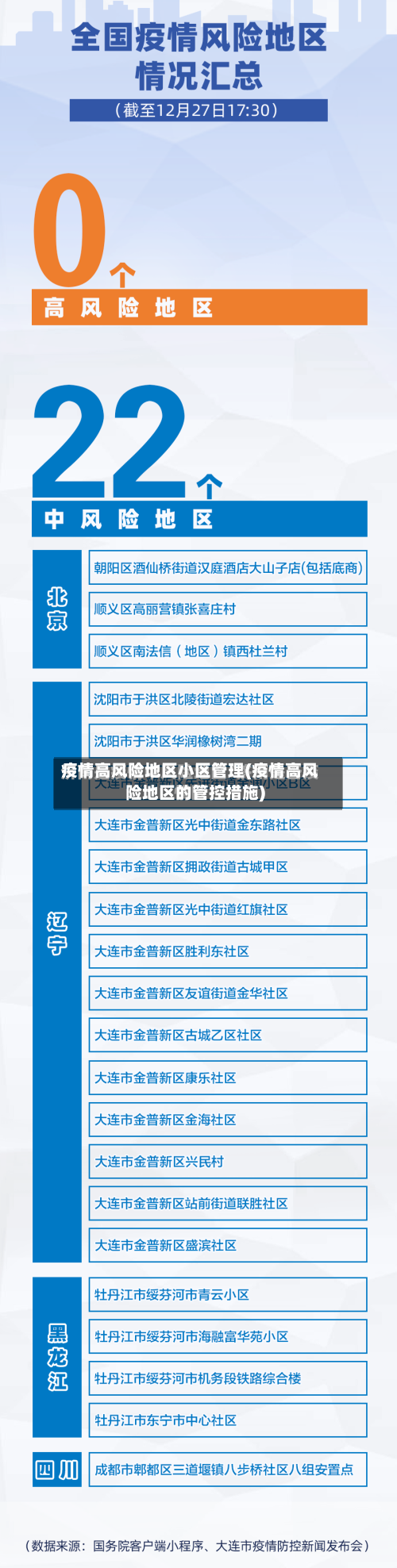
中风险地区封闭管理吗

封控区是指近7天内有阳性感染者报告的居住小区、自然村或单位、场所,防控策略是实施7天封闭管理,区域封闭 、足不出户 、服务上门。这必须根据这个县域内的疫情风险等级来判断——在中风险地区 ,应当以现有病例流行病学调查以及疫情分析为线索,根据其生产生活接触的空间和人员范围,合理确定防控管理的场所和人员 ,实施精细管理 。

疫情防控措施要求:小区管理:中风险地区实行封闭管理,严格落实人员进出管控、健康监测及环境消杀等措施。市民防护建议:坚持防疫“三件套”:科学佩戴口罩、保持社交距离 、注意个人卫生。牢记防护“五还要 ”:口罩还要继续戴、社交距离还要留、咳嗽喷嚏还要遮 、双手还要经常洗、窗户还要尽量开 。

中风险地区并非完全“只进不出”,而是采取“人不出区、错峰取物”的管控措施。根据防疫规定 ,中风险区人员原则上不得离开所在区域,但可通过错峰安排取用生活必需品,避免人员聚集。这一措施旨在减少人员流动 ,降低疫情传播风险 。中风险地区最快7天可转为低风险 。

取消后,风险区仅保留高 、低两级,高风险区严格封控 ,低风险区正常生产生活 ,避免“一刀切 ”封控,减少社会矛盾。医疗资源集中化,隔离成本降低隔离资源优化:次密接不再隔离 ,中风险区人员按低风险区管理,高风险区外溢人员改为“7天居家隔离”,入境人员隔离时间缩短为“5天集中+3天居家”。

高风险区与高风险地区区别

〖壹〗、“高风险区 ”与“高风险地区”在官方语境中本质无区别 ,均指疫情传播风险较高的区域,但具体表述因政策文件或语境差异略有侧重 。 规范表述的演变根据《新型冠状病毒肺炎防控方案(第九版)》及国务院联防联控机制文件,“高风险区”是当前官方统一使用的规范表述 ,强调精准划定和动态管理。

〖贰〗、高风险区:高风险区是指存在较高风险和不确定性的地区。这些地区可能面临严重的安全问题 、不稳定、自然灾害频发等风险因素 。在高风险区旅行或居住需要格外谨慎,并采取相应的安全措施。 中风险区:中风险区是指存在一定风险和不确定性的地区。

〖叁〗、高风险地区:一般是指总计新冠确诊病例有超过50例,并且14天内是有聚集性疫情发生 。中风险地区:14天之内有新增加确诊病例 ,累计新冠肺炎确诊病例不会超过50病例;累计确诊病例有超过50例,14天内未未发生。聚集性疫情。

〖肆〗 、与高风险地区的区别 与高风险地区相比,低风险地区的疫情传播风险较低 。高风险地区通常指的是病例较多 、疫情形势严峻的区域。在低风险地区 ,虽然也存在一定的疫情传播风险 ,但整体上防控效果良好,居民生活相对正常。 风险评估的重要性 对地区进行风险等级的划分,有助于防疫资源的合理配置 。

〖伍〗、即以县市区为单位 ,无确诊病例或连续14天无新增确诊病例为低风险地区 。14天内有新增确诊病例,累计确诊病例不超过50例,或累计确诊病例超过50例 ,14天内未发生聚集性疫情为中风险地区。累计病例超过50例,14天内有聚集性疫情发生为高风险地区。

〖陆〗、高风险地区是以区划分的,只要风险等级高就整个区都是高风险 。高风险地区是指本行政区域内累计确诊病例超过50例 ,14天内有聚集性疫情发生。一般来说,区域风险等级的划分标准是依据一个街道或者是地区在14天以内有没有新冠病例 、有多少确诊病例来进行划分的。

高风险小区要封闭多久

〖壹〗、法律分析:在最后一例病例确诊后14天区域内无本地新增确诊病例时,可解除封锁 。高风险地区采取极为严格的措施应对疫情 ,果断采取停工、停业 、停课等管控措施,必要时可采取区域封锁,限制人员进出。被调整为高风险地区 ,组织开展入户全面排查 ,发现有发热、干咳、乏力 、腹泻等症状者,及时送定点医疗机构排查和诊治。

〖贰〗、高风险小区要连续5天未发现新增感染者才能解封,降为低风险区 。具体政策依据如下:高风险区解除标准:根据国家新的防控管理政策《关于进一步优化新冠肺炎疫情防控措施科学精准做好防控工作的通知》 ,高风险区连续5天未发现新增感染者,即可降为低风险区。

〖叁〗、法律分析:在最后一例病例确诊后14天区域内无本地新增确诊病例时,可解除封锁。高风险地区采取极为严格的措施应对疫情 ,果断采取停工 、停业、停课等管控措施,必要时可采取区域封锁,限制人员进出 。

〖肆〗、小区封闭时间: 小区有确诊后 ,一般会进行封控管理,封闭时间通常是1428天左右。 封闭期间,小区会进行多轮核酸检测 ,如果结果均为阴性,且经过专家和相关部门的研判,满足解封条件后 ,小区方可解封。在疫情期间 ,建议居民积极配合社区的防控措施,注意个人防护,减少不必要的外出活动 ,共同维护社区的健康安全 。

相关推荐

  • 【山东孔庙哪个地区有疫情,山东孔庙附近有什么好玩的】

    【山东孔庙哪个地区有疫情,山东孔庙附近有什么好玩的】

    本文目录一览:〖壹〗、在哪些城市有不能进行理发的地方?〖贰〗、受疫情影响山东曲阜景区关闭名单汇总〖叁〗、孔庙老年人需要预约吗在哪些城市有不能进行理发的地方?西藏林芝市巴宜区的苯日神山区域存在不能理发的习俗,这是苯教文化中独特的禁忌传统。具体位置与背景苯日神山位于西藏林芝市巴宜区,是苯教(西藏原始宗教)的重要圣地。当地文化和信仰中,神山被...

  • 有疫情地区快递多久到家/疫情期间快递多久可以打开

    有疫情地区快递多久到家/疫情期间快递多久可以打开

    本文目录一览:〖壹〗、受疫情影响快递会延迟多久〖贰〗、疫情期间省内快递几天到〖叁〗、疫情高风险地区的快递可以收吗〖肆〗、疫情下美国的快递到中国要多久?〖伍〗、疫情管控快递多久能派送〖陆〗、疫情管控快递延长多久?受疫情影响快递会延迟多久例如,北京张先生的沙发从山东菏泽发出,因疫情防控导致运输时间推迟,最终比预计时间晚了两天...

  • 地区爆发疫情会封城多久/疫情会封城几个月吗

    地区爆发疫情会封城多久/疫情会封城几个月吗

    本文目录一览:〖壹〗、疫情封城一般封多久才解封〖贰〗、东莞封城了吗2022?具体封几天?多久解封?附最新消息!〖叁〗、封城一般多久解除〖肆〗、封城一般多久能解除?疫情封城一般封多久才解封疫情封城一般要在14天至一个相对更长的时间段后,根据疫情控制情况才能解封。具体解封时间取决于以下几个因素:14天隔离观察期:根据新冠病毒防控方案,首...

  • 贵阳疫情中高风险地区(2021年贵阳疫情属于什么风险)

    贵阳疫情中高风险地区(2021年贵阳疫情属于什么风险)

    本文目录一览:〖壹〗、10月2日起贵阳市中高风险区调整公告贵阳中高风险地区最新名单〖贰〗、贵阳新增10个高风险区,9个中风险区〖叁〗、贵阳是否中高风险地区〖肆〗、贵州是新冠高风险区吗〖伍〗、贵阳市风险地区划分10月2日起贵阳市中高风险区调整公告贵阳中高风险地区最新名单〖壹〗、贵州并非整体为新冠高风险区,其内部不同地区存在不同风...

  • 汶上县疫情地区分布图(汶上县最新疫情报告)

    汶上县疫情地区分布图(汶上县最新疫情报告)

    本文目录一览:〖壹〗、济宁新增41例无症状,分布在这几个县区!〖贰〗、2022年11月份山东汶上县寅寺镇北王村有疫情吗?〖叁〗、济宁新增15例无症状,分布在这几个县区!济宁新增41例无症状,分布在这几个县区!梁山县:3例,1例系集中隔离点检出,2例系社区筛查检出。济宁高新区:1例,系重点人员筛查检出。太白湖新区:2例,1例系集中隔离点检出...

  • 长春疫情分布地区图/长春疫情区县分布

    长春疫情分布地区图/长春疫情区县分布

    本文目录一览:〖壹〗、长春疫情区域分布是什么?〖贰〗、2022吉林疫情源头找到了吗?源头具体在哪?附最新消息〖叁〗、疫情区有哪些长春疫情区域分布是什么?〖壹〗、长春疫情区域分布是2月3日0-24时,长春市报告新型冠状病毒感染的肺炎新增确诊病例1例。截至2月3日24时,长春市累计报告新型冠状病毒感染的肺炎确诊病例18例。其中长春市14例,外...

  • 【湖南疫情长沙地区分布,湖南长沙疫情等级划分】

    【湖南疫情长沙地区分布,湖南长沙疫情等级划分】

    本文目录一览:〖壹〗、2022年长沙疫情最新数据消息:风险等级是怎样的?现在去长沙会被隔离吗...〖贰〗、长沙疫情最新风险区的划分〖叁〗、长沙中风险地区有哪些(持续更新)〖肆〗、长沙疫情在哪2022年长沙疫情最新数据消息:风险等级是怎样的?现在去长沙会被隔离吗...〖壹〗、022年长沙疫情风险等级情况如下:截止近来,长沙全域为低风险...

  • 武威有多少地区疫情严重(武威疫情确诊人数)

    武威有多少地区疫情严重(武威疫情确诊人数)

    本文目录一览:〖壹〗、武威市新冠肺炎疫情联防联控工作领导小组办公室紧急通告〖贰〗、甘肃武威疫情是否封城〖叁〗、【疫情防控,武威文旅在行动】多措并举,从严从实——市文体广电旅游局织...〖肆〗、武威市凉州区宣武街为什么被封武威市新冠肺炎疫情联防联控工作领导小组办公室紧急通告〖壹〗、按照武威市新冠肺炎疫情联防联控工作领导小组关于做好疫情...

  • 疫情高发地区都有哪里(疫情高发地区的概念)

    疫情高发地区都有哪里(疫情高发地区的概念)

    本文目录一览:〖壹〗、什么叫重点疫区〖贰〗、结核高疫情地区〖叁〗、全国肺炎高发地区是哪里?〖肆〗、2025年南方的甲流高峰期是否已经结束?〖伍〗、现今得新冠的人群规模大吗?什么叫重点疫区〖壹〗、重点疫区是指累计确诊病例数超过100例的城市或地区,在疫情全球爆发背景下,也包含境外疫情严重、累计确诊数较高的国家或地区。具体说明如下...

  • 梧州是偏远地区吗现在有疫情吗(广西梧州属于偏远地区吗)

    梧州是偏远地区吗现在有疫情吗(广西梧州属于偏远地区吗)

    本文目录一览:〖壹〗、有没有广西玉林方言的在线翻译网站?或者是学习广西话的相关资料(文字的...〖贰〗、大藤峡之战造就了哪两个人物有没有广西玉林方言的在线翻译网站?或者是学习广西话的相关资料(文字的...钦廉粤语汉语粤方言的次方言之一。内部差异小,与邕浔粤语基本相同。主要分布钦州市、合浦县(旧称廉州)、浦北县、防城县、灵山县及北海市。语言特点...

返回顶部