青城武术
-
疫情重点地区核验在哪做/疫情重点地区如何认定
本文目录一览:〖壹〗、最新进津规定!〖贰〗、外地返乡人员最新规定〖叁〗、2022行程卡带星可以到杭州东站中转吗?〖肆〗、扫疫情场所码有时要验证码有时不用验证码怎么回事〖伍〗、进杭州最新规定〖陆〗、上海浦东机场...
-
【地区抗疫情况汇报表范文,地区抗疫情况汇报表范文大全】
本文目录一览:〖壹〗、抗疫一线医务人员工作总结(大全7篇)〖贰〗、不平凡的14天——抗疫工作纪实,举国动,灭病毒〖叁〗、常态化疫情防控工作总结【5篇】〖肆〗、疫情期间工作总结范文5篇〖伍〗、疫情防控工作总结通用模板...
-
【近来没有疫情的地区,近来没有疫情的地区是哪里】
本文目录一览:〖壹〗、全国唯一一个没有疫情的省份是哪里?该地区是如何做好防控措施的?〖贰〗、河南哪个地方没有疫情?〖叁〗、中国唯一没有疫情的地方全国唯一一个没有疫情的省份是哪里?该地区是如何做好防控措施的?〖壹〗、西藏自...
-
全国疫情风险地区一览(全国疫情风险地区一览表)
本文目录一览:〖壹〗、全国疫情中高风险地区名单最新〖贰〗、2022全国中高风险地区一览表最新(实时更新)〖叁〗、全国疫情风险城市有哪些(截至11月26日)〖肆〗、全国疫情高中低风险区一览表?全国疫情中高风险地区名单最...
-
【吉林延吉有哪些地区疫情,吉林延吉有没有疫情】
本文目录一览:〖壹〗、延边州的疫情怎么样〖贰〗、11月25i日延边州新增本地确诊病例5例延边病例〖叁〗、延边属于中高风险地区吗〖肆〗、吉林疫情从哪里开始?〖伍〗、延吉还有疫情吗延边州的疫情怎么样新增本地确诊病...
-
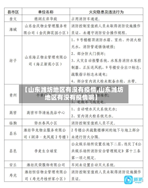
【山东潍坊地区有没有疫情,山东潍坊地区有没有疫情啊】
本文目录一览:〖壹〗、山东省哪几个市没有疫情〖贰〗、山东陆运枢纽(潍坊)疫情封了吗〖叁〗、潍坊是否封城了?〖肆〗、潍坊火车站是高风险地区吗〖伍〗、潍坊现在封城了吗〖陆〗、山东潍坊疫情严重吗山东省哪几个市没...
-
安徽阜阳无疫情地区(安徽阜阳疫情是哪个县)
本文目录一览:〖壹〗、什么叫重点疫区〖贰〗、阜阳是中高风险地区吗〖叁〗、安徽阜阳到湖北浠水会不会隔离〖肆〗、安徽皖北哪个城市没有疫情〖伍〗、安徽阜阳是中高风险地区吗什么叫重点疫区〖壹〗、重点疫区是指累计确诊病...
-
河南所有疫情地区/河南所有疫情地区最新消息
本文目录一览:〖壹〗、河南哪五个地区疫情严重〖贰〗、河南疫情发生在哪里〖叁〗、2022年河南哪些地方有疫情?〖肆〗、3月30日河南省新增本土确诊病例15例本土无症状感染者19例〖伍〗、2022年河南确诊病例分布有哪...
-
近来贵阳疫情高风险地区(贵阳现在疫情风险等级)
本文目录一览:〖壹〗、春节返乡是否需要隔离?31个省市最新情况汇总〖贰〗、10月2日起贵阳市中高风险区调整公告贵阳中高风险地区最新名单〖叁〗、贵州是新冠高风险区吗〖肆〗、贵阳市风险地区划分〖伍〗、贵阳是否中高风险地...
-
新西兰疫情分布地区图/新西兰的最新疫情
本文目录一览:〖壹〗、新西兰“奥密克戎”疫情的发展数据和分析(1-新冠死亡人群的接种者占比...〖贰〗、澳洲移民局官宣:对新西兰开放边境,住满14天即可入境澳洲〖叁〗、第244日:全球第7个总病例数超过70万例的国家——墨西哥...